Suppr超能文献

波斯尼亚和黑塞哥维那近自然森林中 spp. 里RNA病毒和类环状病毒样元件的多样性。

Diversity of RNA Viruses and Circular Viroid-like Elements in spp. in Near-Natural Forests of Bosnia and Herzegovina.

作者信息

Dálya László Benedek, Hejna Ondřej, de la Peña Marcos, Stanivuković Zoran, Kudláček Tomáš, Botella Leticia

机构信息

Department of Forest Protection and Wildlife Management, Faculty of Forestry and Wood Technology, Mendel University in Brno, Zemědělská 3, 613 00 Brno, Czech Republic.

Department of Genetics and Biotechnologies, Faculty of Agriculture and Technology, University of South Bohemia in České Budějovice, Na Sádkách 1780, 370 05 České Budějovice, Czech Republic.

出版信息

Viruses. 2025 Aug 20;17(8):1144. doi: 10.3390/v17081144.

Abstract

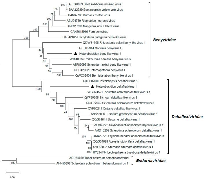
root rot fungi represent a major threat to conifer forest stands, and virocontrol (biocontrol) has been proposed as an alternative strategy of disease management in recent years. Here, we investigated the occurrence of RNA viruses and viroid-like genomes in sensu lato in near-natural forests of Bosnia and Herzegovina (Dinaric Alps), a region previously unexplored in this regard. Seventeen s.l. isolates were screened for virus presence by RNA Sequencing and bioinformatic analyses. In total, 32 distinct mycoviruses were discovered in the datasets, 26 of which were previously unknown. The detected viruses represent two dsRNA ( and ), six linear ssRNA (, , , , , and ) and three circular ssRNA (, , and ) virus families. In addition to the known circular ambiviruses with their hammerhead (HHRz) and hairpin (HPRz) ribozymes, two other smaller non-coding circular RNAs of ca. 910 bp each were identified encoding HHRz and deltavirus (DVRz) ribozymes in both polarities of their genomes. This study documents the first report of a putative viroid-like RNA agent in , along with beny-like and deltaflexivirus-like viruses in , and expands the known virosphere of species in Southeastern European forests.

摘要

根腐真菌对针叶林分构成重大威胁,近年来,病毒防控(生物防治)已被提议作为一种疾病管理的替代策略。在此,我们调查了波斯尼亚和黑塞哥维那(迪纳拉阿尔卑斯山)近自然森林中广义上的RNA病毒和类病毒基因组的存在情况,该地区此前在这方面尚未被探索。通过RNA测序和生物信息学分析,对17个广义上的分离株进行了病毒存在情况的筛选。在数据集中总共发现了32种不同的真菌病毒,其中26种是以前未知的。检测到的病毒代表两个双链RNA(和)、六个线性单链RNA(、、、、和)和三个环状单链RNA(、和)病毒科。除了已知的具有锤头状(HHRz)和发夹状(HPRz)核酶的环状双义病毒外,还鉴定出另外两个较小的非编码环状RNA,每个约910 bp,在其基因组的两个极性中编码HHRz和δ病毒(DVRz)核酶。本研究记录了首次在中报道的一种假定的类病毒样RNA因子,以及在中发现的类贝尼病毒和类弯曲病毒样病毒,并扩展了东南欧森林中物种的已知病毒圈。

https://cdn.ncbi.nlm.nih.gov/pmc/blobs/2841/12390675/c90fd1b05eaf/viruses-17-01144-g003.jpg

文献检索

告别复杂PubMed语法,用中文像聊天一样搜索,搜遍4000万医学文献。AI智能推荐,让科研检索更轻松。

立即免费搜索

文件翻译

保留排版,准确专业,支持PDF/Word/PPT等文件格式,支持 12+语言互译。

免费翻译文档

深度研究

AI帮你快速写综述,25分钟生成高质量综述,智能提取关键信息,辅助科研写作。

立即免费体验