• 文献检索
  • 文档翻译
  • 深度研究
  • 学术资讯
  • Suppr Zotero 插件Zotero 插件
  • 邀请有礼
  • 套餐&价格
  • 历史记录
应用&插件
Suppr Zotero 插件Zotero 插件浏览器插件Mac 客户端Windows 客户端微信小程序
定价
高级版会员购买积分包购买API积分包
服务
文献检索文档翻译深度研究API 文档MCP 服务
关于我们
关于 Suppr公司介绍联系我们用户协议隐私条款
关注我们

Suppr 超能文献

核心技术专利:CN118964589B侵权必究
粤ICP备2023148730 号-1Suppr @ 2026

文献检索

告别复杂PubMed语法,用中文像聊天一样搜索,搜遍4000万医学文献。AI智能推荐,让科研检索更轻松。

立即免费搜索

文件翻译

保留排版,准确专业,支持PDF/Word/PPT等文件格式,支持 12+语言互译。

免费翻译文档

深度研究

AI帮你快速写综述,25分钟生成高质量综述,智能提取关键信息,辅助科研写作。

立即免费体验

人骨髓间充质干细胞来源的外泌体通过miR-26a-5p/PTEN/GPX4轴减轻化疗诱导的卵巢早衰大鼠的卵泡间质细胞铁死亡。

Exosomes Derived From Human Mesenchymal Stem Cells Mitigate Follicular Interstitial Cell Ferroptosis via the miR-26a-5p/PTEN/GPX4 Axis in Rats with Chemotherapy-Induced Premature Ovarian Insufficiency.

作者信息

Chen Juntong, Huo Xingyu, Qian Maojiao, Xue Qian, He Yu, Xu Pengzhan, Wang Yueming, Tang Xiaoxuan, Luo Qianqian, Bao Hongchu, Xiong Yanlian

机构信息

Xu Rongxiang Regenerative Medicine Research Center, Binzhou Medical University, Yantai, People's Republic of China.

Reproductive Medicine Centre, The Affiliated Yantai Yuhuangding Hospital of Qingdao University, Yantai, People's Republic of China.

出版信息

Int J Nanomedicine. 2025 Aug 22;20:10195-10212. doi: 10.2147/IJN.S532207. eCollection 2025.

DOI:10.2147/IJN.S532207
PMID:40873678
原文链接:https://pmc.ncbi.nlm.nih.gov/articles/PMC12379965/
Abstract

BACKGROUND

Premature ovarian insufficiency (POI) is a persistent condition in young women characterized by early follicular development disorders and reduced fertility. Research has found that exosomes derived from human umbilical mesenchymal stem cells (hUCMSC-Exo) have significant tissue repair effects. This study aims to investigate the therapeutic effect and potential molecular mechanism of hUCMSC-Exo on POI.

METHODS

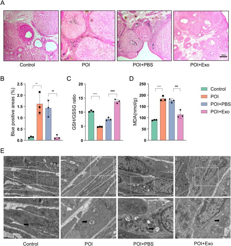
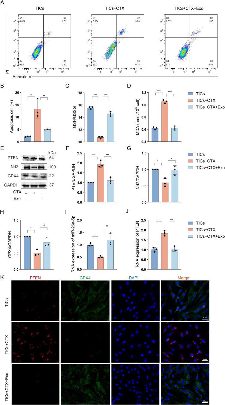
In vivo experiments were conducted by intraperitoneally injecting the chemotherapy drug cyclophosphamide (CTX) to establish a 14-day POI rat model. Serum hormone levels were measured using an enzyme-linked immunosorbent assay, and changes in ovarian tissue structure were analyzed using hematoxylin-eosin (HE) staining. Perls staining and transmission electron microscopy were used to assess changes in ovarian ferroptosis. In vitro experiments involved exposing theca interna cells (TICs) treated with CTX to normal and miR-26a-5p inhibitor-treated hUCMSC-Exo. The expression changes of PTEN, Nrf2, and GPX4, which are associated with ferroptosis, were analyzed using immunofluorescence, Western blot, and quantitative reverse-transcription polymerase chain reaction.

RESULTS

hUCMSC-Exo intervention can significantly repair the ovarian tissue structure and functional abnormalities in the model rats, especially ferroptosis. Further bioinformatics analysis revealed that the inhibition of the PTEN/GPX4 pathway-mediated ferroptosis in TICs might be the main mechanism through which exosomes exert their regulatory/therapeutic effects. In vitro experiments, where exosome miR-26a-5p was inhibited, further confirmed that the delivery of miR-26a-5p is crucial for the regulatory effect of exosomes.

CONCLUSION

In conclusion, our results suggest that hUCMSC-Exos alleviates POI-related dysfunction of ovarian structure and function. The mechanism could be related to the transfers of miR-26a-5p and suppression of PTEN/GPX4 axis signaling-mediated autophagy of TICs. It provides a new perspective for developing treatment methods for patients with metabolic abnormalities related to POI.

摘要

背景

卵巢早衰(POI)是年轻女性中的一种持续性疾病,其特征为早期卵泡发育障碍和生育力降低。研究发现,人脐间充质干细胞来源的外泌体(hUCMSC-Exo)具有显著的组织修复作用。本研究旨在探讨hUCMSC-Exo对POI的治疗效果及潜在分子机制。

方法

通过腹腔注射化疗药物环磷酰胺(CTX)进行体内实验,建立为期14天的POI大鼠模型。采用酶联免疫吸附测定法测量血清激素水平,并用苏木精-伊红(HE)染色分析卵巢组织结构的变化。采用普鲁士蓝染色和透射电子显微镜评估卵巢铁死亡的变化。体外实验涉及将用CTX处理的卵泡膜细胞(TICs)暴露于正常的和经miR-26a-5p抑制剂处理的hUCMSC-Exo。使用免疫荧光、蛋白质免疫印迹和定量逆转录聚合酶链反应分析与铁死亡相关的PTEN、Nrf2和GPX4的表达变化。

结果

hUCMSC-Exo干预可显著修复模型大鼠的卵巢组织结构和功能异常,尤其是铁死亡。进一步的生物信息学分析表明,抑制TICs中PTEN/GPX4途径介导的铁死亡可能是外泌体发挥调节/治疗作用的主要机制。在体外实验中,外泌体miR-26a-5p被抑制,进一步证实了miR-26a-5p的传递对于外泌体的调节作用至关重要。

结论

总之,我们的结果表明hUCMSC-Exos可减轻POI相关的卵巢结构和功能障碍。其机制可能与miR-26a-5p的传递以及TICs中PTEN/GPX4轴信号介导的自噬抑制有关。它为开发与POI相关的代谢异常患者的治疗方法提供了新的视角。

https://cdn.ncbi.nlm.nih.gov/pmc/blobs/34b0/12379965/1dfbf13087a8/IJN-20-10195-g0010.jpg
https://cdn.ncbi.nlm.nih.gov/pmc/blobs/34b0/12379965/d6d7e6005fa1/IJN-20-10195-g0001.jpg
https://cdn.ncbi.nlm.nih.gov/pmc/blobs/34b0/12379965/e77912a5c00b/IJN-20-10195-g0002.jpg
https://cdn.ncbi.nlm.nih.gov/pmc/blobs/34b0/12379965/421e94465243/IJN-20-10195-g0003.jpg
https://cdn.ncbi.nlm.nih.gov/pmc/blobs/34b0/12379965/a3999b911681/IJN-20-10195-g0004.jpg
https://cdn.ncbi.nlm.nih.gov/pmc/blobs/34b0/12379965/9d03684fcbc6/IJN-20-10195-g0005.jpg
https://cdn.ncbi.nlm.nih.gov/pmc/blobs/34b0/12379965/827d256c8ee6/IJN-20-10195-g0006.jpg
https://cdn.ncbi.nlm.nih.gov/pmc/blobs/34b0/12379965/548d33be3b65/IJN-20-10195-g0007.jpg
https://cdn.ncbi.nlm.nih.gov/pmc/blobs/34b0/12379965/1ca49aa6541d/IJN-20-10195-g0008.jpg
https://cdn.ncbi.nlm.nih.gov/pmc/blobs/34b0/12379965/8bcc036df846/IJN-20-10195-g0009.jpg
https://cdn.ncbi.nlm.nih.gov/pmc/blobs/34b0/12379965/1dfbf13087a8/IJN-20-10195-g0010.jpg
https://cdn.ncbi.nlm.nih.gov/pmc/blobs/34b0/12379965/d6d7e6005fa1/IJN-20-10195-g0001.jpg
https://cdn.ncbi.nlm.nih.gov/pmc/blobs/34b0/12379965/e77912a5c00b/IJN-20-10195-g0002.jpg
https://cdn.ncbi.nlm.nih.gov/pmc/blobs/34b0/12379965/421e94465243/IJN-20-10195-g0003.jpg
https://cdn.ncbi.nlm.nih.gov/pmc/blobs/34b0/12379965/a3999b911681/IJN-20-10195-g0004.jpg
https://cdn.ncbi.nlm.nih.gov/pmc/blobs/34b0/12379965/9d03684fcbc6/IJN-20-10195-g0005.jpg
https://cdn.ncbi.nlm.nih.gov/pmc/blobs/34b0/12379965/827d256c8ee6/IJN-20-10195-g0006.jpg
https://cdn.ncbi.nlm.nih.gov/pmc/blobs/34b0/12379965/548d33be3b65/IJN-20-10195-g0007.jpg
https://cdn.ncbi.nlm.nih.gov/pmc/blobs/34b0/12379965/1ca49aa6541d/IJN-20-10195-g0008.jpg
https://cdn.ncbi.nlm.nih.gov/pmc/blobs/34b0/12379965/8bcc036df846/IJN-20-10195-g0009.jpg
https://cdn.ncbi.nlm.nih.gov/pmc/blobs/34b0/12379965/1dfbf13087a8/IJN-20-10195-g0010.jpg

相似文献

1
Exosomes Derived From Human Mesenchymal Stem Cells Mitigate Follicular Interstitial Cell Ferroptosis via the miR-26a-5p/PTEN/GPX4 Axis in Rats with Chemotherapy-Induced Premature Ovarian Insufficiency.人骨髓间充质干细胞来源的外泌体通过miR-26a-5p/PTEN/GPX4轴减轻化疗诱导的卵巢早衰大鼠的卵泡间质细胞铁死亡。
Int J Nanomedicine. 2025 Aug 22;20:10195-10212. doi: 10.2147/IJN.S532207. eCollection 2025.
2
Human mesenchymal stem cells derived exosomes improve ovarian function in chemotherapy-induced premature ovarian insufficiency mice by inhibiting ferroptosis through Nrf2/GPX4 pathway.人骨髓间充质干细胞来源的外泌体通过 Nrf2/GPX4 通路抑制铁死亡来改善化疗诱导的卵巢早衰小鼠的卵巢功能。
J Ovarian Res. 2024 Apr 15;17(1):80. doi: 10.1186/s13048-024-01403-6.
3
Improving Granulosa Cell Function in Premature Ovarian Failure with Umbilical Cord Mesenchymal Stromal Cell Exosome-Derived hsa_circ_0002021.脐带间充质干细胞外泌体源性 hsa_circ_0002021 改善卵巢早衰颗粒细胞功能。
Tissue Eng Regen Med. 2024 Aug;21(6):897-914. doi: 10.1007/s13770-024-00652-2. Epub 2024 Jun 6.
4
Integrating network pharmacology and transcriptomics reveals that Bushen Huoxue recipe ameliorates ferroptosis and apoptosis in granulosa cells by regulating PI3K/Akt signaling pathway in premature ovarian insufficiency mice.整合网络药理学和转录组学研究表明,补肾活血方通过调节早发性卵巢功能不全小鼠颗粒细胞中的PI3K/Akt信号通路,改善细胞铁死亡和凋亡。
J Ethnopharmacol. 2025 Jul 24;351:120057. doi: 10.1016/j.jep.2025.120057. Epub 2025 Jun 3.
5
Exosomes derived from hypoxic mesenchymal stem cell ameliorate premature ovarian insufficiency by reducing mitochondrial oxidative stress.缺氧间充质干细胞来源的外泌体通过降低线粒体氧化应激改善卵巢早衰。
Sci Rep. 2025 Mar 10;15(1):8235. doi: 10.1038/s41598-025-90879-3.
6
BaZiBuShen inhibition of oocyte ferroptosis in primordial follicles through activation of NF2-YAP pathway for the treatment of chemotherapy-induced premature ovarian insufficiency.八子补肾通过激活NF2-YAP通路抑制原始卵泡卵母细胞铁死亡以治疗化疗所致卵巢早衰。
J Ethnopharmacol. 2025 Jul 24;351:119945. doi: 10.1016/j.jep.2025.119945. Epub 2025 May 22.
7
Human umbilical cord mesenchymal stem cell-derived exosomes enhance follicular regeneration in androgenetic alopecia via activation of Wnt/β-catenin pathway.人脐带间充质干细胞来源的外泌体通过激活Wnt/β-连环蛋白信号通路促进雄激素性脱发中的毛囊再生。
Stem Cell Res Ther. 2025 Aug 1;16(1):418. doi: 10.1186/s13287-025-04538-5.
8
MiR-125b-5p ameliorates ventilator-induced lung injury in rats by suppressing ferroptosis via the regulation of the Keap1/Nrf2/GPX4 signaling pathway.微小RNA-125b-5p通过调控Keap1/Nrf2/GPX4信号通路抑制铁死亡,从而改善大鼠呼吸机诱导的肺损伤。
Sci Rep. 2025 Jul 1;15(1):21199. doi: 10.1038/s41598-025-04730-w.
9
Paclitaxel Attenuates Atherosclerosis by Suppressing Macrophage Ferroptosis and Improving Lipid Metabolism via the Sirt1/Nrf2/GPX4 Pathway.紫杉醇通过Sirt1/Nrf2/GPX4途径抑制巨噬细胞铁死亡和改善脂质代谢来减轻动脉粥样硬化。
FASEB J. 2025 Aug 15;39(15):e70917. doi: 10.1096/fj.202501047RR.
10
Duhuo Jisheng decoction alleviates intervertebral disc degeneration by inhibiting nucleus pulposus cell ferroptosis via the exosome-mediated miR-19b-3p/ACSL4 axis.独活寄生汤通过外泌体介导的miR-19b-3p/ACSL4轴抑制髓核细胞铁死亡,从而减轻椎间盘退变。
Phytomedicine. 2025 Oct;146:157113. doi: 10.1016/j.phymed.2025.157113. Epub 2025 Jul 30.

本文引用的文献

1
hUMSC-derived exosomes alleviate follicular interstitial cell autophagy by let-7a-5p/AMPK/mTOR axis in POI rats.人脐带间充质干细胞来源的外泌体通过let-7a-5p/AMPK/mTOR轴减轻卵巢早衰大鼠卵泡间质细胞的自噬。
Stem Cell Res Ther. 2025 Jun 7;16(1):291. doi: 10.1186/s13287-025-04396-1.
2
Chromosome Segregation-1-like Gene Participates in Ferroptosis in Human Ovarian Granulosa Cells via Nucleocytoplasmic Transport.染色体分离-1样基因通过核质转运参与人卵巢颗粒细胞的铁死亡。
Antioxidants (Basel). 2024 Jul 28;13(8):911. doi: 10.3390/antiox13080911.
3
MA demethylase FTO-stabilized exosomal circBRCA1 alleviates oxidative stress-induced granulosa cell damage via the miR-642a-5p/FOXO1 axis.
MA 去甲基酶 FTO 稳定的外泌体 circBRCA1 通过 miR-642a-5p/FOXO1 轴减轻氧化应激诱导的颗粒细胞损伤。
J Nanobiotechnology. 2024 Jun 25;22(1):367. doi: 10.1186/s12951-024-02583-5.
4
hUCMSC-derived exosomes protect against GVHD-induced endoplasmic reticulum stress in CD4 T cells by targeting the miR-16-5p/ATF6/CHOP axis.人脐带来源的细胞外囊泡通过靶向 miR-16-5p/ATF6/CHOP 轴保护 CD4 T 细胞免受移植物抗宿主病诱导的内质网应激。
Int Immunopharmacol. 2024 Jun 30;135:112315. doi: 10.1016/j.intimp.2024.112315. Epub 2024 May 27.
5
Human umbilical cord mesenchymal stem cells alleviate chemotherapy-induced premature ovarian insufficiency mouse model by suppressing ferritinophagy-mediated ferroptosis in granulosa cells.人脐带间充质干细胞通过抑制颗粒细胞中铁蛋白自噬介导的铁死亡缓解化疗诱导的卵巢早衰小鼠模型。
Free Radic Biol Med. 2024 Aug 1;220:1-14. doi: 10.1016/j.freeradbiomed.2024.04.229. Epub 2024 Apr 25.
6
Human mesenchymal stem cells derived exosomes improve ovarian function in chemotherapy-induced premature ovarian insufficiency mice by inhibiting ferroptosis through Nrf2/GPX4 pathway.人骨髓间充质干细胞来源的外泌体通过 Nrf2/GPX4 通路抑制铁死亡来改善化疗诱导的卵巢早衰小鼠的卵巢功能。
J Ovarian Res. 2024 Apr 15;17(1):80. doi: 10.1186/s13048-024-01403-6.
7
Combination of bone marrow mesenchymal stem cells and moxibustion restores cyclophosphamide-induced premature ovarian insufficiency by improving mitochondrial function and regulating mitophagy.骨髓间充质干细胞联合艾灸通过改善线粒体功能和调控自噬恢复环磷酰胺诱导的卵巢早衰。
Stem Cell Res Ther. 2024 Apr 8;15(1):102. doi: 10.1186/s13287-024-03709-0.
8
Pyrroloquinoline quinone promotes human mesenchymal stem cell-derived mitochondria to improve premature ovarian insufficiency in mice through the SIRT1/ATM/p53 pathway.吡咯并喹啉醌通过 SIRT1/ATM/p53 通路促进人骨髓间充质干细胞来源的线粒体改善小鼠卵巢早衰。
Stem Cell Res Ther. 2024 Apr 5;15(1):97. doi: 10.1186/s13287-024-03705-4.
9
Model construction and drug therapy of primary ovarian insufficiency by ultrasound-guided injection.超声引导下注射治疗原发性卵巢功能不全的模型构建及药物治疗
Stem Cell Res Ther. 2024 Feb 20;15(1):49. doi: 10.1186/s13287-024-03646-y.
10
The cell biology of ferroptosis.铁死亡的细胞生物学。
Nat Rev Mol Cell Biol. 2024 Jun;25(6):424-442. doi: 10.1038/s41580-024-00703-5. Epub 2024 Feb 16.