Suppr超能文献

铁过载促进正常造血干细胞的髓系分化,并在急性髓系白血病中诱导巨噬细胞介导的免疫抑制。

Iron overload promotes myeloid differentiation of normal hematopoietic stem cells and educates macrophage mediated immunosuppression in acute myeloid leukemia.

作者信息

Yang Feifei, Luo Shulin, Yang Dan, Cui Xiaoxi, Zhang Dongyue, Wang Hao, Li Yifei, Xie Wanzhen, Wang Lina, Zhang Xiuqun, Zheng Guoguang, Zhang Xuezhong

机构信息

Nanjing First Hospital, Nanjing Medical University, Nanjing, China.

State Key Laboratory of Experimental Hematology, National Clinical Research Center for Blood Diseases, Haihe Laboratory of Cell Ecosystem, Institute of Hematology & Blood Diseases Hospital, Chinese Academy of Medical Sciences & Peking Union Medical College, Tianjin, China.

出版信息

Front Immunol. 2025 Aug 13;16:1626888. doi: 10.3389/fimmu.2025.1626888. eCollection 2025.

Abstract

BACKGROUND

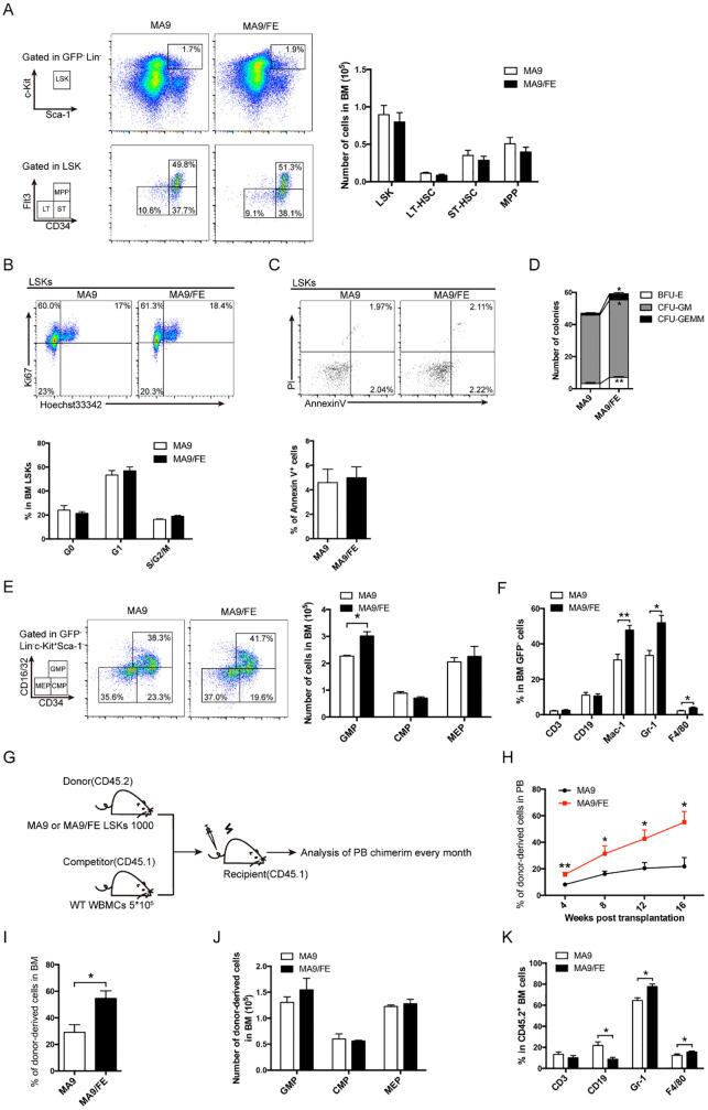
The hematopoietic ecosystem comprises both cellular components such as hematopoietic stem cells (HSCs) and immune cells as well as non-cellular components including iron. Systemic iron overload, which leads to serious complications and affects both patients' quality of life and overall survival, is a common clinical challenge in patients with acute myeloid leukemia (AML). We previously elucidated the direct effects of iron overload on AML cells. It's worth noting that iron overload remodels the hematopoietic ecosystem. However, whether and how remodeled leukemic microenvironment with overloaded iron regulates normal HSCs and immune cells, especially leukemia-associated macrophages (LAMs), in AML have not been elucidated.

METHODS

The MLL-AF9-induced AML (MA9) cells were originated from c-kit BM cells enriched from C57BL/6J mice that infected with MSCV-MLL-AF9-GFP retrovirus. The MA9 AML mouse model was established by transplantation of MA9 cells into C57BL/6 mice. MA9 mice were administered with iron dextran every other day for a total of 6 times to established the iron overload MLL-AF9-induced AML mouse model (MA9/FE). HSC maintenance and differentiation was assessed by flow cytometry, cell proliferation, cell apoptosis, colony forming and competitive transplantation assays. LAM activation and function was analyzed by RNA-sequencing, flow cytometry and coculture assay. Intravenous clodronate liposome administration was employed to reduce LAMs in AML.

RESULTS

Iron overload skewed myeloid differentiation of normal HSCs. Furthermore, iron overload affected LAMs in the AML microenvironment by promoting LAM polarization toward an M2 phenotype. Functionally, iron overload decreased the phagocytic function of LAMs against leukemia cells and inhibited LAM-induced T cell activation by acquiring a tolerogenic phenotype with aberrant immune checkpoints. Moreover, depletion of LAMs attenuated iron overload caused acceleration of AML progression.

CONCLUSIONS

Collectively, this study reveals the significance of iron overload in remodeling hematopoietic ecosystem and affecting HSC and LAM function in AML, providing new insights into the multifaceted role of iron overload in leukemia.

摘要

背景

造血生态系统包括造血干细胞(HSC)和免疫细胞等细胞成分以及铁等非细胞成分。全身铁过载会导致严重并发症,并影响患者的生活质量和总生存期,是急性髓系白血病(AML)患者常见的临床挑战。我们之前阐明了铁过载对AML细胞的直接影响。值得注意的是,铁过载会重塑造血生态系统。然而,在AML中,铁过载重塑的白血病微环境是否以及如何调节正常HSC和免疫细胞,尤其是白血病相关巨噬细胞(LAM),尚未阐明。

方法

MLL-AF9诱导的AML(MA9)细胞源自感染MSCV-MLL-AF9-GFP逆转录病毒的C57BL/6J小鼠富集的c-kit骨髓细胞。通过将MA9细胞移植到C57BL/6小鼠中建立MA9 AML小鼠模型。每隔一天给MA9小鼠注射右旋糖酐铁,共6次,以建立铁过载MLL-AF9诱导的AML小鼠模型(MA9/FE)。通过流式细胞术、细胞增殖、细胞凋亡、集落形成和竞争性移植试验评估HSC的维持和分化。通过RNA测序、流式细胞术和共培养试验分析LAM的激活和功能。采用静脉注射氯膦酸盐脂质体来减少AML中的LAM。

结果

铁过载使正常HSC的髓系分化发生偏向。此外,铁过载通过促进LAM向M2表型极化来影响AML微环境中的LAM。在功能上,铁过载降低了LAM对白血病细胞的吞噬功能,并通过获得具有异常免疫检查点的耐受性表型来抑制LAM诱导的T细胞激活。此外,LAM的耗竭减弱了铁过载导致的AML进展加速。

结论

总的来说,本研究揭示了铁过载在重塑造血生态系统以及影响AML中HSC和LAM功能方面的重要性,为铁过载在白血病中的多方面作用提供了新见解。

https://cdn.ncbi.nlm.nih.gov/pmc/blobs/f59e/12380764/921e06041b39/fimmu-16-1626888-g001.jpg

文献AI研究员

20分钟写一篇综述,助力文献阅读效率提升50倍。

立即体验

用中文搜PubMed

大模型驱动的PubMed中文搜索引擎

马上搜索

文档翻译

学术文献翻译模型,支持多种主流文档格式。

立即体验