Suppr超能文献

Wnt信号激活的EN2通过上调脂肪酸合成代谢促进胶质母细胞瘤进展。

Wnt Signalling-Activated EN2 Promotes the Progression of Glioblastoma by Upregulating Fatty Acid Synthesis Metabolism.

作者信息

Zhang Junjun, Zhou Shengjun, Dai Zifeng, Gong Fanyong, Zhang Jianfei

机构信息

Department of Neurosurgery, The First Affiliated Hospital of Ningbo University, Ningbo, Zhejiang, People's Republic of China.

出版信息

J Cell Mol Med. 2025 Sep;29(17):e70726. doi: 10.1111/jcmm.70726.

Abstract

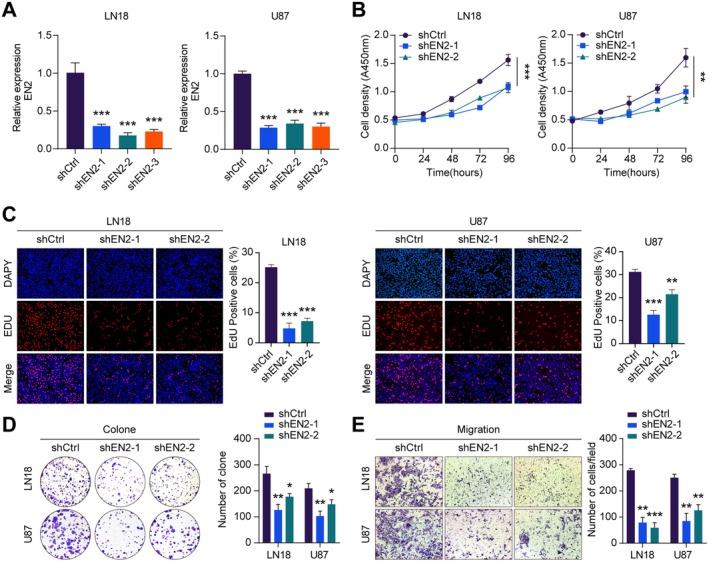
Glioblastoma (GBM) is the most aggressive primary brain tumour, with limited treatment options and a propensity for rapid development of resistance to therapies. Previous studies have indicated that fatty acid metabolic reprogramming is a critical marker of tumour progression and plays a significant role in the proliferation and migration of cancer cells. However, research on fatty acid synthesis metabolism in GBM is relatively limited, and the underlying mechanisms warrant further investigation. In this study, we identified a significant correlation between the expression of Engrailed 2 (EN2) and poor prognosis in GBM patients. Both in vivo and in vitro experiments demonstrated that EN2 promotes GBM progression and facilitates fatty acid metabolic reprogramming. Mechanistically, EN2 activates the expression of Sterol Regulatory Element-Binding Protein 1 (SREBP1), thereby enhancing the fatty acid synthesis metabolic pathway and contributing to tumour resistance. Furthermore, we found that EN2 is primarily regulated by the Wnt signalling pathway and T-cell factor 4 (TCF4). Targeting EN2 enhances the efficacy of chemotherapy in GBM and prolongs survival in mouse models. Overall, our findings suggest that EN2 represents a potential therapeutic target for GBM and underscores its role in promoting fatty acid synthesis metabolism in GBM cells.

摘要

胶质母细胞瘤(GBM)是最具侵袭性的原发性脑肿瘤,治疗选择有限,且易于对治疗迅速产生耐药性。先前的研究表明,脂肪酸代谢重编程是肿瘤进展的关键标志物,在癌细胞的增殖和迁移中起重要作用。然而,关于GBM中脂肪酸合成代谢的研究相对有限,其潜在机制值得进一步研究。在本研究中,我们发现Engrailed 2(EN2)的表达与GBM患者的不良预后之间存在显著相关性。体内和体外实验均表明,EN2促进GBM进展并促进脂肪酸代谢重编程。从机制上讲,EN2激活甾醇调节元件结合蛋白1(SREBP1)的表达,从而增强脂肪酸合成代谢途径并导致肿瘤耐药。此外,我们发现EN2主要受Wnt信号通路和T细胞因子4(TCF4)调控。靶向EN2可提高GBM化疗疗效并延长小鼠模型的生存期。总体而言,我们的研究结果表明,EN2是GBM的潜在治疗靶点,并强调了其在促进GBM细胞脂肪酸合成代谢中的作用。

https://cdn.ncbi.nlm.nih.gov/pmc/blobs/b0de/12401138/d686929bf39b/JCMM-29-e70726-g002.jpg

文献AI研究员

20分钟写一篇综述,助力文献阅读效率提升50倍。

立即体验

用中文搜PubMed

大模型驱动的PubMed中文搜索引擎

马上搜索

文档翻译

学术文献翻译模型,支持多种主流文档格式。

立即体验