Suppr超能文献

YY1诱导的USP43通过稳定脂肪酸合酶(FASN)并随后激活卵巢癌中的溶质载体家族7成员11(SLC7A11)来驱动铁死亡抑制。

YY1-induced USP43 drives ferroptosis suppression by FASN stabilization and subsequent activation of SLC7A11 in ovarian cancer.

作者信息

Zhao Tianyi, Chen Xiaojun, Wu Jiangchun, Chen Siyu, Gan Yu, Liu Chaohua, Ha Xinyu, Wu Yangjun, Zhou Xiang, Wu Yong, Wu Xiaohua

机构信息

Department of Gynecologic Oncology, Fudan University Shanghai Cancer Center, Shanghai, China.

Department of Obstetrics and Gynecology, Qilu Hospital, Cheeloo College of Medicine, Shandong University, Jinan, Shandong, China.

出版信息

Cell Death Dis. 2025 Sep 1;16(1):589. doi: 10.1038/s41419-025-07886-5.

Abstract

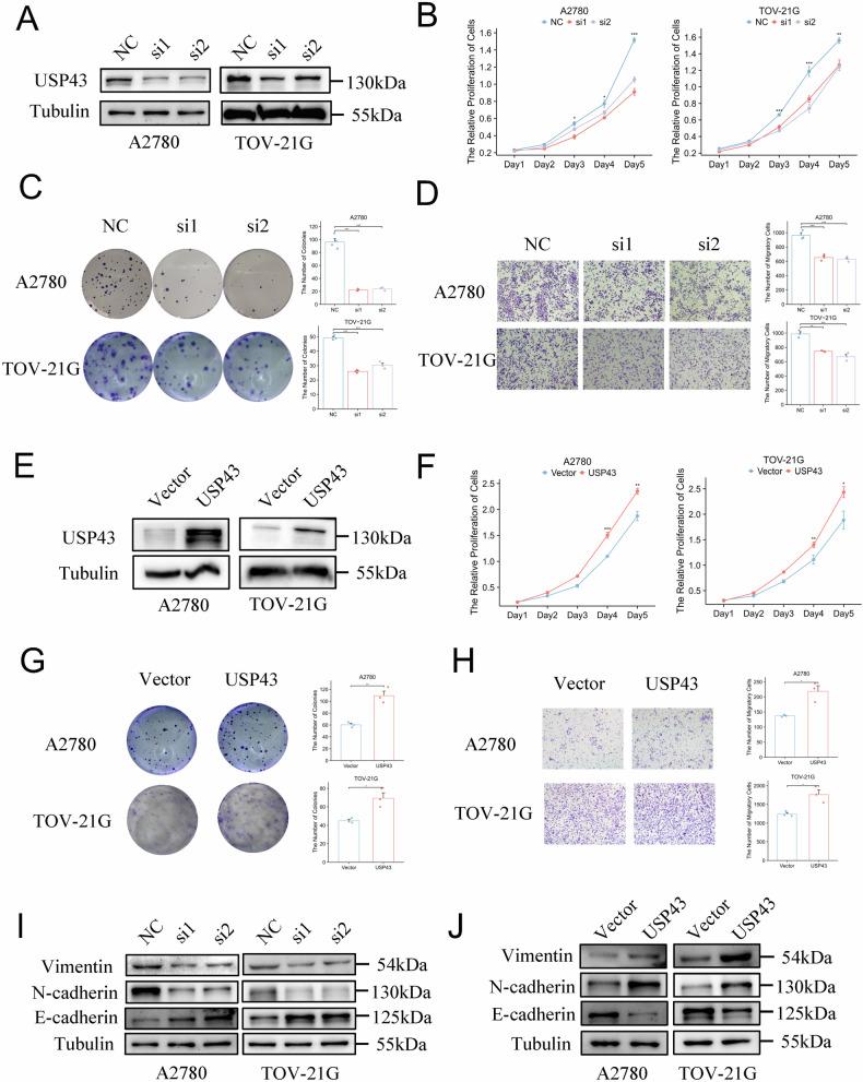
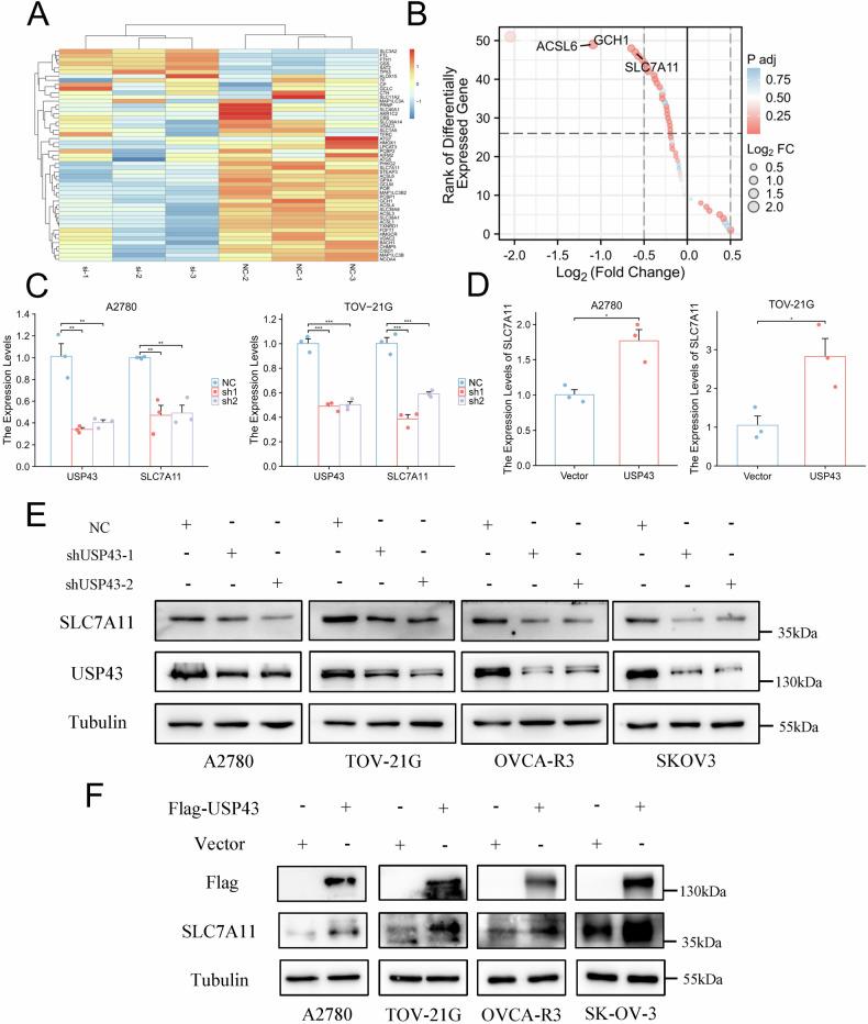
The ubiquitin-specific protease (USP) family is a major member of the deubiquitinating enzyme family that plays important and diverse roles in multiple tumors. The roles and mechanisms of action of USP family members in ovarian cancer are not well understood. This study aimed to screen all the USP family members and explored the specific function of USP43 in ovarian cancer. The expression levels of USP family members in ovarian cancer were screened using bioinformatics analysis, and the specific function of USP43 was explored through in vitro and in vivo experiments. Functional assays, including cell viability, ferroptosis, and tumor xenograft models, were employed. In short, USP43 drives the ferroptosis suppression by activating the expression of SLC7A11 through FASN-HIF1α pathway. USP43 is an important prognostic factor for ovarian cancer, with its overexpression promoting ovarian cancer progression and its knockdown inhibiting it. Mechanistically, USP43, which is transcriptionally activated by YY1, stabilizes FASN through deubiquitination, and FASN activates SLC7A11 expression by stabilizing HIF1α. Furthermore, the combination of cisplatin and the SLC7A11 inhibitor HG106 significantly inhibits the growth of ovarian tumors. Thus, targeting the USP43-FASN-HIF1α-SLC7A11 axis can inhibit ferroptosis and promote platinum sensitivity in ovarian cancer.

摘要

泛素特异性蛋白酶(USP)家族是去泛素化酶家族的主要成员,在多种肿瘤中发挥着重要且多样的作用。USP家族成员在卵巢癌中的作用及作用机制尚不清楚。本研究旨在筛选所有USP家族成员,并探究USP43在卵巢癌中的具体功能。通过生物信息学分析筛选卵巢癌中USP家族成员的表达水平,并通过体外和体内实验探究USP43的具体功能。采用了包括细胞活力、铁死亡和肿瘤异种移植模型在内的功能测定方法。简而言之,USP43通过FASN-HIF1α途径激活SLC7A11的表达来驱动铁死亡抑制。USP43是卵巢癌的一个重要预后因素,其过表达促进卵巢癌进展,而敲低则抑制其进展。机制上,由YY1转录激活的USP43通过去泛素化使FASN稳定,而FASN通过稳定HIF1α来激活SLC7A11的表达。此外,顺铂与SLC7A11抑制剂HG106联合使用可显著抑制卵巢肿瘤的生长。因此,靶向USP43-FASN-HIF1α-SLC7A11轴可抑制卵巢癌中的铁死亡并提高铂敏感性。

https://cdn.ncbi.nlm.nih.gov/pmc/blobs/ff13/12402158/86968324e3d7/41419_2025_7886_Fig1_HTML.jpg

文献检索

告别复杂PubMed语法,用中文像聊天一样搜索,搜遍4000万医学文献。AI智能推荐,让科研检索更轻松。

立即免费搜索

文件翻译

保留排版,准确专业,支持PDF/Word/PPT等文件格式,支持 12+语言互译。

免费翻译文档

深度研究

AI帮你快速写综述,25分钟生成高质量综述,智能提取关键信息,辅助科研写作。

立即免费体验