• 文献检索
  • 文档翻译
  • 深度研究
  • 学术资讯
  • Suppr Zotero 插件Zotero 插件
  • 邀请有礼
  • 套餐&价格
  • 历史记录
应用&插件
Suppr Zotero 插件Zotero 插件浏览器插件Mac 客户端Windows 客户端微信小程序
定价
高级版会员购买积分包购买API积分包
服务
文献检索文档翻译深度研究API 文档MCP 服务
关于我们
关于 Suppr公司介绍联系我们用户协议隐私条款
关注我们

Suppr 超能文献

核心技术专利:CN118964589B侵权必究
粤ICP备2023148730 号-1Suppr @ 2026

文献检索

告别复杂PubMed语法,用中文像聊天一样搜索,搜遍4000万医学文献。AI智能推荐,让科研检索更轻松。

立即免费搜索

文件翻译

保留排版,准确专业,支持PDF/Word/PPT等文件格式,支持 12+语言互译。

免费翻译文档

深度研究

AI帮你快速写综述,25分钟生成高质量综述,智能提取关键信息,辅助科研写作。

立即免费体验

对细颗粒物(PM)空气污染的氧化还原反应中的性别差异可保护雌性小鼠免受代谢和心脏损伤。

Sex differences in the redox response to fine particulate matter (PM) air pollution protects female mice against metabolic and cardiac injury.

作者信息

Kitching Michael, Ribble Amanda, Wright Ashley, Bhatnagar Aruni, Haberzettl Petra

机构信息

Center for Cardiometabolic Sciences, Christina Lee Brown Envirome Institute, Division of Environmental Medicine, University of Louisville, Louisville, Kentucky, USA.

出版信息

Physiol Rep. 2025 Sep;13(17):e70536. doi: 10.14814/phy2.70536.

DOI:10.14814/phy2.70536
PMID:40892707
原文链接:https://pmc.ncbi.nlm.nih.gov/articles/PMC12404245/
Abstract

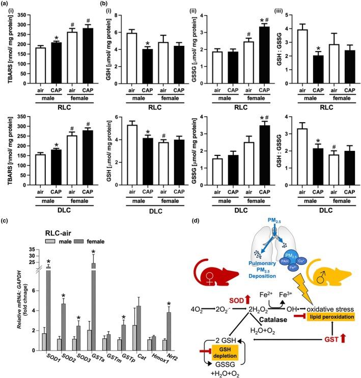
Fine particulate matter (PM) exposure increases the cardiometabolic disease risk. While there is extensive research on how PM impairs cardiometabolic health in male mice, its health impact is largely unexplored in females. To examine PM-induced cardiometabolic effects in females, female and male mice (n = 10/group) on a regular (12 h:12 h, RLC) or disturbed (18 h:6 h, DLC) light-dark cycle were exposed to concentrated ambient PM (CAP) for 30 days. In females, CAP exposure neither impacted glucose tolerance nor skeletal muscle or liver insulin sensitivity. Western blot analysis of cardiac insulin signaling in females and males showed that CAP impaired insulin-stimulated phospho-Akt in the heart of male mice but did not impair cardiac insulin signaling in females. While CAP exposure increased circulating malondialdehyde (MDA) and decreased plasma nitrite (NO) in male mice, females were protected against CAP-induced systemic oxidative/nitrosative stress. Similarly, CAP exposure increased thiobarbituric acid reactive substances (TBARS) and depleted glutathione only in the male lungs. Interestingly, in females, CAP increased pulmonary oxidized-glutathione (GSSG) without decreasing reduced glutathione (GSH) indicating advanced pulmonary antioxidant defense in female mice also supported by higher pulmonary antioxidant enzymes mRNA abundance. Our results show that female mice are protected against cardiometabolic PM toxicity possibly by preventing PM-induced pulmonary oxidative stress.

摘要

暴露于细颗粒物(PM)会增加患心脏代谢疾病的风险。虽然关于PM如何损害雄性小鼠心脏代谢健康已有大量研究,但其对雌性小鼠健康的影响在很大程度上尚未得到探索。为了研究PM对雌性小鼠心脏代谢的影响,将处于正常(12小时光照:12小时黑暗,RLC)或紊乱(18小时光照:6小时黑暗,DLC)昼夜节律的雌性和雄性小鼠(每组n = 10)暴露于浓缩环境PM(CAP)中30天。在雌性小鼠中,CAP暴露既不影响葡萄糖耐量,也不影响骨骼肌或肝脏的胰岛素敏感性。对雌性和雄性小鼠心脏胰岛素信号的蛋白质印迹分析表明,CAP损害了雄性小鼠心脏中胰岛素刺激的磷酸化Akt,但未损害雌性小鼠的心脏胰岛素信号。虽然CAP暴露会增加雄性小鼠循环中的丙二醛(MDA)并降低血浆亚硝酸盐(NO),但雌性小鼠可免受CAP诱导的全身氧化/亚硝化应激的影响。同样,CAP暴露仅在雄性小鼠肺中增加了硫代巴比妥酸反应性物质(TBARS)并消耗了谷胱甘肽。有趣的是,在雌性小鼠中,CAP增加了肺中的氧化型谷胱甘肽(GSSG),而未降低还原型谷胱甘肽(GSH),这表明雌性小鼠中先进的肺抗氧化防御也得到了较高的肺抗氧化酶mRNA丰度的支持。我们的结果表明,雌性小鼠可能通过预防PM诱导 的肺氧化应激而免受心脏代谢性PM毒性的影响。

https://cdn.ncbi.nlm.nih.gov/pmc/blobs/9001/12404245/789ce846d8c8/PHY2-13-e70536-g006.jpg
https://cdn.ncbi.nlm.nih.gov/pmc/blobs/9001/12404245/142d76bcb7f5/PHY2-13-e70536-g002.jpg
https://cdn.ncbi.nlm.nih.gov/pmc/blobs/9001/12404245/473fc8e3f88c/PHY2-13-e70536-g005.jpg
https://cdn.ncbi.nlm.nih.gov/pmc/blobs/9001/12404245/4bc5ec762e68/PHY2-13-e70536-g003.jpg
https://cdn.ncbi.nlm.nih.gov/pmc/blobs/9001/12404245/af66669842ef/PHY2-13-e70536-g007.jpg
https://cdn.ncbi.nlm.nih.gov/pmc/blobs/9001/12404245/65f864cfa0d5/PHY2-13-e70536-g004.jpg
https://cdn.ncbi.nlm.nih.gov/pmc/blobs/9001/12404245/789ce846d8c8/PHY2-13-e70536-g006.jpg
https://cdn.ncbi.nlm.nih.gov/pmc/blobs/9001/12404245/142d76bcb7f5/PHY2-13-e70536-g002.jpg
https://cdn.ncbi.nlm.nih.gov/pmc/blobs/9001/12404245/473fc8e3f88c/PHY2-13-e70536-g005.jpg
https://cdn.ncbi.nlm.nih.gov/pmc/blobs/9001/12404245/4bc5ec762e68/PHY2-13-e70536-g003.jpg
https://cdn.ncbi.nlm.nih.gov/pmc/blobs/9001/12404245/af66669842ef/PHY2-13-e70536-g007.jpg
https://cdn.ncbi.nlm.nih.gov/pmc/blobs/9001/12404245/65f864cfa0d5/PHY2-13-e70536-g004.jpg
https://cdn.ncbi.nlm.nih.gov/pmc/blobs/9001/12404245/789ce846d8c8/PHY2-13-e70536-g006.jpg

相似文献

1
Sex differences in the redox response to fine particulate matter (PM) air pollution protects female mice against metabolic and cardiac injury.对细颗粒物(PM)空气污染的氧化还原反应中的性别差异可保护雌性小鼠免受代谢和心脏损伤。
Physiol Rep. 2025 Sep;13(17):e70536. doi: 10.14814/phy2.70536.
2
Fine particulate matter (PM)-induced pulmonary oxidative stress contributes to increases in glucose intolerance and insulin resistance in a mouse model of circadian dyssynchrony.细颗粒物 (PM) 引起的肺部氧化应激导致昼夜节律失调小鼠模型中葡萄糖耐量降低和胰岛素抵抗增加。
Sci Total Environ. 2023 Jun 15;877:162934. doi: 10.1016/j.scitotenv.2023.162934. Epub 2023 Mar 18.
3
Fine particulate matter (PM) inhalation-induced alterations in the plasma lipidome as promoters of vascular inflammation and insulin resistance.细颗粒物(PM)吸入引起的血浆脂质组改变可促进血管炎症和胰岛素抵抗。
Am J Physiol Heart Circ Physiol. 2021 May 1;320(5):H1836-H1850. doi: 10.1152/ajpheart.00881.2020. Epub 2021 Mar 5.
4
Exposure to Fine Particulate Air Pollution Causes Vascular Insulin Resistance by Inducing Pulmonary Oxidative Stress.暴露于细颗粒物空气污染通过诱导肺部氧化应激导致血管胰岛素抵抗。
Environ Health Perspect. 2016 Dec;124(12):1830-1839. doi: 10.1289/EHP212. Epub 2016 Apr 29.
5
Association of metabolic signatures of air pollution with MASLD: Observational and Mendelian randomization study.空气污染的代谢特征与代谢相关脂肪性肝病的关联:观察性和孟德尔随机化研究
J Hepatol. 2025 Apr;82(4):560-570. doi: 10.1016/j.jhep.2024.09.033. Epub 2024 Sep 28.
6
Seasonal extreme temperatures and short-term fine particulate matter increases pediatric respiratory healthcare encounters in a sparsely populated region of the intermountain western United States.季节性极端温度和短期细颗粒物增加了美国山间西部地区人口稀少地区儿科呼吸道保健的就诊次数。
Environ Health. 2024 Apr 15;23(1):40. doi: 10.1186/s12940-024-01082-2.
7
The potential involvement of inhaled iron (Fe) in the neurotoxic effects of ultrafine particulate matter air pollution exposure on brain development in mice.吸入铁(Fe)在超细颗粒物空气污染暴露对小鼠大脑发育的神经毒性作用中的潜在作用。
Part Fibre Toxicol. 2022 Aug 9;19(1):56. doi: 10.1186/s12989-022-00496-5.
8
Seasonal variations and the prevalence of phenolic profiles in ambient fine particulate matter and their impact on oxidative potential.环境细颗粒物中酚类物质的季节变化及其分布特征及其对氧化势的影响。
J Hazard Mater. 2024 Nov 5;479:135579. doi: 10.1016/j.jhazmat.2024.135579. Epub 2024 Aug 22.
9
Using five exposure metrics to explore the association between ambient PM and the hospital admissions for COPD in Tianshui city, China.在中国天水市,使用五种暴露指标来探究环境细颗粒物(PM)与慢性阻塞性肺疾病(COPD)住院病例之间的关联。
Sci Rep. 2025 Aug 2;15(1):28252. doi: 10.1038/s41598-025-10116-9.
10
Assessing the benefits of hypothetical air pollution reduction scenarios on stroke in belgium: a g-computation approach.评估比利时假设的空气污染减排情景对中风的益处:一种G计算方法。
BMC Med Res Methodol. 2025 Sep 2;25(1):209. doi: 10.1186/s12874-025-02661-8.

本文引用的文献

1
Female Are Protected from Circadian Disruption-Induced Glucose Intolerance, Cardiac Fibrosis and Adipocyte Dysfunction.女性受到保护,免受昼夜节律紊乱引起的葡萄糖不耐受、心脏纤维化和脂肪细胞功能障碍的影响。
Int J Mol Sci. 2024 Jul 1;25(13):7265. doi: 10.3390/ijms25137265.
2
Environmental Pollution and Cardiovascular Disease: Part 1 of 2: Air Pollution.环境污染与心血管疾病:第1部分,共2部分:空气污染
JACC Adv. 2023 Dec 28;3(2):100805. doi: 10.1016/j.jacadv.2023.100805. eCollection 2024 Feb.
3
Sociodemographic inequalities in long-term exposure to air pollution, road traffic noise, and greenness: A population-based cohort study of women.
长期暴露于空气污染、道路交通噪音和绿化程度方面的社会人口不平等:一项基于人群的女性队列研究。
Environ Epidemiol. 2023 Dec 1;7(6):e279. doi: 10.1097/EE9.0000000000000279. eCollection 2023 Dec.
4
Exposure to ambient air pollutants during circadian syndrome and subsequent cardiovascular disease and its subtypes and death: A trajectory analysis.暴露于环境空气污染物在昼夜节律紊乱及随后的心血管疾病及其亚型和死亡中的作用:轨迹分析。
Sci Total Environ. 2024 Sep 20;944:173777. doi: 10.1016/j.scitotenv.2024.173777. Epub 2024 Jun 4.
5
Sex-specific associations of environmental exposures with prevalent diabetes and obesity - Results from the KORA Fit study.环境暴露与糖尿病和肥胖流行的性别特异性关联 - KORA Fit 研究结果。
Environ Res. 2024 Jul 1;252(Pt 3):118965. doi: 10.1016/j.envres.2024.118965. Epub 2024 Apr 18.
6
The Urban Environment and Cardiometabolic Health.城市环境与心血管代谢健康。
Circulation. 2024 Apr 16;149(16):1298-1314. doi: 10.1161/CIRCULATIONAHA.123.067461. Epub 2024 Apr 15.
7
Associations of fine particulate matter with incident cardiovascular disease; comparing models using ZIP code-level and individual-level fine particulate matter and confounders.细颗粒物与心血管疾病发病风险的相关性;使用邮政编码水平和个体水平的细颗粒物及混杂因素比较模型。
Sci Total Environ. 2024 May 20;926:171866. doi: 10.1016/j.scitotenv.2024.171866. Epub 2024 Mar 21.
8
Air pollution exposure and cardiometabolic risk.空气污染暴露与心血管代谢风险。
Lancet Diabetes Endocrinol. 2024 Mar;12(3):196-208. doi: 10.1016/S2213-8587(23)00361-3. Epub 2024 Feb 1.
9
Disentangling impacts of multiple pollutants on acute cardiovascular events in New York city: A case-crossover analysis.解析多种污染物对纽约市急性心血管事件的影响:病例交叉分析。
Environ Res. 2024 Feb 1;242:117758. doi: 10.1016/j.envres.2023.117758. Epub 2023 Nov 27.
10
The contribution of wildfire to PM trends in the USA.美国野火对 PM 趋势的贡献。
Nature. 2023 Oct;622(7984):761-766. doi: 10.1038/s41586-023-06522-6. Epub 2023 Sep 20.