• 文献检索
  • 文档翻译
  • 深度研究
  • 学术资讯
  • Suppr Zotero 插件Zotero 插件
  • 邀请有礼
  • 套餐&价格
  • 历史记录
应用&插件
Suppr Zotero 插件Zotero 插件浏览器插件Mac 客户端Windows 客户端微信小程序
定价
高级版会员购买积分包购买API积分包
服务
文献检索文档翻译深度研究API 文档MCP 服务
关于我们
关于 Suppr公司介绍联系我们用户协议隐私条款
关注我们

Suppr 超能文献

核心技术专利:CN118964589B侵权必究
粤ICP备2023148730 号-1Suppr @ 2026

文献检索

告别复杂PubMed语法,用中文像聊天一样搜索,搜遍4000万医学文献。AI智能推荐,让科研检索更轻松。

立即免费搜索

文件翻译

保留排版,准确专业,支持PDF/Word/PPT等文件格式,支持 12+语言互译。

免费翻译文档

深度研究

AI帮你快速写综述,25分钟生成高质量综述,智能提取关键信息,辅助科研写作。

立即免费体验

用于增强靛蓝素生物合成和抗菌肽生产的工程化无膜细胞器。

Engineered membraneless organelles in for enhanced indigoidine biosynthesis and antimicrobial peptide production.

作者信息

Sun Manman, Zhao Yimeng, Ledesma-Amaro Rodrigo, Gao Jin, Liu Xiuxia, Bai Zhonghu, Gao Alex Xiong, Wang Peng

机构信息

Key Laboratory of High Magnetic Field and Ion Beam Physical Biology, Hefei Institutes of Physical Science, Chinese Academy of Sciences, Hefei, 230031, China.

Institute of Hefei Artificial Intelligence Breeding Accelerator, Hefei, 230000, China.

出版信息

Synth Syst Biotechnol. 2025 Aug 5;10(4):1331-1340. doi: 10.1016/j.synbio.2025.08.001. eCollection 2025 Dec.

DOI:10.1016/j.synbio.2025.08.001
PMID:40893468
原文链接:https://pmc.ncbi.nlm.nih.gov/articles/PMC12395988/
Abstract

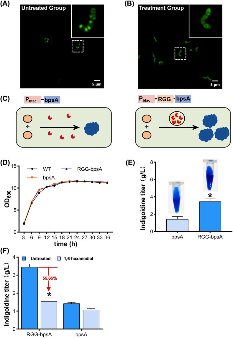
Liquid-liquid phase separation (LLPS)-driven membraneless organelles (MLOs) have been employed to enhance metabolic efficiency in various microbial cell factories. However, their application in the industrial bacterium has not been explored. Here, we report the formation of liquid protein condensates in using the RGG domain of LAF-1. We optimized conditions for condensate formation, including the pre-induction period, inducer concentration, and cultivation temperature. Using the indigoidine biosynthesis pathway as a model, we demonstrated that LLPS-mediated MLOs enhanced indigoidine production. Furthermore, we applied these MLOs to modulate the toxicity of antimicrobial peptides (AMPs) to host cells, facilitating the expression of AMPs, including melittin and lactoferricin B. These findings provide insights into MLOs engineering in and suggest broader applications of LLPS-mediated systems in industrial biotechnology.

摘要

液-液相分离(LLPS)驱动的无膜细胞器(MLOs)已被用于提高各种微生物细胞工厂的代谢效率。然而,它们在工业细菌中的应用尚未得到探索。在这里,我们报告了利用LAF-1的RGG结构域在大肠杆菌中形成液体蛋白凝聚物。我们优化了凝聚物形成的条件,包括诱导前期、诱导剂浓度和培养温度。以靛蓝生物合成途径为模型,我们证明了LLPS介导的MLOs提高了靛蓝的产量。此外,我们应用这些MLOs来调节抗菌肽(AMPs)对宿主细胞的毒性,促进了包括蜂毒肽和乳铁蛋白B在内的AMPs的表达。这些发现为大肠杆菌中的MLOs工程提供了见解,并表明LLPS介导的系统在工业生物技术中有更广泛的应用。

https://cdn.ncbi.nlm.nih.gov/pmc/blobs/73b4/12395988/f4cbc8881888/gr4.jpg
https://cdn.ncbi.nlm.nih.gov/pmc/blobs/73b4/12395988/223938cf3325/ga1.jpg
https://cdn.ncbi.nlm.nih.gov/pmc/blobs/73b4/12395988/424f569a018a/gr1.jpg
https://cdn.ncbi.nlm.nih.gov/pmc/blobs/73b4/12395988/03641e940a2b/gr2.jpg
https://cdn.ncbi.nlm.nih.gov/pmc/blobs/73b4/12395988/97e5ec61ea2f/gr3.jpg
https://cdn.ncbi.nlm.nih.gov/pmc/blobs/73b4/12395988/f4cbc8881888/gr4.jpg
https://cdn.ncbi.nlm.nih.gov/pmc/blobs/73b4/12395988/223938cf3325/ga1.jpg
https://cdn.ncbi.nlm.nih.gov/pmc/blobs/73b4/12395988/424f569a018a/gr1.jpg
https://cdn.ncbi.nlm.nih.gov/pmc/blobs/73b4/12395988/03641e940a2b/gr2.jpg
https://cdn.ncbi.nlm.nih.gov/pmc/blobs/73b4/12395988/97e5ec61ea2f/gr3.jpg
https://cdn.ncbi.nlm.nih.gov/pmc/blobs/73b4/12395988/f4cbc8881888/gr4.jpg

相似文献

1
Engineered membraneless organelles in for enhanced indigoidine biosynthesis and antimicrobial peptide production.用于增强靛蓝素生物合成和抗菌肽生产的工程化无膜细胞器。
Synth Syst Biotechnol. 2025 Aug 5;10(4):1331-1340. doi: 10.1016/j.synbio.2025.08.001. eCollection 2025 Dec.
2
Recent advances in design and application of synthetic membraneless organelles.最近在合成无膜细胞器的设计和应用方面的进展。
Biotechnol Adv. 2024 Jul-Aug;73:108355. doi: 10.1016/j.biotechadv.2024.108355. Epub 2024 Apr 6.
3
Membraneless organelles in health and disease: exploring the molecular basis, physiological roles and pathological implications.无膜细胞器在健康和疾病中的作用:探索其分子基础、生理功能和病理意义。
Signal Transduct Target Ther. 2024 Nov 18;9(1):305. doi: 10.1038/s41392-024-02013-w.
4
In Situ Liquid-Liquid Phase Separation of Peptides Into Droplets Targeting Membraneless Organelles for Enhanced Cancer Chemotherapy.肽原位液-液相分离形成靶向无膜细胞器的液滴用于增强癌症化疗
Adv Mater. 2025 Jul;37(28):e2420399. doi: 10.1002/adma.202420399. Epub 2025 May 7.
5
Metabolic Engineering of for the Fermentative Production of Gallic Compounds by Extending the Shikimate Pathway.通过扩展莽草酸途径对用于发酵生产没食子酸类化合物的[具体对象]进行代谢工程改造。 (原文中“of”后面缺少具体内容)
J Microbiol Biotechnol. 2025 Jun 12;35:e2504009. doi: 10.4014/jmb.2409.04009.
6
Enabling and improving -nerolidol production by : combining metabolic engineering and trace elements medium refinement.通过代谢工程与微量元素培养基优化相结合来实现并提高橙花叔醇的产量。
Front Bioeng Biotechnol. 2025 Jun 23;13:1621955. doi: 10.3389/fbioe.2025.1621955. eCollection 2025.
7
Metabolic engineering of Corynebacterium glutamicum for increased cis, cis-muconate production from plant-derived p-hydroxycinnamates via deregulated pathway flux and increased CoA intermediate availability.通过解除途径通量调控和增加辅酶A中间产物的可用性,对谷氨酸棒杆菌进行代谢工程改造,以提高从植物来源的对羟基肉桂酸生产顺,顺-粘康酸的产量。
Metab Eng. 2025 Nov;92:262-283. doi: 10.1016/j.ymben.2025.08.004. Epub 2025 Aug 12.
8
Coiled-coil domains are sufficient to drive liquid-liquid phase separation in protein models.卷曲螺旋域足以驱动蛋白质模型中的液-液相分离。
Biophys J. 2024 Mar 19;123(6):703-717. doi: 10.1016/j.bpj.2024.02.007. Epub 2024 Feb 15.
9
Hydration free energy is a significant predictor of globular protein incorporation into condensates.水合自由能是球状蛋白质融入凝聚物的重要预测指标。
bioRxiv. 2025 Jul 7:2025.07.03.663089. doi: 10.1101/2025.07.03.663089.
10
Production, Delivery, and Regulatory Aspects for Application of Plant-Based Anti-microbial Peptides: a Comprehensive Review.植物源抗菌肽应用的生产、递送及监管方面:综述
Probiotics Antimicrob Proteins. 2025 Jan 4. doi: 10.1007/s12602-024-10421-1.

本文引用的文献

1
Antimicrobial peptide biological activity, delivery systems and clinical translation status and challenges.抗菌肽的生物活性、递送系统以及临床转化现状与挑战。
J Transl Med. 2025 Mar 7;23(1):292. doi: 10.1186/s12967-025-06321-9.
2
Heterologous expressing melittin in a probiotic yeast to evaluate its function for promoting NSC-34 regeneration.在益生菌酵母中异源表达蜂毒素,评估其促进 NSC-34 再生的功能。
Appl Microbiol Biotechnol. 2024 Oct 28;108(1):496. doi: 10.1007/s00253-024-13336-7.
3
Comprehensive screening of industrially relevant components at genome scale using a high-quality gene overexpression collection of Corynebacterium glutamicum.
利用谷氨酸棒杆菌高质量基因过表达文库在基因组规模上对工业相关成分进行全面筛选。
Trends Biotechnol. 2025 Jan;43(1):220-247. doi: 10.1016/j.tibtech.2024.09.020. Epub 2024 Oct 24.
4
De novo engineering of programmable and multi-functional biomolecular condensates for controlled biosynthesis.用于可控生物合成的可编程多功能生物分子凝聚物的从头工程设计。
Nat Commun. 2024 Sep 12;15(1):7989. doi: 10.1038/s41467-024-52411-5.
5
Compartmentalization of pathway sequential enzymes into synthetic protein compartments for metabolic flux optimization in Escherichia coli.将途径顺序酶分隔在合成蛋白隔室内以优化大肠杆菌中的代谢通量。
Metab Eng. 2024 Sep;85:167-179. doi: 10.1016/j.ymben.2024.08.003. Epub 2024 Aug 18.
6
Relieving metabolic burden to improve robustness and bioproduction by industrial microorganisms.通过工业微生物缓解代谢负担以提高其稳定性和生物产量。
Biotechnol Adv. 2024 Sep;74:108401. doi: 10.1016/j.biotechadv.2024.108401. Epub 2024 Jun 27.
7
Leaderless Bicistronic Design for Precise and Reliable Control of Gene Expression in .无领导双顺反子设计用于精确可靠地控制. 中的基因表达。
ACS Synth Biol. 2023 Jul 21;12(7):2157-2167. doi: 10.1021/acssynbio.3c00246. Epub 2023 Jun 23.
8
Small molecules in regulating protein phase separation.小分子在调控蛋白质相分离中的作用。
Acta Biochim Biophys Sin (Shanghai). 2023 Jun 12;55(7):1075-1083. doi: 10.3724/abbs.2023106.
9
Phase-Separated Synthetic Organelles Based on Intrinsically Disordered Protein Domain for Metabolic Pathway Assembly in .基于无序蛋白结构域的相分离合成细胞器用于. 中的代谢途径组装
ACS Nano. 2023 Jun 13;17(11):10806-10816. doi: 10.1021/acsnano.3c02333. Epub 2023 May 16.
10
Phase-separated DropCRISPRa platform for efficient gene activation in mammalian cells and mice.相分离的 DropCRISPRa 平台可在哺乳动物细胞和小鼠中高效激活基因。
Nucleic Acids Res. 2023 Jun 9;51(10):5271-5284. doi: 10.1093/nar/gkad301.