Suppr超能文献

自体基因组编辑造血干细胞纠正戈谢病并建立临床转化平台。

Autologous genome-edited hematopoietic stem cells correct Gaucher disease and establish a platform for clinical translation.

作者信息

Gomez-Ospina Natalia, Pimentel Vera Luisa, Gastou Marc, Colella Pasqualina, Basurto Jessica Arozqueta, Feng Allan, Lin Yi, Zhao Xueheng, Sun Ying

机构信息

Stanford University.

University of California, San Francisco.

出版信息

Res Sq. 2025 Aug 18:rs.3.rs-7123212. doi: 10.21203/rs.3.rs-7123212/v1.

Abstract

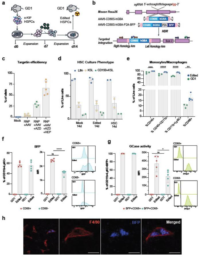
Gaucher disease type 1 is a lysosomal storage disorder caused by mutations that reduce glucocerebrosidase activity, leading to glycolipid buildup, particularly in macrophages. To develop a curative approach, we established a high-efficiency genome editing platform for human and murine hematopoietic stem-progenitor cells using CRISPR/Cas9, recombinant adeno-associated virus serotype 6. To enhance homology-directed DNA repair while minimizing genotoxicity, we incorporated a new 53BP1 inhibitor, a ubiquitin variant that promotes DNA end resection and significantly increases editing efficiency. This enabled precise insertion of a human transgene-driven by a macrophage-specific promoter-into the mouse and human safe-harbor loci. To assess efficacy, we established a rapidly progressive Gaucher disease mouse model by inducing hematopoietic-specific deletion in a D427V background. Transplantation of edited cells corrected hematologic and visceral abnormalities, normalized lipid storage, and was effective under myeloablative and reduced-intensity busulfan conditioning. Notably, therapeutic benefit was achieved with only ~ 3% edited allele engraftment. These findings offer strong proof-of-concept for ex vivo genome editing as a mutation-agnostic, potentially curative strategy for Gaucher disease and support its clinical advancement.

摘要

1型戈谢病是一种溶酶体贮积症,由降低葡糖脑苷脂酶活性的突变引起,导致糖脂蓄积,尤其是在巨噬细胞中。为了开发一种治愈方法,我们利用CRISPR/Cas9、重组腺相关病毒6型,为人类和小鼠造血干祖细胞建立了一个高效的基因组编辑平台。为了增强同源定向DNA修复同时将基因毒性降至最低,我们引入了一种新的53BP1抑制剂,一种促进DNA末端切除并显著提高编辑效率的泛素变体。这使得由巨噬细胞特异性启动子驱动的人类转基因能够精确插入小鼠和人类的安全港位点。为了评估疗效,我们通过在D427V背景下诱导造血特异性缺失,建立了一种快速进展的戈谢病小鼠模型。移植编辑后的细胞纠正了血液学和内脏异常,使脂质蓄积正常化,并且在清髓性和减低剂量白消安预处理下均有效。值得注意的是,仅约3%的编辑等位基因植入就实现了治疗益处。这些发现为离体基因组编辑作为一种对戈谢病与突变无关的、潜在的治愈策略提供了有力的概念验证,并支持其临床进展。

https://cdn.ncbi.nlm.nih.gov/pmc/blobs/6cb3/12393597/cb2cfc799db6/nihpp-rs7123212v1-f0001.jpg

文献检索

告别复杂PubMed语法,用中文像聊天一样搜索,搜遍4000万医学文献。AI智能推荐,让科研检索更轻松。

立即免费搜索

文件翻译

保留排版,准确专业,支持PDF/Word/PPT等文件格式,支持 12+语言互译。

免费翻译文档

深度研究

AI帮你快速写综述,25分钟生成高质量综述,智能提取关键信息,辅助科研写作。

立即免费体验