• 文献检索
  • 文档翻译
  • 深度研究
  • 学术资讯
  • Suppr Zotero 插件Zotero 插件
  • 邀请有礼
  • 套餐&价格
  • 历史记录
应用&插件
Suppr Zotero 插件Zotero 插件浏览器插件Mac 客户端Windows 客户端微信小程序
定价
高级版会员购买积分包购买API积分包
服务
文献检索文档翻译深度研究API 文档MCP 服务
关于我们
关于 Suppr公司介绍联系我们用户协议隐私条款
关注我们

Suppr 超能文献

核心技术专利:CN118964589B侵权必究
粤ICP备2023148730 号-1Suppr @ 2026

文献检索

告别复杂PubMed语法,用中文像聊天一样搜索,搜遍4000万医学文献。AI智能推荐,让科研检索更轻松。

立即免费搜索

文件翻译

保留排版,准确专业,支持PDF/Word/PPT等文件格式,支持 12+语言互译。

免费翻译文档

深度研究

AI帮你快速写综述,25分钟生成高质量综述,智能提取关键信息,辅助科研写作。

立即免费体验

热中性环境会使代谢相关脂肪性肝病恶化,并揭示棕色脂肪组织对β3-肾上腺素能刺激的反应存在缺陷。

Thermoneutral housing worsens MASLD and reveals defective brown adipose tissue response to β3-adrenergic stimulation.

作者信息

Martin Céline Marie Pauline, Polizzi Arnaud, Alquier-Bacquié Valérie, Huillet Marine, Rives Clémence, Dauriat Charlène J G, Bruse Justine, Melin Valentine, Naylies Claire, Lippi Yannick, Lasserre Frédéric, Wan JingHong, Flores-Flores Rémy, Bertrand-Michel Justine, Blas-Y-Estrada Florence, Rousseau-Bacquié Elodie, Levade Thierry, Rémignon Hervé, Langin Dominique, Mouisel Etienne, Lotersztajn Sophie, Chassaing Benoit, Gamet-Payrastre Laurence, Guillou Hervé, Ellero-Simatos Sandrine, Fougerat Anne, Loiseau Nicolas

机构信息

Toxalim, Université de Toulouse, INRAE, ENVT, EI-Purpan, Toulouse, France.

Microbiome-Host Interactions, Institut Pasteur, Université Paris Cité, INSERM U1306, Paris, France.

出版信息

iScience. 2025 Jul 26;28(9):113221. doi: 10.1016/j.isci.2025.113221. eCollection 2025 Sep 19.

DOI:10.1016/j.isci.2025.113221
PMID:40894885
原文链接:https://pmc.ncbi.nlm.nih.gov/articles/PMC12396296/
Abstract

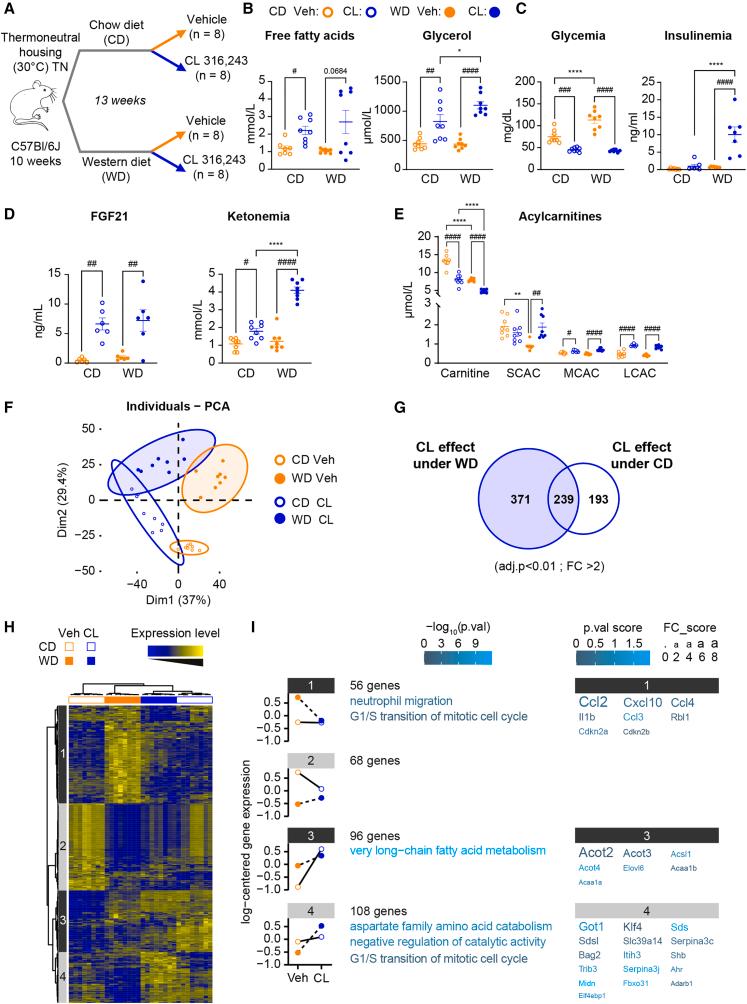
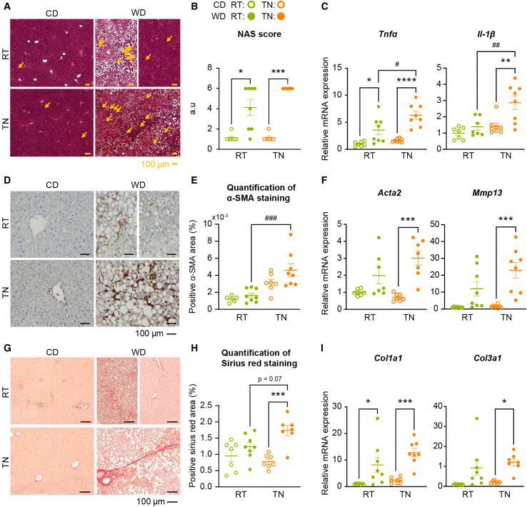
Metabolic dysfunction-associated steatotic liver disease (MASLD), and its more advanced stage metabolic dysfunction-associated steatohepatitis, is the most common chronic liver disease, constituting a major public health issue. Relevant preclinical models are needed to define molecular mechanisms underlying MASLD pathogenesis and evaluate therapeutic approaches. The majority of the lipids accumulating in the liver upon MASLD originate from adipose tissue and appropriate models to study the liver-adipose tissue dialog are also needed. Here, we demonstrated that, compared to standard temperature housing, thermoneutral housing aggravated western diet (WD)-induced obesity, diabetes, and steatosis in male mice, which was associated with increased hepatic expression of inflammation- and fibrosis-related genes. Accordingly, thermoneutral-housed WD-fed mice developed more severe hepatic inflammation and fibrosis compared to standard-housed mice. We next used thermoneutral-housed WD-fed mice to question the effect of MASLD during β3-adrenergic stimulation. We found that diet-induced MASLD is associated with defective inter-organ metabolic cross-talk which leads to impaired activation of brown adipose tissue.

摘要

代谢功能障碍相关脂肪性肝病(MASLD)及其更严重阶段的代谢功能障碍相关脂肪性肝炎,是最常见的慢性肝病,构成了一个重大的公共卫生问题。需要相关的临床前模型来确定MASLD发病机制的分子机制并评估治疗方法。MASLD时肝脏中积累的大部分脂质来源于脂肪组织,因此也需要合适的模型来研究肝脏与脂肪组织之间的相互作用。在此,我们证明,与标准温度饲养相比,热中性饲养加剧了雄性小鼠西式饮食(WD)诱导的肥胖、糖尿病和脂肪变性,这与肝脏中炎症和纤维化相关基因表达增加有关。因此,与标准饲养的小鼠相比,热中性饲养的WD喂养小鼠出现了更严重的肝脏炎症和纤维化。接下来,我们使用热中性饲养的WD喂养小鼠来探究β3-肾上腺素能刺激期间MASLD的影响。我们发现,饮食诱导的MASLD与器官间代谢串扰缺陷有关,这会导致棕色脂肪组织激活受损。

https://cdn.ncbi.nlm.nih.gov/pmc/blobs/8ce7/12396296/3fcfb47a34af/gr5.jpg
https://cdn.ncbi.nlm.nih.gov/pmc/blobs/8ce7/12396296/46fbf75dcf59/fx1.jpg
https://cdn.ncbi.nlm.nih.gov/pmc/blobs/8ce7/12396296/5ac20f993336/gr1.jpg
https://cdn.ncbi.nlm.nih.gov/pmc/blobs/8ce7/12396296/75b5b4b63ebf/gr2.jpg
https://cdn.ncbi.nlm.nih.gov/pmc/blobs/8ce7/12396296/73445d0d9c45/gr3.jpg
https://cdn.ncbi.nlm.nih.gov/pmc/blobs/8ce7/12396296/7ead07e8199c/gr4.jpg
https://cdn.ncbi.nlm.nih.gov/pmc/blobs/8ce7/12396296/3fcfb47a34af/gr5.jpg
https://cdn.ncbi.nlm.nih.gov/pmc/blobs/8ce7/12396296/46fbf75dcf59/fx1.jpg
https://cdn.ncbi.nlm.nih.gov/pmc/blobs/8ce7/12396296/5ac20f993336/gr1.jpg
https://cdn.ncbi.nlm.nih.gov/pmc/blobs/8ce7/12396296/75b5b4b63ebf/gr2.jpg
https://cdn.ncbi.nlm.nih.gov/pmc/blobs/8ce7/12396296/73445d0d9c45/gr3.jpg
https://cdn.ncbi.nlm.nih.gov/pmc/blobs/8ce7/12396296/7ead07e8199c/gr4.jpg
https://cdn.ncbi.nlm.nih.gov/pmc/blobs/8ce7/12396296/3fcfb47a34af/gr5.jpg

相似文献

1
Thermoneutral housing worsens MASLD and reveals defective brown adipose tissue response to β3-adrenergic stimulation.热中性环境会使代谢相关脂肪性肝病恶化,并揭示棕色脂肪组织对β3-肾上腺素能刺激的反应存在缺陷。
iScience. 2025 Jul 26;28(9):113221. doi: 10.1016/j.isci.2025.113221. eCollection 2025 Sep 19.
2
Nonalcoholic Fatty Liver非酒精性脂肪肝
3
An engineered adipose formulation decreases hepatic inflammation and fibrosis in a rodent model of metabolic dysfunction-associated steatotic liver disease.一种工程化脂肪制剂可减轻代谢功能障碍相关脂肪性肝病啮齿动物模型中的肝脏炎症和纤维化。
Front Bioeng Biotechnol. 2025 Jun 6;13:1579062. doi: 10.3389/fbioe.2025.1579062. eCollection 2025.
4
Higher Pre-Operative Non-Invasive Fibrosis Scores are not Associated with Surgical Outcomes in Patients with MASLD Undergoing Metabolic and Bariatric Surgery.较高的术前无创纤维化评分与接受代谢和减重手术的代谢相关脂肪性肝病(MASLD)患者的手术结局无关。
Can Liver J. 2025 Feb 12;8(2):284-289. doi: 10.3138/canlivj-2024-0015. eCollection 2025 May.
5
The Significance of the Presence of Gilbert's Syndrome in Patients With Metabolic Dysfunction-Associated Steatotic Liver Disease (MASLD): A Retrospective Cohort Study.吉尔伯特综合征在代谢功能障碍相关脂肪性肝病(MASLD)患者中的意义:一项回顾性队列研究
Cureus. 2025 May 30;17(5):e85074. doi: 10.7759/cureus.85074. eCollection 2025 May.
6
ACMSD inhibition corrects fibrosis, inflammation, and DNA damage in MASLD/MASH.ACMSD抑制可纠正代谢相关脂肪性肝病/非酒精性脂肪性肝炎中的纤维化、炎症和DNA损伤。
J Hepatol. 2025 Feb;82(2):174-188. doi: 10.1016/j.jhep.2024.08.009. Epub 2024 Aug 22.
7
Comparable glucagon-stimulated amino acid suppression in individuals with and without hepatic steatosis or steatohepatitis.在有或无肝脂肪变性或脂肪性肝炎的个体中,胰高血糖素刺激的氨基酸抑制作用相当。
Am J Physiol Endocrinol Metab. 2024 Dec 1;327(6):E679-E685. doi: 10.1152/ajpendo.00187.2024. Epub 2024 Sep 18.
8
Herbal mixture of Platycodon grandiflorum, Cinnamomum cassia, and Asiasarum sieboldii extracts protects against NASH progression via regulation of hepatic steatosis, inflammation, and apoptosis.桔梗、肉桂和细辛提取物的草药混合物通过调节肝脏脂肪变性、炎症和细胞凋亡来预防非酒精性脂肪性肝炎的进展。
Phytomedicine. 2025 Jul 14;145:157077. doi: 10.1016/j.phymed.2025.157077.
9
RAP1A suppresses hepatic steatosis by regulating amino acid-mediated mTORC1 activation.RAP1A通过调节氨基酸介导的mTORC1激活来抑制肝脂肪变性。
JHEP Rep. 2024 Dec 18;7(4):101303. doi: 10.1016/j.jhepr.2024.101303. eCollection 2025 Apr.
10
Silymarin for adults with metabolic dysfunction-associated steatotic liver disease.水飞蓟素用于患有代谢功能障碍相关脂肪性肝病的成年人。
Cochrane Database Syst Rev. 2025 Jun 24;6(6):CD015524. doi: 10.1002/14651858.CD015524.pub2.

本文引用的文献

1
The LIDPAD Mouse Model Captures the Multisystem Interactions and Extrahepatic Complications in MASLD.LIDPAD 小鼠模型捕获了 MASLD 中的多系统相互作用和肝外并发症。
Adv Sci (Weinh). 2024 Sep;11(35):e2404326. doi: 10.1002/advs.202404326. Epub 2024 Jul 1.
2
An unbiased ranking of murine dietary models based on their proximity to human metabolic dysfunction-associated steatotic liver disease (MASLD).基于与人类代谢功能障碍相关的脂肪性肝病 (MASLD) 的接近程度,对鼠类饮食模型进行无偏排序。
Nat Metab. 2024 Jun;6(6):1178-1196. doi: 10.1038/s42255-024-01043-6. Epub 2024 Jun 12.
3
Liver ACOX1 regulates levels of circulating lipids that promote metabolic health through adipose remodeling.
肝脏 ACOX1 通过脂肪组织重塑调节循环脂质水平,从而促进代谢健康。
Nat Commun. 2024 May 17;15(1):4214. doi: 10.1038/s41467-024-48471-2.
4
Clinical features and long-term outcomes of patients diagnosed with MASLD, MAFLD, or both.被诊断为代谢功能障碍相关脂肪性肝病(MASLD)、代谢相关脂肪性肝病(MAFLD)或两者皆有的患者的临床特征和长期预后。
J Hepatol. 2024 Oct;81(4):e157-e159. doi: 10.1016/j.jhep.2024.03.039. Epub 2024 Mar 28.
5
Brown Adipose Tissue Activation in Humans Increases Plasma Levels of Lipid Mediators.人类棕色脂肪组织的激活会增加脂类介质的血浆水平。
J Clin Endocrinol Metab. 2024 Jun 17;109(7):1837-1849. doi: 10.1210/clinem/dgae016.
6
Acute activation of adipocyte lipolysis reveals dynamic lipid remodeling of the hepatic lipidome.急性激活脂肪细胞脂解作用揭示了肝脂组学中动态的脂质重塑。
J Lipid Res. 2024 Feb;65(2):100434. doi: 10.1016/j.jlr.2023.100434. Epub 2023 Aug 26.
7
Thermoneutral housing promotes hepatic steatosis in standard diet-fed C57BL/6N mice, with a less pronounced effect on NAFLD progression upon high-fat feeding.温热环境饲养促进标准饮食喂养的 C57BL/6N 小鼠发生肝脂肪变性,而在高脂肪饮食喂养时对非酒精性脂肪性肝病进展的影响较小。
Front Endocrinol (Lausanne). 2023 Jul 12;14:1205703. doi: 10.3389/fendo.2023.1205703. eCollection 2023.
8
Thermoneutral housing does not accelerate metabolic dysfunction-associated fatty liver disease in male or female C57Bl/6J mice fed a Western diet.在给予西方饮食的雄性或雌性 C57Bl/6J 小鼠中,温热中性环境不会加速与代谢功能障碍相关的非酒精性脂肪肝疾病。
Am J Physiol Endocrinol Metab. 2023 Jul 1;325(1):E10-E20. doi: 10.1152/ajpendo.00124.2023. Epub 2023 May 17.
9
Thermoneutral housing shapes hepatic inflammation and damage in mouse models of non-alcoholic fatty liver disease.温热环境塑造非酒精性脂肪性肝病小鼠模型的肝脏炎症和损伤。
Front Immunol. 2023 Feb 17;14:1095132. doi: 10.3389/fimmu.2023.1095132. eCollection 2023.
10
An adipocentric perspective on the development and progression of non-alcoholic fatty liver disease.从脂肪细胞角度探讨非酒精性脂肪性肝病的发生发展。
J Hepatol. 2023 May;78(5):1048-1062. doi: 10.1016/j.jhep.2023.01.024. Epub 2023 Feb 3.