Suppr超能文献

肉座菌科(子囊菌门,盘菌目)的物种多样性与系统分类,重点关注中国亚热带地区

Species diversity and systematic taxonomy of Sarcosomataceae (Ascomycota, Pezizales), with an emphasis on subtropical regions of China.

作者信息

Liu Jin Rong, Li Deng, Chen Si Ang, Zhang Yan Cheng, Mou Guang Fu, Liu Yan, Zhou Guang Rong, Tan Zhou Rong, Zhang Jian Hua

机构信息

Guangxi Key Laboratory of Plant Conservation and Restoration Ecology in Karst Terrai, Guangxi Institute of Botany, Guangxi Zhuang Autonomous Region and Chinese Academy of Sciences, Guilin 541006, Guangxi, China.

College of Life Science, Guangxi Normal University, Guilin 541006, Guangxi, China.

出版信息

MycoKeys. 2025 Aug 21;121:21-65. doi: 10.3897/mycokeys.121.155432. eCollection 2025.

Abstract

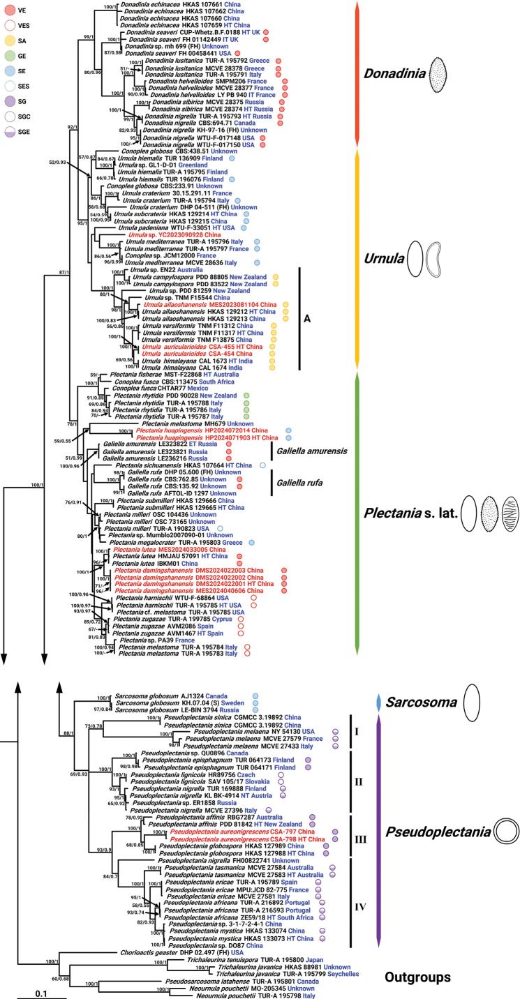
The aim of this study is to update the species diversity of Sarcosomataceae in subtropical China. Taxonomic and phylogenetic studies were carried out through ecological observation, morphological examination, and molecular phylogenetic analyses inferred from five molecular loci (ITS + nrLSU + + + ). By using Bayesian inference (BI) and maximum likelihood (ML) methods, six lignicolous species were identified, including four novel taxa: , , , and ; and two new distribution records: and . Keys to species of , , and were provided.

摘要

本研究的目的是更新中国亚热带地区肉座菌科的物种多样性。通过生态观察、形态学检查以及基于五个分子位点(ITS + nrLSU + + + )推断的分子系统发育分析进行分类学和系统发育研究。使用贝叶斯推断(BI)和最大似然(ML)方法,鉴定出6种木生真菌,包括4个新分类群: 、 、 、 和 ;以及2个新分布记录: 和 。提供了 、 和 的分种检索表。

https://cdn.ncbi.nlm.nih.gov/pmc/blobs/13a9/12395190/0d608226e7cb/mycokeys-121-021-g001.jpg

文献AI研究员

20分钟写一篇综述,助力文献阅读效率提升50倍。

立即体验

用中文搜PubMed

大模型驱动的PubMed中文搜索引擎

马上搜索

文档翻译

学术文献翻译模型,支持多种主流文档格式。

立即体验