• 文献检索
  • 文档翻译
  • 深度研究
  • 学术资讯
  • Suppr Zotero 插件Zotero 插件
  • 邀请有礼
  • 套餐&价格
  • 历史记录
应用&插件
Suppr Zotero 插件Zotero 插件浏览器插件Mac 客户端Windows 客户端微信小程序
定价
高级版会员购买积分包购买API积分包
服务
文献检索文档翻译深度研究API 文档MCP 服务
关于我们
关于 Suppr公司介绍联系我们用户协议隐私条款
关注我们

Suppr 超能文献

核心技术专利:CN118964589B侵权必究
粤ICP备2023148730 号-1Suppr @ 2026

文献检索

告别复杂PubMed语法,用中文像聊天一样搜索,搜遍4000万医学文献。AI智能推荐,让科研检索更轻松。

立即免费搜索

文件翻译

保留排版,准确专业,支持PDF/Word/PPT等文件格式,支持 12+语言互译。

免费翻译文档

深度研究

AI帮你快速写综述,25分钟生成高质量综述,智能提取关键信息,辅助科研写作。

立即免费体验

N6-甲基腺苷修饰的TRIM21通过泛素化作用导致膀胱上皮细胞中NRF2缺乏,进而诱导氧化应激和炎症,加重间质性膀胱炎/膀胱疼痛综合征。

NRF2 Deficiency in Bladder Epithelial Cells Owing to Ubiquitination by N6-Methyladenosine-Modified TRIM21 Induces Oxidative Stress and Inflammation to Aggravate IC/BPS.

作者信息

Fan Zongyao, Ge Qingyu, Ni Bin, Zhang Junjie, Du Tianpeng, Xu Hewei, Duan Zheng, Zhang Sicong, Wang Chao, Xue Jun, Ling Feng, Chen Zhengsen, Shen Baixin, Wei Zhongqing

机构信息

Department of Urology, The Second Affiliated Hospital of Nanjing Medical University, Nanjing, 210000, People's Republic of China.

Department of Urology, Shuguang Hospital Affiliated to Shanghai University of Traditional Chinese Medicine, Shanghai, 200000, People's Republic of China.

出版信息

J Inflamm Res. 2025 Aug 24;18:11577-11592. doi: 10.2147/JIR.S545880. eCollection 2025.

DOI:10.2147/JIR.S545880
PMID:40896536
原文链接:https://pmc.ncbi.nlm.nih.gov/articles/PMC12397555/
Abstract

BACKGROUND

Interstitial cystitis/bladder pain syndrome (IC/BPS) has become a pressing clinical issue due to its unclear etiology and severe, persistent pelvic pain. Despite extensive research, the pathogenesis of IC/BPS remains unresolved, and current treatments primarily target symptom relief rather than addressing underlying disease mechanisms. This study aimed to investigate the effects of nuclear factor erythroid 2-related factor 2 (NRF2) on IC/BPS and the potential molecular mechanisms.

METHODS

Bladder mucosal biopsies from IC/BPS patients were subjected to RT-qPCR and immunoblotting to quantify NRF2 mRNA/protein expression. In vivo modeling, WT and NRF2 gene knockout mice received intraperitoneal cyclophosphamide to induce cystitis. Bladder function was assessed via Void Spot Assays, and Urodynamic. In vitro validation, LPS-stimulated SV-HUC-1 cells were transduced with NRF2 knockdown or overexpression, and oxidative stress and inflammation levels were evaluated. Then, the molecular mechanism of NRF2 in IC/BPS was determined by conducting Western blot, mass spectrometry, co-immunoprecipitation, and RT-qPCR analyses.

RESULTS

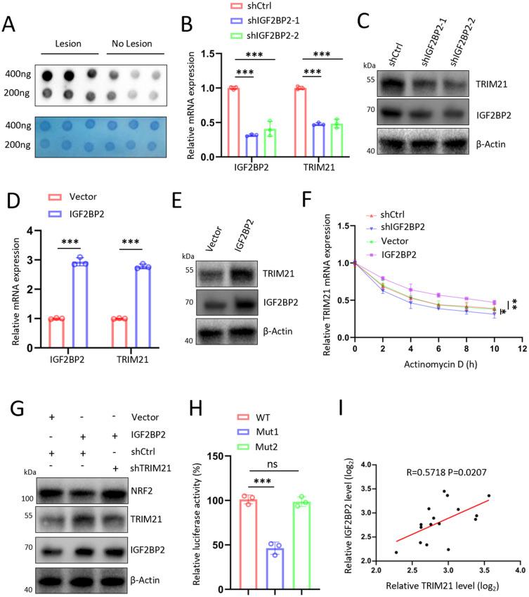
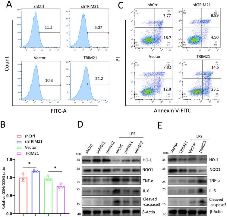
This study identified markedly reduced expression of NRF2 in the lesional bladder mucosa of patients with IC/BPS. By employing NRF2 knockout mice and cellular models of bladder inflammation, the essential role of NRF2 in modulating oxidative stress and inflammation was underscored. Furthermore, tripartite motif-containing 21 (TRIM21) interacted with NRF2, promoting its degradation via ubiquitination in bladder epithelial cell lines, thus elucidating TRIM21's regulatory role in bladder inflammation. Additionally, N6-methyladenosine (M6A) modifications recognized by IGF2BP2 enhanced TRIM21 expression by stabilizing TRIM21 mRNA.

CONCLUSION

This study positions the TRIM21-NRF2 axis as a key regulator of oxidative stress and inflammation in IC/BPS and suggests it as a promising therapeutic target for future IC/BPS interventions.

摘要

背景

间质性膀胱炎/膀胱疼痛综合征(IC/BPS)因其病因不明以及严重、持续的盆腔疼痛,已成为一个紧迫的临床问题。尽管进行了广泛研究,IC/BPS的发病机制仍未解决,目前的治疗主要针对症状缓解,而非解决潜在的疾病机制。本研究旨在探讨核因子红细胞2相关因子2(NRF2)对IC/BPS的影响及其潜在分子机制。

方法

对IC/BPS患者的膀胱黏膜活检组织进行逆转录定量聚合酶链反应(RT-qPCR)和免疫印迹分析,以量化NRF2信使核糖核酸(mRNA)/蛋白表达。在体内建模中,野生型(WT)和NRF2基因敲除小鼠腹腔注射环磷酰胺以诱导膀胱炎。通过排尿点试验和尿动力学评估膀胱功能。在体外验证中,用NRF2敲低或过表达转导脂多糖(LPS)刺激的人膀胱上皮永生化细胞系(SV-HUC-1),并评估氧化应激和炎症水平。然后,通过蛋白质免疫印迹、质谱分析、免疫共沉淀和RT-qPCR分析确定NRF2在IC/BPS中的分子机制。

结果

本研究发现IC/BPS患者病变膀胱黏膜中NRF2表达显著降低。通过使用NRF2基因敲除小鼠和膀胱炎症细胞模型,强调了NRF2在调节氧化应激和炎症中的重要作用。此外,含三联基序蛋白21(TRIM21)与NRF交互作用,通过在膀胱上皮细胞系中泛素化促进其降解,从而阐明TRIM21在膀胱炎症中的调节作用。此外,胰岛素样生长因子2 mRNA结合蛋白2(IGF2BP2)识别的N6-甲基腺苷(M6A)修饰通过稳定TRIM21 mRNA增强了TRIM21表达。

结论

本研究将TRIM21-NRF2轴定位为IC/BPS中氧化应激和炎症的关键调节因子,并表明其作为未来IC/BPS干预的有前景的治疗靶点。

https://cdn.ncbi.nlm.nih.gov/pmc/blobs/eb0a/12397555/022825c8791c/JIR-18-11577-g0007.jpg
https://cdn.ncbi.nlm.nih.gov/pmc/blobs/eb0a/12397555/8ae7f95f847b/JIR-18-11577-g0001.jpg
https://cdn.ncbi.nlm.nih.gov/pmc/blobs/eb0a/12397555/77d6ddb7d5f6/JIR-18-11577-g0002.jpg
https://cdn.ncbi.nlm.nih.gov/pmc/blobs/eb0a/12397555/9face08be43d/JIR-18-11577-g0003.jpg
https://cdn.ncbi.nlm.nih.gov/pmc/blobs/eb0a/12397555/fc0b11a82816/JIR-18-11577-g0004.jpg
https://cdn.ncbi.nlm.nih.gov/pmc/blobs/eb0a/12397555/d294c835813a/JIR-18-11577-g0005.jpg
https://cdn.ncbi.nlm.nih.gov/pmc/blobs/eb0a/12397555/2633fd96ab6b/JIR-18-11577-g0006.jpg
https://cdn.ncbi.nlm.nih.gov/pmc/blobs/eb0a/12397555/022825c8791c/JIR-18-11577-g0007.jpg
https://cdn.ncbi.nlm.nih.gov/pmc/blobs/eb0a/12397555/8ae7f95f847b/JIR-18-11577-g0001.jpg
https://cdn.ncbi.nlm.nih.gov/pmc/blobs/eb0a/12397555/77d6ddb7d5f6/JIR-18-11577-g0002.jpg
https://cdn.ncbi.nlm.nih.gov/pmc/blobs/eb0a/12397555/9face08be43d/JIR-18-11577-g0003.jpg
https://cdn.ncbi.nlm.nih.gov/pmc/blobs/eb0a/12397555/fc0b11a82816/JIR-18-11577-g0004.jpg
https://cdn.ncbi.nlm.nih.gov/pmc/blobs/eb0a/12397555/d294c835813a/JIR-18-11577-g0005.jpg
https://cdn.ncbi.nlm.nih.gov/pmc/blobs/eb0a/12397555/2633fd96ab6b/JIR-18-11577-g0006.jpg
https://cdn.ncbi.nlm.nih.gov/pmc/blobs/eb0a/12397555/022825c8791c/JIR-18-11577-g0007.jpg

相似文献

1
NRF2 Deficiency in Bladder Epithelial Cells Owing to Ubiquitination by N6-Methyladenosine-Modified TRIM21 Induces Oxidative Stress and Inflammation to Aggravate IC/BPS.N6-甲基腺苷修饰的TRIM21通过泛素化作用导致膀胱上皮细胞中NRF2缺乏,进而诱导氧化应激和炎症,加重间质性膀胱炎/膀胱疼痛综合征。
J Inflamm Res. 2025 Aug 24;18:11577-11592. doi: 10.2147/JIR.S545880. eCollection 2025.
2
Oxidative Stress and Chronic Inflammation as Partners in Crime in Interstitial Cystitis/Bladder Pain Syndrome.氧化应激与慢性炎症在间质性膀胱炎/膀胱疼痛综合征中狼狈为奸。
J Innate Immun. 2025;17(1):369-396. doi: 10.1159/000546901. Epub 2025 Jun 26.
3
Conditional immortalization of mesenchymal stem cells and their extracellular vesicles therapy for interstitial cystitis/bladder pain syndrome.间充质干细胞的条件永生化及其细胞外囊泡治疗间质性膀胱炎/膀胱疼痛综合征
Stem Cell Res Ther. 2025 Aug 26;16(1):459. doi: 10.1186/s13287-025-04615-9.
4
Prescription of Controlled Substances: Benefits and Risks管制药品的处方:益处与风险
5
Pterostilbene Reduces Cyclophosphamide-Induced Interstitial Cystitis by Facilitating Nrf2 Activation and Suppressing the NLRP3 Inflammasome Pathway.紫檀芪通过促进Nrf2激活和抑制NLRP3炎性小体途径减轻环磷酰胺诱导的间质性膀胱炎。
Int J Mol Sci. 2025 Jun 8;26(12):5490. doi: 10.3390/ijms26125490.
6
Variability in the Diagnosis and Treatment of Interstitial Cystitis/Bladder Pain Syndrome: Internet Survey.间质性膀胱炎/膀胱疼痛综合征诊断与治疗的差异:网络调查
JMIR Form Res. 2025 Aug 5;9:e70813. doi: 10.2196/70813.
7
Bladder capacity as a benchmark for patient stratification in interstitial cystitis/bladder pain syndrome.膀胱容量作为间质性膀胱炎/膀胱疼痛综合征患者分层的基准。
Continence (Amst). 2023 Dec;8. doi: 10.1016/j.cont.2023.101051. Epub 2023 Oct 24.
8
IGF2BP2 alleviates ulcerative colitis by inhibiting MEK1/2 and ERK1/2 signaling pathways in intestinal epithelial cells via m6A-dependent stabilization of LGI4 mRNA.胰岛素样生长因子2结合蛋白2通过m6A依赖的LGI4 mRNA稳定性抑制肠道上皮细胞中的MEK1/2和ERK1/2信号通路,从而减轻溃疡性结肠炎。
Int Immunopharmacol. 2025 Jul 14;163:115206. doi: 10.1016/j.intimp.2025.115206.
9
FTO O-GlcNAcylation promotes TRIM21-mediated FTO ubiquitination degradation to sustain the negative feedback control of macrophage inflammation.FTO的O-连接N-乙酰葡糖胺化促进TRIM21介导的FTO泛素化降解,以维持巨噬细胞炎症的负反馈控制。
Front Immunol. 2025 Jun 26;16:1593243. doi: 10.3389/fimmu.2025.1593243. eCollection 2025.
10
[Pentosan polysulfate alleviates cyclophosphamide-induced interstitial cystitis/bladder pain syndrome in mice by modulating gut microbiota and bile acid metabolism].[聚硫酸戊聚糖通过调节肠道微生物群和胆汁酸代谢减轻环磷酰胺诱导的小鼠间质性膀胱炎/膀胱疼痛综合征]
Nan Fang Yi Ke Da Xue Xue Bao. 2025 Jun 20;45(6):1270-1279. doi: 10.12122/j.issn.1673-4254.2025.06.16.

本文引用的文献

1
YAP/Nrf2 suppresses ferroptosis to alleviate acute lung injury induced by intestinal ischemia/reperfusion.YAP/Nrf2抑制铁死亡以减轻肠道缺血/再灌注诱导的急性肺损伤。
Redox Biol. 2025 Aug 4;86:103811. doi: 10.1016/j.redox.2025.103811.
2
Pathophysiology and potential multimodal therapeutic strategies for IC/BPS.间质性膀胱炎/膀胱疼痛综合征的病理生理学及潜在多模式治疗策略
Nat Rev Urol. 2025 May 15. doi: 10.1038/s41585-025-01044-4.
3
LRRC45 accelerates bladder cancer development and ferroptosis inhibition via stabilizing NRF2 by competitively KEAP1 interaction.
LRRC45通过竞争性结合KEAP1来稳定NRF2,从而加速膀胱癌发展并抑制铁死亡。
Free Radic Biol Med. 2025 Jan;226:29-42. doi: 10.1016/j.freeradbiomed.2024.11.001. Epub 2024 Nov 8.
4
RNF149 Destabilizes IFNGR1 in Macrophages to Favor Postinfarction Cardiac Repair.RNF149 使巨噬细胞中的 IFNGR1 不稳定,有利于心肌梗死后的心脏修复。
Circ Res. 2024 Aug 2;135(4):518-536. doi: 10.1161/CIRCRESAHA.123.324023. Epub 2024 Jul 11.
5
Podocyte OTUD5 alleviates diabetic kidney disease through deubiquitinating TAK1 and reducing podocyte inflammation and injury.足细胞 OTUD5 通过去泛素化 TAK1 减轻糖尿病肾病,并减少足细胞炎症和损伤。
Nat Commun. 2024 Jun 27;15(1):5441. doi: 10.1038/s41467-024-49854-1.
6
WNK1 Interaction with KEAP1 Promotes NRF2 Stabilization to Enhance the Oxidative Stress Response in Hepatocellular Carcinoma.WNK1 与 KEAP1 相互作用促进 NRF2 稳定,增强肝癌的氧化应激反应。
Cancer Res. 2024 Sep 4;84(17):2776-2791. doi: 10.1158/0008-5472.CAN-23-1167.
7
PPIA dictates NRF2 stability to promote lung cancer progression.PPIA 决定 NRF2 的稳定性以促进肺癌的进展。
Nat Commun. 2024 Jun 3;15(1):4703. doi: 10.1038/s41467-024-48364-4.
8
N4BP1 coordinates ubiquitin-dependent crosstalk within the IκB kinase family to limit Toll-like receptor signaling and inflammation.N4BP1 协调 IκB 激酶家族内的泛素依赖性串扰,以限制 Toll 样受体信号转导和炎症。
Immunity. 2024 May 14;57(5):973-986.e7. doi: 10.1016/j.immuni.2024.04.004. Epub 2024 May 1.
9
Biomarkers of NRF2 signalling: Current status and future challenges.NRF2 信号转导的生物标志物:现状与未来挑战。
Redox Biol. 2024 Jun;72:103134. doi: 10.1016/j.redox.2024.103134. Epub 2024 Mar 30.
10
Intravesical Interferon Therapy vs Hyaluronic Acid for Pain Among Female Individuals With Interstitial Cystitis: A Randomized Clinical Trial.膀胱内干扰素治疗与透明质酸治疗间质性膀胱炎女性患者疼痛:一项随机临床试验。
JAMA Netw Open. 2024 Apr 1;7(4):e244880. doi: 10.1001/jamanetworkopen.2024.4880.