Suppr超能文献

hnRNPL-CstF64复合物:通过eRNA和非同源末端连接调控在IgH基因座重组动力学中协调类别转换重组和线性染色体外环状DNA重组

hnRNPL-CstF64 complex: coordinating CSR and LSR in IgH locus recombination dynamics through eRNA and NHEJ regulation.

作者信息

Haque Farazul, Nakata Mikiyo, Kosako Hidetaka, Honjo Tasuku, Begum Nasim A

机构信息

Department of Immunology and Genomic Medicine, Centre for Cancer Immunotherapy and Immunobiology, Kyoto University Graduate School of Medicine, Kyoto 606-8501, Japan.

Division of Cell Signaling, Institute of Advanced Medical Sciences, Tokushima University, Tokushima 770-8503, Japan.

出版信息

Nucleic Acids Res. 2025 Aug 27;53(16). doi: 10.1093/nar/gkaf810.

Abstract

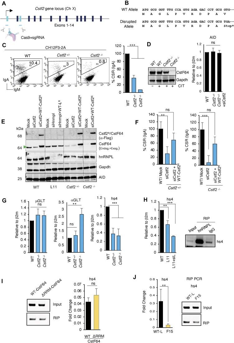
Class switch recombination (CSR) and locus suicide recombination (LSR) are critical processes involved in the immune system's ability to diversify antibody responses. Both are initiated by activation-induced cytidine deaminase, which induces DNA double-strand breaks (DSBs) at specific regions within the immunoglobulin heavy chain (IgH) locus. In CSR, DSBs occur at the switch (S) regions, allowing B cells to replace the IgM heavy chain constant region (CH) with other isotypes, thereby enhancing immune adaptability. This process is regulated by both cis and trans mechanisms, including the IgH super-enhancer 3' regulatory region (3'RR) and the production of enhancer RNAs (eRNAs). A recent study highlighted the role of MED12 in CSR through enhancer activation and the transcription of eRNA. Now, we show that heterogeneous ribonucleoprotein L (hnRNPL) acts as an additional regulator of CSR and LSR by forming an eRNA-associated complex with CstF64, a polyadenylation factor. This complex facilitates RNA polymerase II elongation and eRNA transcription at the 3'RR. Moreover, the hnRNPL/CstF64 complex promotes NHEJ-mediated DNA repair at both S and 3'RR regions, facilitating 53BP1 and Ku80 recruitment, thereby impacting the efficiency of CSR and LSR. This discovery highlights the intricate, multimodal regulation of these processes, linking eRNA transcription to DNA repair in the process of antibody diversification.

摘要

类别转换重排(CSR)和基因座自杀重排(LSR)是免疫系统使抗体反应多样化能力所涉及的关键过程。两者均由激活诱导的胞苷脱氨酶启动,该酶在免疫球蛋白重链(IgH)基因座内的特定区域诱导DNA双链断裂(DSB)。在CSR中,DSB发生在转换(S)区域,使B细胞能够用其他同种型替换IgM重链恒定区(CH),从而增强免疫适应性。这一过程受顺式和反式机制调节,包括IgH超级增强子3'调控区(3'RR)和增强子RNA(eRNA)的产生。最近的一项研究强调了MED12通过增强子激活和eRNA转录在CSR中的作用。现在,我们表明异质性核糖核蛋白L(hnRNPL)通过与聚腺苷酸化因子CstF64形成eRNA相关复合物,作为CSR和LSR的额外调节因子。该复合物促进RNA聚合酶II在3'RR处的延伸和eRNA转录。此外,hnRNPL/CstF64复合物促进S和3'RR区域的非同源末端连接(NHEJ)介导的DNA修复,促进53BP1和Ku80的募集,从而影响CSR和LSR的效率。这一发现突出了这些过程的复杂多模式调节,在抗体多样化过程中将eRNA转录与DNA修复联系起来。

https://cdn.ncbi.nlm.nih.gov/pmc/blobs/46c8/12407099/2ab345ab8546/gkaf810figgra1.jpg

文献检索

告别复杂PubMed语法,用中文像聊天一样搜索,搜遍4000万医学文献。AI智能推荐,让科研检索更轻松。

立即免费搜索

文件翻译

保留排版,准确专业,支持PDF/Word/PPT等文件格式,支持 12+语言互译。

免费翻译文档

深度研究

AI帮你快速写综述,25分钟生成高质量综述,智能提取关键信息,辅助科研写作。

立即免费体验