Suppr超能文献

染色质读码子 ZMYND8 通过调控 Igh 增强子促进免疫球蛋白类别转换重组。

The Chromatin Reader ZMYND8 Regulates Igh Enhancers to Promote Immunoglobulin Class Switch Recombination.

机构信息

Laboratory of DNA Repair and Maintenance of Genome Stability, The Max Delbrück Center for Molecular Medicine in the Helmholtz Association, Berlin 13125, Germany.

Laboratory of Molecular Immunology, The Rockefeller University, New York, NY 10065, USA.

出版信息

Mol Cell. 2018 Nov 15;72(4):636-649.e8. doi: 10.1016/j.molcel.2018.08.042. Epub 2018 Oct 4.

Abstract

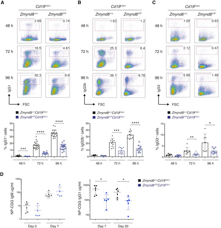
Class switch recombination (CSR) is a DNA recombination reaction that diversifies the effector component of antibody responses. CSR is initiated by activation-induced cytidine deaminase (AID), which targets transcriptionally active immunoglobulin heavy chain (Igh) switch donor and acceptor DNA. The 3' Igh super-enhancer, 3' regulatory region (3'RR), is essential for acceptor region transcription, but how this function is regulated is unknown. Here, we identify the chromatin reader ZMYND8 as an essential regulator of the 3'RR. In B cells, ZMYND8 binds promoters and super-enhancers, including the Igh enhancers. ZMYND8 controls the 3'RR activity by modulating the enhancer transcriptional status. In its absence, there is increased 3'RR polymerase loading and decreased acceptor region transcription and CSR. In addition to CSR, ZMYND8 deficiency impairs somatic hypermutation (SHM) of Igh, which is also dependent on the 3'RR. Thus, ZMYND8 controls Igh diversification in mature B lymphocytes by regulating the activity of the 3' Igh super-enhancer.

摘要

类别转换重组(CSR)是一种 DNA 重组反应,可使抗体反应的效应子成分多样化。CSR 由激活诱导的胞嘧啶脱氨酶(AID)引发,该酶靶向转录活跃的免疫球蛋白重链(Igh)开关供体和受体 DNA。3' Igh 超级增强子、3' 调控区(3'RR)对于受体区转录是必需的,但该功能如何调节尚不清楚。在这里,我们确定染色质阅读器 ZMYND8 是 3'RR 的必需调节剂。在 B 细胞中,ZMYND8 结合启动子和超级增强子,包括 Igh 增强子。ZMYND8 通过调节增强子转录状态来控制 3'RR 活性。在其缺失的情况下,会增加 3'RR 聚合酶加载,减少受体区转录和 CSR。除 CSR 外,ZMYND8 缺乏还会损害 Igh 的体细胞高频突变(SHM),这也依赖于 3'RR。因此,ZMYND8 通过调节 3' Igh 超级增强子的活性来控制成熟 B 淋巴细胞中 Igh 的多样化。

https://cdn.ncbi.nlm.nih.gov/pmc/blobs/6813/6242708/fdd9e6f36987/fx1.jpg

文献检索

告别复杂PubMed语法,用中文像聊天一样搜索,搜遍4000万医学文献。AI智能推荐,让科研检索更轻松。

立即免费搜索

文件翻译

保留排版,准确专业,支持PDF/Word/PPT等文件格式,支持 12+语言互译。

免费翻译文档

深度研究

AI帮你快速写综述,25分钟生成高质量综述,智能提取关键信息,辅助科研写作。

立即免费体验