• 文献检索
  • 文档翻译
  • 深度研究
  • 学术资讯
  • Suppr Zotero 插件Zotero 插件
  • 邀请有礼
  • 套餐&价格
  • 历史记录
应用&插件
Suppr Zotero 插件Zotero 插件浏览器插件Mac 客户端Windows 客户端微信小程序
定价
高级版会员购买积分包购买API积分包
服务
文献检索文档翻译深度研究API 文档MCP 服务
关于我们
关于 Suppr公司介绍联系我们用户协议隐私条款
关注我们

Suppr 超能文献

核心技术专利:CN118964589B侵权必究
粤ICP备2023148730 号-1Suppr @ 2026

文献检索

告别复杂PubMed语法,用中文像聊天一样搜索,搜遍4000万医学文献。AI智能推荐,让科研检索更轻松。

立即免费搜索

文件翻译

保留排版,准确专业,支持PDF/Word/PPT等文件格式,支持 12+语言互译。

免费翻译文档

深度研究

AI帮你快速写综述,25分钟生成高质量综述,智能提取关键信息,辅助科研写作。

立即免费体验

LEF1基因与衰老相关的DNA甲基化调控炎症和神经退行性变通路。

Aging-associated DNA methylation of LEF1 modulates inflammation and neurodegenerative pathways.

作者信息

Chen Mengke, Zhou Lujie, Gao Yidan, Zhong Yao, Chen Cheng, Wang Zhicheng, Wang Xiaoning, Xia Rong

机构信息

Department of Blood Transfusion, Huashan Hospital, Fudan University, Shanghai, China.

Department of Hematology, Huashan Hospital, Fudan University, Shanghai, China.

出版信息

Front Immunol. 2025 Aug 21;16:1656442. doi: 10.3389/fimmu.2025.1656442. eCollection 2025.

DOI:10.3389/fimmu.2025.1656442
PMID:40918098
原文链接:https://pmc.ncbi.nlm.nih.gov/articles/PMC12408614/
Abstract

BACKGROUND

Aging is accompanied by profound changes in immune regulation and epigenetic landscapes, yet the molecular drivers underlying these alterations are not fully understood.

METHODS

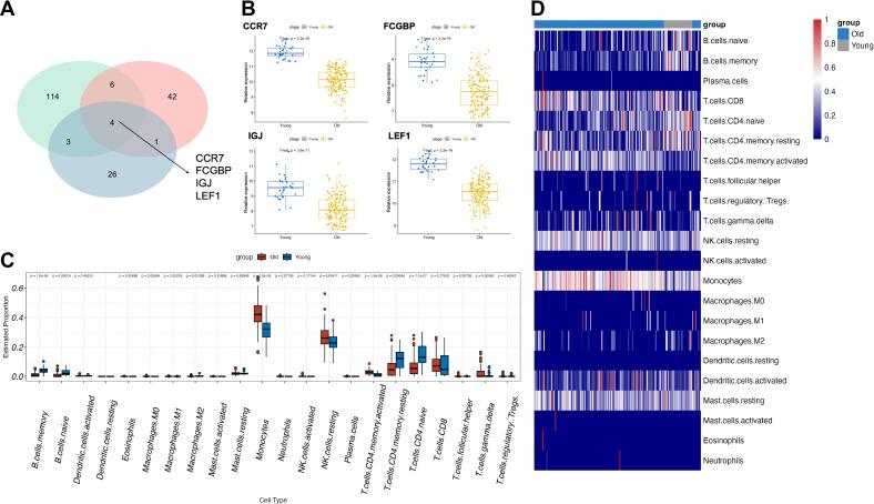
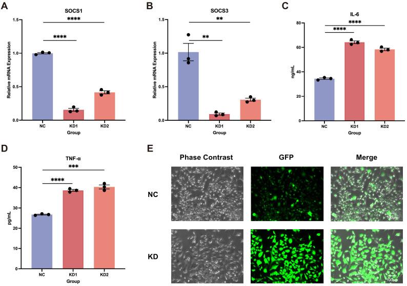
Transcriptional profiles of peripheral blood samples from young and elderly individuals, together with aging-associated methylation probe data, were used to identify aging biomarkers. Transcriptomics and chromatin immunoprecipitation sequencing (ChIP-Seq) were conducted to explore potential regulatory mechanisms. Functional validation was performed via knockdown in immune and microglial cell lines, assessing inflammatory responses and reactive oxygen species (ROS) levels. Finally, an independent cohort was recruited to validate expression and promoter methylation, with ChIP-seq and the assay for transposase-accessible chromatin with sequencing (ATAC-seq) analyses supporting epigenetic repression as the underlying mechanism.

RESULTS

LEF1 expression was significantly downregulated in elderly individuals, accompanied by increased promoter methylation, indicating age-related epigenetic repression. Integrated multi-omics analysis linked LEF1 to immune inflammation and neurodegenerative pathways. LEF1 knockdown enhanced inflammatory responses and ROS production in vitro. ChIP-seq and ATAC-seq data supported epigenetic repression as a mechanism for age-related LEF1 silencing.

CONCLUSIONS

Age-related epigenetic repression of LEF1 contributes to immune-inflammatory activation and may underlie neurodegenerative processes.

摘要

背景

衰老伴随着免疫调节和表观遗传格局的深刻变化,但这些改变背后的分子驱动因素尚未完全明确。

方法

利用年轻个体和老年个体外周血样本的转录谱以及与衰老相关的甲基化探针数据来识别衰老生物标志物。进行转录组学和染色质免疫沉淀测序(ChIP-Seq)以探索潜在的调控机制。通过在免疫细胞系和小胶质细胞系中进行敲低实验,评估炎症反应和活性氧(ROS)水平来进行功能验证。最后,招募一个独立队列来验证表达和启动子甲基化,ChIP-seq和转座酶可及染色质测序分析(ATAC-seq)支持表观遗传抑制作为潜在机制。

结果

LEF1在老年个体中的表达显著下调,同时启动子甲基化增加,表明与年龄相关的表观遗传抑制。综合多组学分析将LEF1与免疫炎症和神经退行性途径联系起来。LEF1敲低在体外增强了炎症反应和ROS产生。ChIP-seq和ATAC-seq数据支持表观遗传抑制作为与年龄相关的LEF1沉默的机制。

结论

与年龄相关的LEF1表观遗传抑制导致免疫炎症激活,可能是神经退行性过程的基础。

https://cdn.ncbi.nlm.nih.gov/pmc/blobs/b497/12408614/869e85a813a9/fimmu-16-1656442-g006.jpg
https://cdn.ncbi.nlm.nih.gov/pmc/blobs/b497/12408614/93d2c7aa6245/fimmu-16-1656442-g001.jpg
https://cdn.ncbi.nlm.nih.gov/pmc/blobs/b497/12408614/d1b5fd9840e9/fimmu-16-1656442-g002.jpg
https://cdn.ncbi.nlm.nih.gov/pmc/blobs/b497/12408614/ab4d599ca5fc/fimmu-16-1656442-g003.jpg
https://cdn.ncbi.nlm.nih.gov/pmc/blobs/b497/12408614/397fbcbc55e0/fimmu-16-1656442-g004.jpg
https://cdn.ncbi.nlm.nih.gov/pmc/blobs/b497/12408614/c1e9570bc32c/fimmu-16-1656442-g005.jpg
https://cdn.ncbi.nlm.nih.gov/pmc/blobs/b497/12408614/869e85a813a9/fimmu-16-1656442-g006.jpg
https://cdn.ncbi.nlm.nih.gov/pmc/blobs/b497/12408614/93d2c7aa6245/fimmu-16-1656442-g001.jpg
https://cdn.ncbi.nlm.nih.gov/pmc/blobs/b497/12408614/d1b5fd9840e9/fimmu-16-1656442-g002.jpg
https://cdn.ncbi.nlm.nih.gov/pmc/blobs/b497/12408614/ab4d599ca5fc/fimmu-16-1656442-g003.jpg
https://cdn.ncbi.nlm.nih.gov/pmc/blobs/b497/12408614/397fbcbc55e0/fimmu-16-1656442-g004.jpg
https://cdn.ncbi.nlm.nih.gov/pmc/blobs/b497/12408614/c1e9570bc32c/fimmu-16-1656442-g005.jpg
https://cdn.ncbi.nlm.nih.gov/pmc/blobs/b497/12408614/869e85a813a9/fimmu-16-1656442-g006.jpg

相似文献

1
Aging-associated DNA methylation of LEF1 modulates inflammation and neurodegenerative pathways.LEF1基因与衰老相关的DNA甲基化调控炎症和神经退行性变通路。
Front Immunol. 2025 Aug 21;16:1656442. doi: 10.3389/fimmu.2025.1656442. eCollection 2025.
2
Multi-omic integration of single-cell data uncovers methylation profiles of super-enhancers in skeletal muscle stem cells.单细胞数据的多组学整合揭示了骨骼肌干细胞中超增强子的甲基化谱。
Epigenetics Chromatin. 2025 Aug 11;18(1):54. doi: 10.1186/s13072-025-00619-0.
3
Multi-omics panoramic analysis of HBV integration, transcriptional regulation, and epigenetic modifications in PLC/PRF/5 cell line.多组学全景分析 HBV 整合、PLC/PRF/5 细胞系中转录调控和表观遗传修饰。
J Med Virol. 2024 Apr;96(4):e29614. doi: 10.1002/jmv.29614.
4
Comprehensive single-cell chromatin and transcriptomic profiling of peripheral immune cells in nonsegmental vitiligo.非节段性白癜风外周免疫细胞的单细胞染色质和转录组综合分析
Br J Dermatol. 2025 Jun 20;193(1):115-124. doi: 10.1093/bjd/ljaf041.
5
Sex-specific DNA methylation signatures of autism spectrum disorder from whole genome bisulfite sequencing of newborn blood.新生儿血液全基因组亚硫酸氢盐测序揭示的自闭症谱系障碍的性别特异性DNA甲基化特征。
Biol Sex Differ. 2025 Apr 30;16(1):30. doi: 10.1186/s13293-025-00712-9.
6
Nutritional associations with decelerated epigenetic aging: vegan diet in a Dutch population.营养与表观遗传衰老减缓的关联:荷兰人群中的纯素饮食
Clin Epigenetics. 2025 Jul 29;17(1):133. doi: 10.1186/s13148-025-01934-9.
7
Identification of genes associated with dissociation of cognitive performance and neuropathological burden: Multistep analysis of genetic, epigenetic, and transcriptional data.认知功能与神经病理负担分离相关基因的鉴定:遗传、表观遗传和转录数据的多步骤分析
PLoS Med. 2017 Apr 25;14(4):e1002287. doi: 10.1371/journal.pmed.1002287. eCollection 2017 Apr.
8
Improved epigenetic age prediction models by combining sex chromosome and autosomal markers.通过结合性染色体和常染色体标记改进表观遗传年龄预测模型。
Epigenetics Chromatin. 2025 Jul 15;18(1):45. doi: 10.1186/s13072-025-00606-5.
9
Persistent Activation of Endothelial Cells is Linked to Thrombosis and Inflammation in Cerebral Cavernous Malformation Disease.内皮细胞的持续激活与脑海绵状血管畸形疾病中的血栓形成和炎症相关。
bioRxiv. 2025 Jul 2:2025.06.29.662238. doi: 10.1101/2025.06.29.662238.
10
High social status males experience accelerated epigenetic aging in wild baboons.高社会地位的雄性野生狒狒经历加速的表观遗传衰老。
Elife. 2021 Apr 6;10:e66128. doi: 10.7554/eLife.66128.

本文引用的文献

1
Pathological and Inflammatory Consequences of Aging.衰老的病理和炎症后果
Biomolecules. 2025 Mar 12;15(3):404. doi: 10.3390/biom15030404.
2
Molecular mechanisms of aging and anti-aging strategies.衰老和抗衰老策略的分子机制。
Cell Commun Signal. 2024 May 24;22(1):285. doi: 10.1186/s12964-024-01663-1.
3
Aging and cancer.衰老与癌症。
Mol Cancer. 2024 May 18;23(1):106. doi: 10.1186/s12943-024-02020-z.
4
The senescence-associated secretory phenotype and its physiological and pathological implications.衰老相关的分泌表型及其生理和病理意义。
Nat Rev Mol Cell Biol. 2024 Dec;25(12):958-978. doi: 10.1038/s41580-024-00727-x. Epub 2024 Apr 23.
5
Proteomic Analysis of the Senescence-Associated Secretory Phenotype: GDF-15, IGFBP-2, and Cystatin-C Are Associated With Multiple Aging Traits.衰老相关分泌表型的蛋白质组学分析:GDF-15、IGFBP-2 和胱抑素 C 与多种衰老特征相关。
J Gerontol A Biol Sci Med Sci. 2024 Mar 1;79(3). doi: 10.1093/gerona/glad265.
6
LEF1 isoforms regulate cellular senescence and aging.LEF1 异构体调节细胞衰老和老化。
Aging Cell. 2023 Dec;22(12):e14024. doi: 10.1111/acel.14024. Epub 2023 Nov 13.
7
Epigenetic Mechanisms of Aging and Aging-Associated Diseases.衰老及衰老相关疾病的表观遗传机制。
Cells. 2023 Apr 14;12(8):1163. doi: 10.3390/cells12081163.
8
The loss of epigenetic information: not only consequences but a cause of mammalian aging.表观遗传信息的丧失:不仅是哺乳动物衰老的后果,也是其原因。
Signal Transduct Target Ther. 2023 Mar 27;8(1):140. doi: 10.1038/s41392-023-01412-9.
9
Loss of epigenetic information as a cause of mammalian aging.作为哺乳动物衰老原因的表观遗传信息丢失。
Cell. 2023 Jan 19;186(2):305-326.e27. doi: 10.1016/j.cell.2022.12.027. Epub 2023 Jan 12.
10
Hallmarks of aging: An expanding universe.衰老的特征:一个不断扩大的领域。
Cell. 2023 Jan 19;186(2):243-278. doi: 10.1016/j.cell.2022.11.001. Epub 2023 Jan 3.