• 文献检索
  • 文档翻译
  • 深度研究
  • 学术资讯
  • Suppr Zotero 插件Zotero 插件
  • 邀请有礼
  • 套餐&价格
  • 历史记录
应用&插件
Suppr Zotero 插件Zotero 插件浏览器插件Mac 客户端Windows 客户端微信小程序
定价
高级版会员购买积分包购买API积分包
服务
文献检索文档翻译深度研究API 文档MCP 服务
关于我们
关于 Suppr公司介绍联系我们用户协议隐私条款
关注我们

Suppr 超能文献

核心技术专利:CN118964589B侵权必究
粤ICP备2023148730 号-1Suppr @ 2026

文献检索

告别复杂PubMed语法,用中文像聊天一样搜索,搜遍4000万医学文献。AI智能推荐,让科研检索更轻松。

立即免费搜索

文件翻译

保留排版,准确专业,支持PDF/Word/PPT等文件格式,支持 12+语言互译。

免费翻译文档

深度研究

AI帮你快速写综述,25分钟生成高质量综述,智能提取关键信息,辅助科研写作。

立即免费体验

出生后脊髓背角伤害性感受神经元网络活动的成熟。

The maturation of spinal dorsal horn nociceptive neuronal network activity over the postnatal period.

作者信息

Battell Emma, Smith Neave, Woodhams Steve, Rich Laura, Donaldson Lucy, Brown Angus, Greenspon Charles, Chapman Victoria, Hathway Gareth

机构信息

Physiology, Pharmacology and Neuroscience, School of Life Sciences, The University of Nottingham, Nottingham, United Kingdom.

Pain Centre Versus Arthritis, The University of Nottingham, Nottingham, United Kingdom.

出版信息

Pain Rep. 2025 Sep 3;10(5):e1324. doi: 10.1097/PR9.0000000000001324. eCollection 2025 Oct.

DOI:10.1097/PR9.0000000000001324
PMID:40918224
原文链接:https://pmc.ncbi.nlm.nih.gov/articles/PMC12410310/
Abstract

INTRODUCTION

The dorsal horn (DH) of the spinal cord is physiologically immature at birth. Spinal excitability increases and wide dynamic range (WDR) neurons in lamina V have lowered activation thresholds and larger receptive field sizes.

OBJECTIVE

The DH is composed of 5 laminae containing diverse interneuronal populations yet our understanding of the physiology of the DH is based on behavioural studies or extrapolation of single cell WDR recordings to the whole network.

METHODS

We have employed multi-electrode arrays to record contiguous activity across the whole DH in neonatal juvenile, adolescent, and young adult Sprague-Dawley rats after electrical stimulation of the ipsilateral hindpaw (0.01-5 mA).

RESULTS

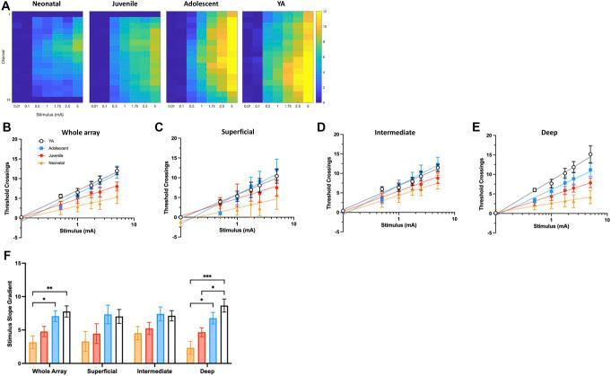
Baseline DH activity increased significantly ( < 0.0001) over early life, as did DH responses in the post-stimulus period corresponding to A-fibre-mediated input. Age-dependent differences in DH activity during this period were not significantly different in the superficial and intermediate DH, but were in the deep DH. C-fibre-mediated activity was more variable and, unlike the A-fibre period, there were no significant differences in stimulus response profiles. However, significant C-fibre-evoked activity was detected in juvenile, adolescent, and adult groups across the whole array and particularly in the deep DH ( < 0.05 and < 0.01). Finally, short-term plasticity ("wind-up"), previously observed with single-unit approaches was detected in all regions of the adult rat DH, but not in younger ages.

CONCLUSION

Despite behavioural and single-cell responses being more excitable in early life, at a network level the DH is significantly less excited than in adulthood.

摘要

引言

脊髓背角(DH)在出生时生理上不成熟。脊髓兴奋性增加,V层中的广动力范围(WDR)神经元的激活阈值降低,感受野更大。

目的

DH由5层组成,包含不同的中间神经元群体,但我们对DH生理学的理解基于行为学研究或将单细胞WDR记录外推至整个网络。

方法

我们使用多电极阵列记录了在对同侧后爪进行电刺激(0.01 - 5 mA)后,新生、幼年、青少年和年轻成年Sprague-Dawley大鼠整个DH的连续活动。

结果

在生命早期,基线DH活动显著增加(<0.0001),对应于A纤维介导输入的刺激后时期的DH反应也增加。在此期间,浅部和中部DH的DH活动的年龄依赖性差异不显著,但深部DH有差异。C纤维介导的活动变化更大,与A纤维时期不同,刺激反应曲线没有显著差异。然而,在整个阵列中,尤其是在深部DH(<0.05和<0.01),在幼年、青少年和成年组中检测到显著的C纤维诱发活动。最后,在成年大鼠DH的所有区域均检测到了先前在单细胞研究中观察到的短期可塑性(“wind-up”),但在较年轻的年龄段未检测到。

结论

尽管在生命早期行为和单细胞反应更易兴奋,但在网络水平上,DH的兴奋程度明显低于成年期。

https://cdn.ncbi.nlm.nih.gov/pmc/blobs/b7ac/12410310/6910247fc790/painreports-10-e1324-g007.jpg
https://cdn.ncbi.nlm.nih.gov/pmc/blobs/b7ac/12410310/d4b4217daae1/painreports-10-e1324-g001.jpg
https://cdn.ncbi.nlm.nih.gov/pmc/blobs/b7ac/12410310/3bed08de85a8/painreports-10-e1324-g002.jpg
https://cdn.ncbi.nlm.nih.gov/pmc/blobs/b7ac/12410310/b53083ea2d0d/painreports-10-e1324-g003.jpg
https://cdn.ncbi.nlm.nih.gov/pmc/blobs/b7ac/12410310/213fc7edd9ec/painreports-10-e1324-g004.jpg
https://cdn.ncbi.nlm.nih.gov/pmc/blobs/b7ac/12410310/abb71c46c1cc/painreports-10-e1324-g005.jpg
https://cdn.ncbi.nlm.nih.gov/pmc/blobs/b7ac/12410310/716fa93b1e43/painreports-10-e1324-g006.jpg
https://cdn.ncbi.nlm.nih.gov/pmc/blobs/b7ac/12410310/6910247fc790/painreports-10-e1324-g007.jpg
https://cdn.ncbi.nlm.nih.gov/pmc/blobs/b7ac/12410310/d4b4217daae1/painreports-10-e1324-g001.jpg
https://cdn.ncbi.nlm.nih.gov/pmc/blobs/b7ac/12410310/3bed08de85a8/painreports-10-e1324-g002.jpg
https://cdn.ncbi.nlm.nih.gov/pmc/blobs/b7ac/12410310/b53083ea2d0d/painreports-10-e1324-g003.jpg
https://cdn.ncbi.nlm.nih.gov/pmc/blobs/b7ac/12410310/213fc7edd9ec/painreports-10-e1324-g004.jpg
https://cdn.ncbi.nlm.nih.gov/pmc/blobs/b7ac/12410310/abb71c46c1cc/painreports-10-e1324-g005.jpg
https://cdn.ncbi.nlm.nih.gov/pmc/blobs/b7ac/12410310/716fa93b1e43/painreports-10-e1324-g006.jpg
https://cdn.ncbi.nlm.nih.gov/pmc/blobs/b7ac/12410310/6910247fc790/painreports-10-e1324-g007.jpg

相似文献

1
The maturation of spinal dorsal horn nociceptive neuronal network activity over the postnatal period.出生后脊髓背角伤害性感受神经元网络活动的成熟。
Pain Rep. 2025 Sep 3;10(5):e1324. doi: 10.1097/PR9.0000000000001324. eCollection 2025 Oct.
2
Prescription of Controlled Substances: Benefits and Risks管制药品的处方:益处与风险
3
Systemic pharmacological treatments for chronic plaque psoriasis: a network meta-analysis.系统性药理学治疗慢性斑块状银屑病:网络荟萃分析。
Cochrane Database Syst Rev. 2021 Apr 19;4(4):CD011535. doi: 10.1002/14651858.CD011535.pub4.
4
Systemic pharmacological treatments for chronic plaque psoriasis: a network meta-analysis.慢性斑块状银屑病的全身药理学治疗:一项网状Meta分析。
Cochrane Database Syst Rev. 2020 Jan 9;1(1):CD011535. doi: 10.1002/14651858.CD011535.pub3.
5
Systemic pharmacological treatments for chronic plaque psoriasis: a network meta-analysis.慢性斑块状银屑病的全身药理学治疗:一项网状荟萃分析。
Cochrane Database Syst Rev. 2017 Dec 22;12(12):CD011535. doi: 10.1002/14651858.CD011535.pub2.
6
Management of faecal incontinence and constipation in adults with central neurological diseases.成人中枢神经系统疾病患者粪便失禁和便秘的管理
Cochrane Database Syst Rev. 2014 Jan 13;2014(1):CD002115. doi: 10.1002/14651858.CD002115.pub5.
7
Management of faecal incontinence and constipation in adults with central neurological diseases.成人中枢神经系统疾病患者大便失禁和便秘的管理
Cochrane Database Syst Rev. 2013 Dec 18(12):CD002115. doi: 10.1002/14651858.CD002115.pub4.
8
The Black Book of Psychotropic Dosing and Monitoring.《精神药物剂量与监测黑皮书》
Psychopharmacol Bull. 2024 Jul 8;54(3):8-59.
9
Physical activity and exercise for chronic pain in adults: an overview of Cochrane Reviews.成人慢性疼痛的体力活动与锻炼:Cochrane系统评价综述
Cochrane Database Syst Rev. 2017 Apr 24;4(4):CD011279. doi: 10.1002/14651858.CD011279.pub3.
10
Physical activity and exercise for chronic pain in adults: an overview of Cochrane Reviews.成人慢性疼痛的体力活动与锻炼:Cochrane系统评价概述
Cochrane Database Syst Rev. 2017 Jan 14;1(1):CD011279. doi: 10.1002/14651858.CD011279.pub2.

本文引用的文献

1
Microglial Refinement of A-Fiber Projections in the Postnatal Spinal Cord Dorsal Horn Is Required for Normal Maturation of Dynamic Touch.小胶质细胞对出生后脊髓背角 A 纤维投射的精细化是正常触觉动态成熟所必需的。
J Neurosci. 2024 Jan 10;44(2):e1354232023. doi: 10.1523/JNEUROSCI.1354-23.2023.
2
Spinal integration of hot and cold nociceptive stimuli by wide-dynamic-range neurons in anesthetized adult rats.麻醉成年大鼠中广动力范围神经元对热和冷伤害性刺激的脊髓整合
Pain Rep. 2021 Dec 16;6(4):e983. doi: 10.1097/PR9.0000000000000983. eCollection 2021 Nov-Dec.
3
Neuropixels 2.0: A miniaturized high-density probe for stable, long-term brain recordings.
Neuropixels 2.0:一种小型化高密度探头,用于稳定、长期的大脑记录。
Science. 2021 Apr 16;372(6539). doi: 10.1126/science.abf4588.
4
Projection Neuron Axon Collaterals in the Dorsal Horn: Placing a New Player in Spinal Cord Pain Processing.背角中的投射神经元轴突侧支:脊髓疼痛处理中的新角色
Front Physiol. 2020 Dec 21;11:560802. doi: 10.3389/fphys.2020.560802. eCollection 2020.
5
A method for reducing animal use whilst maintaining statistical power in electrophysiological recordings from rodent nerves.一种在保持对啮齿动物神经进行电生理记录的统计功效的同时减少动物使用量的方法。
Heliyon. 2020 Jun 6;6(6):e04143. doi: 10.1016/j.heliyon.2020.e04143. eCollection 2020 Jun.
6
Spatial organization of activity evoked by focal stimulation within the rat spinal dorsal horn as visualized by voltage-sensitive dye imaging in the slice.在切片上用电压敏感染料成像观察大鼠脊髓背角内局灶刺激诱发的活动的空间组织。
J Neurophysiol. 2019 Oct 1;122(4):1697-1707. doi: 10.1152/jn.00697.2018. Epub 2019 Aug 21.
7
Lamina-specific population encoding of cutaneous signals in the spinal dorsal horn using multi-electrode arrays.多电极阵列在脊髓背角中对皮肤信号的层特异性群体编码。
J Physiol. 2019 Jan;597(2):377-397. doi: 10.1113/JP277036. Epub 2018 Dec 5.
8
Neuronal atlas of the dorsal horn defines its architecture and links sensory input to transcriptional cell types.背角神经元图谱定义了其结构,并将感觉输入与转录细胞类型联系起来。
Nat Neurosci. 2018 Jun;21(6):869-880. doi: 10.1038/s41593-018-0141-1. Epub 2018 Apr 23.
9
Fibre sub-type specific conduction reveals metabolic function in mouse sciatic nerve.纤维亚型特异性传导揭示了小鼠坐骨神经的代谢功能。
J Physiol. 2018 May 15;596(10):1795-1812. doi: 10.1113/JP275680. Epub 2018 Apr 16.
10
The developmental emergence of differential brainstem serotonergic control of the sensory spinal cord.差异的脑干 5-羟色胺能控制感觉脊髓的发育出现。
Sci Rep. 2017 May 22;7(1):2215. doi: 10.1038/s41598-017-02509-2.