Suppr超能文献

基于铁死亡视角探索缺血性中风:ECH1可能作为一种新的生物标志物和治疗靶点。

Exploring ischemic stroke based on the ferroptosis perspective: ECH1 may serve as a new biomarker and therapeutic target.

作者信息

Qu Rendong, Zhang Yiyan, Zhang Haojia, Li Ke, Zhang Boning, Tong Hongxuan, Lu Tao

机构信息

School of Life Sciences, Beijing University of Chinese Medicine, Beijing, China.

Institute of Basic Theory for Chinese Medicine, China Academy of Chinese Medical Sciences, Beijing, China.

出版信息

Front Neurosci. 2025 Aug 22;19:1622760. doi: 10.3389/fnins.2025.1622760. eCollection 2025.

Abstract

BACKGROUND

Ischemic stroke (IS), the leading stroke subtype (∼87%), arises from vascular occlusions, triggering brain necrosis through ischemia-reperfusion injury. Ferroptosis, an iron-driven cell death via Fe-mediated lipid peroxidation, is implicated in IS pathology. This study demonstrates that enoyl-coA hydrolase 1 (ECH1) may serve as a peripheral biomarker and therapeutic target for IS based on ferroptosis signaling.

METHODS

We integrated transcriptome data from the GEO database with preprocessing and normalization. Hub genes were screened using differential expression analysis and machine learning algorithms. Subsequently, genes were further filtered by mendelian randomization and also validated using transient middle cerebral artery occlusion (tMCAO) model.

RESULTS

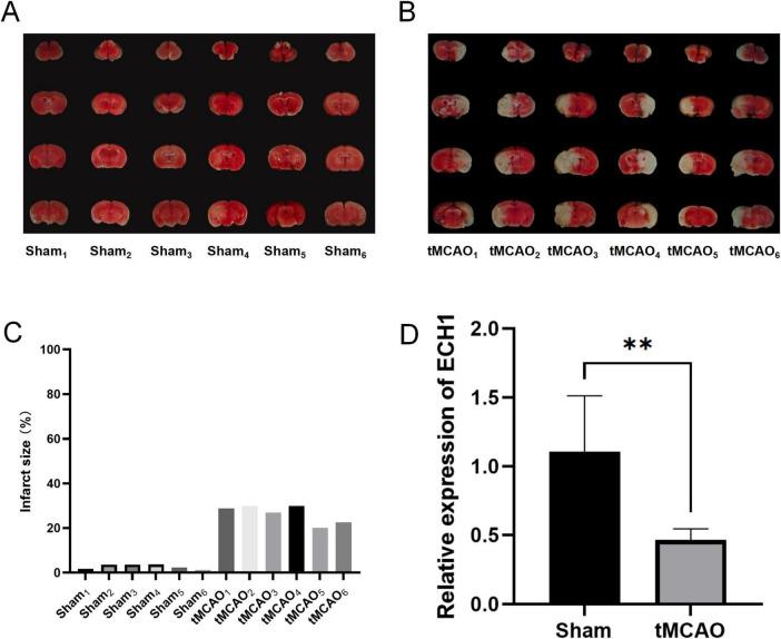
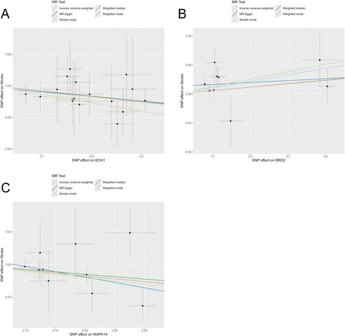
Ferroptosis-related genes in the IS group showed higher expression compared with the healthy control group. Using differential expression analysis and machine learning algorithms, 12 potential hub genes were successfully screened. Mendelian randomization analysis further confirmed the causal association between ECH1 and stroke. In the tMCAO mouse model, ECH1 mRNA levels were down-regulated, consistent with the results of the clinical samples.

CONCLUSION

In this study, taking ferroptosis as an entry point, ECH1 may serve as a potential peripheral blood biomarker and therapeutic target for IS through multidimensional validation, providing a basis for the development of relevant precision diagnostic strategies.

摘要

背景

缺血性中风(IS)是主要的中风亚型(约占87%),由血管闭塞引起,通过缺血再灌注损伤引发脑坏死。铁死亡是一种由铁驱动的细胞死亡,通过铁介导的脂质过氧化作用发生,与IS的病理过程有关。本研究表明,基于铁死亡信号,烯酰辅酶A水解酶1(ECH1)可能作为IS的外周生物标志物和治疗靶点。

方法

我们将来自GEO数据库的转录组数据进行预处理和标准化整合。使用差异表达分析和机器学习算法筛选枢纽基因。随后,通过孟德尔随机化进一步筛选基因,并使用短暂性大脑中动脉闭塞(tMCAO)模型进行验证。

结果

与健康对照组相比,IS组中与铁死亡相关的基因表达更高。通过差异表达分析和机器学习算法,成功筛选出12个潜在的枢纽基因。孟德尔随机化分析进一步证实了ECH1与中风之间的因果关系。在tMCAO小鼠模型中,ECH1 mRNA水平下调,与临床样本结果一致。

结论

在本研究中,以铁死亡为切入点,通过多维度验证,ECH1可能作为IS潜在的外周血生物标志物和治疗靶点,为相关精准诊断策略的开发提供依据。

https://cdn.ncbi.nlm.nih.gov/pmc/blobs/3e6e/12411446/9e7778d93ae1/fnins-19-1622760-g001.jpg

文献检索

告别复杂PubMed语法,用中文像聊天一样搜索,搜遍4000万医学文献。AI智能推荐,让科研检索更轻松。

立即免费搜索

文件翻译

保留排版,准确专业,支持PDF/Word/PPT等文件格式,支持 12+语言互译。

免费翻译文档

深度研究

AI帮你快速写综述,25分钟生成高质量综述,智能提取关键信息,辅助科研写作。

立即免费体验