• 文献检索
  • 文档翻译
  • 深度研究
  • 学术资讯
  • Suppr Zotero 插件Zotero 插件
  • 邀请有礼
  • 套餐&价格
  • 历史记录
应用&插件
Suppr Zotero 插件Zotero 插件浏览器插件Mac 客户端Windows 客户端微信小程序
定价
高级版会员购买积分包购买API积分包
服务
文献检索文档翻译深度研究API 文档MCP 服务
关于我们
关于 Suppr公司介绍联系我们用户协议隐私条款
关注我们

Suppr 超能文献

核心技术专利:CN118964589B侵权必究
粤ICP备2023148730 号-1Suppr @ 2026

文献检索

告别复杂PubMed语法,用中文像聊天一样搜索,搜遍4000万医学文献。AI智能推荐,让科研检索更轻松。

立即免费搜索

文件翻译

保留排版,准确专业,支持PDF/Word/PPT等文件格式,支持 12+语言互译。

免费翻译文档

深度研究

AI帮你快速写综述,25分钟生成高质量综述,智能提取关键信息,辅助科研写作。

立即免费体验

深度行为表型分析追踪小鼠胫骨骨折后的功能恢复情况。

Deep behavioral phenotyping tracks functional recovery following tibia fracture in mice.

作者信息

Layne Jonathan E, Snapper Dustin M, Czachor Molly E, Lam Charles, Matityahu Jacob D, Lind Dane R G, Huard Matthieu, Huard Johnny, Morioka Kazuhito, Motzkin Julian C, Basbaum Allan I, Weinrich Jarret A P, Bahney Chelsea S

机构信息

Department of Orthopaedic Surgery, UCSF Orthopaedic Trauma Institute, San Francisco, CA, United States.

Center for Regenerative Medicine, Steadman Philippon Research Institute, Vail, CO, United States.

出版信息

Front Physiol. 2025 Aug 26;16:1630155. doi: 10.3389/fphys.2025.1630155. eCollection 2025.

DOI:10.3389/fphys.2025.1630155
PMID:40933304
原文链接:https://pmc.ncbi.nlm.nih.gov/articles/PMC12417503/
Abstract

INTRODUCTION

An estimated 178 million fractures occur worldwide annually, with lower limb fractures showing high rates of poor healing, often resulting in reduced mobility and chronic pain. Bone healing and the ability to bear weight are closely tied to the mechanical stability of the fracture site. Although fracture stabilization is a well-established factor modulating bone repair, there remains a notable gap in sophisticated non-destructive technologies that can rapidly and objectively quantify functional recovery in preclinical settings. We introduce a novel behavioral phenotyping approach enabling rapid quantification of post-fracture weightbearing and kinematic metrics in freely behaving mice. Our goals were to identify and characterize metrics most indicative of fracture-induced behavioral impairment and to use these metrics to quantify how functional recovery is altered in mice with pin stabilized non-stabilized fractures. We also explore sex-specific contributions to recovery.

METHODS

Male and female C57BL6/J mice received mid-shaft tibial fractures that were either unstabilized or fixed with intramedullary pins; non-fractured mice served as controls. Behavioral recordings were acquired pre-fracture and throughout healing (5-35 days post-fracture). To track mice and analyze changes in paw pressure and kinematics, we performed machine learning-enabled behavioral phenotyping.

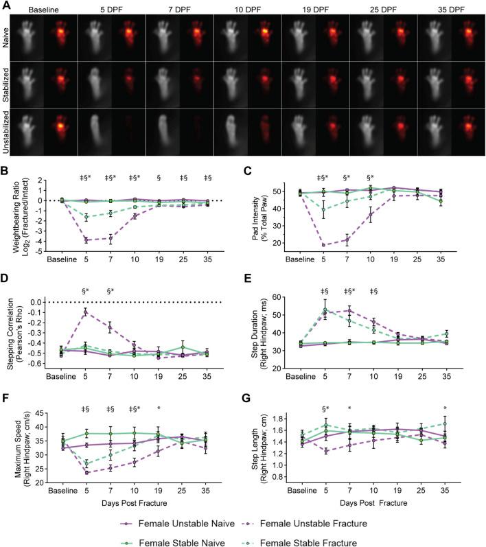
RESULTS

Overall, mice with pin-stabilized fractures exhibited less behavioral impairment than mice with unstabilized fractures. Pin stabilization allowed increased weightbearing and produced smaller changes in kinematic metrics. By contrast, we observed only minor sex-specific differences in impairment and recovery following fracture. Our analysis revealed that functional recovery is more complex than individual parameters viewed in isolation, with different parameters identifying distinct recovery timeframes. Therefore, we developed a comprehensive, unified graph theoretic metric encompassing all behavioral parameters. This unified approach confirmed increased severity in unstabilized fractures and identified clear functional recovery windows for both fracture groups.

DISCUSSION

This methodology forms a foundation for future mechanistic experiments focused on biological and mechanical variables influencing functional healing and enables more rapid testing of strategies to accelerate bone healing.

摘要

引言

全球每年估计发生1.78亿例骨折,下肢骨折愈合不良率很高,常导致活动能力下降和慢性疼痛。骨愈合和负重能力与骨折部位的机械稳定性密切相关。尽管骨折固定是调节骨修复的一个既定因素,但在能够快速、客观地量化临床前环境中功能恢复的先进无损技术方面仍存在显著差距。我们引入了一种新的行为表型分析方法,能够快速量化自由活动小鼠骨折后的负重和运动学指标。我们的目标是识别和表征最能指示骨折引起的行为损伤的指标,并使用这些指标来量化髓内针固定或未固定骨折小鼠的功能恢复如何改变。我们还探讨了性别对恢复的影响。

方法

雄性和雌性C57BL6/J小鼠接受胫骨中段骨折,骨折要么不固定,要么用髓内针固定;未骨折的小鼠作为对照。在骨折前和整个愈合过程(骨折后5 - 35天)进行行为记录。为了跟踪小鼠并分析爪压力和运动学的变化,我们进行了基于机器学习的行为表型分析。

结果

总体而言,髓内针固定骨折的小鼠比未固定骨折的小鼠表现出的行为损伤更少。髓内针固定使负重增加,运动学指标变化更小。相比之下,我们观察到骨折后损伤和恢复方面只有轻微的性别差异。我们的分析表明,功能恢复比单独查看的单个参数更复杂,不同参数识别出不同的恢复时间框架。因此,我们开发了一种包含所有行为参数的综合统一的图论指标。这种统一方法证实了未固定骨折的严重程度增加,并确定了两个骨折组明确的功能恢复窗口。

讨论

这种方法为未来关注影响功能愈合的生物学和力学变量的机制实验奠定了基础,并能够更快地测试加速骨愈合的策略。

https://cdn.ncbi.nlm.nih.gov/pmc/blobs/73e6/12417503/dc3a36d93208/fphys-16-1630155-g005.jpg
https://cdn.ncbi.nlm.nih.gov/pmc/blobs/73e6/12417503/d66c0446f615/fphys-16-1630155-g001.jpg
https://cdn.ncbi.nlm.nih.gov/pmc/blobs/73e6/12417503/647eec28553f/fphys-16-1630155-g002.jpg
https://cdn.ncbi.nlm.nih.gov/pmc/blobs/73e6/12417503/d12c4dcfca6f/fphys-16-1630155-g003.jpg
https://cdn.ncbi.nlm.nih.gov/pmc/blobs/73e6/12417503/8405ad7be266/fphys-16-1630155-g004.jpg
https://cdn.ncbi.nlm.nih.gov/pmc/blobs/73e6/12417503/dc3a36d93208/fphys-16-1630155-g005.jpg
https://cdn.ncbi.nlm.nih.gov/pmc/blobs/73e6/12417503/d66c0446f615/fphys-16-1630155-g001.jpg
https://cdn.ncbi.nlm.nih.gov/pmc/blobs/73e6/12417503/647eec28553f/fphys-16-1630155-g002.jpg
https://cdn.ncbi.nlm.nih.gov/pmc/blobs/73e6/12417503/d12c4dcfca6f/fphys-16-1630155-g003.jpg
https://cdn.ncbi.nlm.nih.gov/pmc/blobs/73e6/12417503/8405ad7be266/fphys-16-1630155-g004.jpg
https://cdn.ncbi.nlm.nih.gov/pmc/blobs/73e6/12417503/dc3a36d93208/fphys-16-1630155-g005.jpg

相似文献

1
Deep behavioral phenotyping tracks functional recovery following tibia fracture in mice.深度行为表型分析追踪小鼠胫骨骨折后的功能恢复情况。
Front Physiol. 2025 Aug 26;16:1630155. doi: 10.3389/fphys.2025.1630155. eCollection 2025.
2
Deep behavioral phenotyping tracks functional recovery following tibia fracture in mice.深度行为表型分析追踪小鼠胫骨骨折后的功能恢复情况。
bioRxiv. 2025 May 14:2025.05.09.652892. doi: 10.1101/2025.05.09.652892.
3
Prescription of Controlled Substances: Benefits and Risks管制药品的处方:益处与风险
4
Rehabilitation for ankle fractures in adults.成人踝关节骨折康复。
Cochrane Database Syst Rev. 2024 Sep 23;9(9):CD005595. doi: 10.1002/14651858.CD005595.pub4.
5
Anterior Approach Total Ankle Arthroplasty with Patient-Specific Cut Guides.使用患者特异性截骨导向器的前路全踝关节置换术。
JBJS Essent Surg Tech. 2025 Aug 15;15(3). doi: 10.2106/JBJS.ST.23.00027. eCollection 2025 Jul-Sep.
6
Elbow Fractures Overview肘部骨折概述
7
Falls prevention interventions for community-dwelling older adults: systematic review and meta-analysis of benefits, harms, and patient values and preferences.社区居住的老年人跌倒预防干预措施:系统评价和荟萃分析的益处、危害以及患者的价值观和偏好。
Syst Rev. 2024 Nov 26;13(1):289. doi: 10.1186/s13643-024-02681-3.
8
Ultrasound and shockwave therapy for acute fractures in adults.超声和冲击波疗法治疗成人急性骨折。
Cochrane Database Syst Rev. 2023 Mar 3;3(3):CD008579. doi: 10.1002/14651858.CD008579.pub4.
9
Surgical interventions for treating fractures of the olecranon in adults.成人尺骨鹰嘴骨折的手术治疗干预措施。
Cochrane Database Syst Rev. 2014 Nov 26;2014(11):CD010144. doi: 10.1002/14651858.CD010144.pub2.
10
Interventions for treating femoral shaft fractures in children and adolescents.治疗儿童和青少年股骨干骨折的干预措施。
Cochrane Database Syst Rev. 2014 Jul 29;2014(7):CD009076. doi: 10.1002/14651858.CD009076.pub2.

本文引用的文献

1
A bad break: mechanisms and assessment of acute and chronic pain after bone fracture.一次严重骨折:骨折后急慢性疼痛的机制与评估
Pain. 2025 May 21. doi: 10.1097/j.pain.0000000000003646.
2
β-catenin mRNA encapsulated in SM-102 lipid nanoparticles enhances bone formation in a murine tibia fracture repair model.包裹在SM-102脂质纳米颗粒中的β-连环蛋白mRNA可增强小鼠胫骨骨折修复模型中的骨形成。
Bioact Mater. 2024 May 23;39:273-286. doi: 10.1016/j.bioactmat.2024.05.020. eCollection 2024 Sep.
3
Osteoimmunology of Fracture Healing.骨折愈合的骨免疫学
Curr Osteoporos Rep. 2024 Jun;22(3):330-339. doi: 10.1007/s11914-024-00869-z. Epub 2024 Apr 15.
4
The impact of age and sex on the inflammatory response during bone fracture healing.年龄和性别对骨折愈合过程中炎症反应的影响。
JBMR Plus. 2024 Feb 22;8(5):ziae023. doi: 10.1093/jbmrpl/ziae023. eCollection 2024 May.
5
Development of opioid analgesic tolerance in rat to extended-release buprenorphine formulated for laboratory subjects.实验室用丁丙诺啡控释制剂诱导大鼠阿片类药物镇痛耐受的发展。
PLoS One. 2024 Mar 21;19(3):e0298819. doi: 10.1371/journal.pone.0298819. eCollection 2024.
6
Mineral coated microparticles doped with fluoride and complexed with mRNA prolong transfection in fracture healing.掺杂氟化物并与信使核糖核酸(mRNA)复合的矿物涂层微粒可延长骨折愈合中的转染时间。
Front Bioeng Biotechnol. 2024 Jan 9;11:1295313. doi: 10.3389/fbioe.2023.1295313. eCollection 2023.
7
Lower-limb internal loading and potential consequences for fracture healing.下肢内部负荷及其对骨折愈合的潜在影响。
Front Bioeng Biotechnol. 2023 Oct 12;11:1284091. doi: 10.3389/fbioe.2023.1284091. eCollection 2023.
8
Improved weight bearing during gait at 6 weeks post-surgery with an angle stable locking system after distal tibial fracture.术后 6 周时,采用角度稳定锁定系统可改善胫骨远端骨折后步态时的承重能力。
Gait Posture. 2024 Jan;107:169-176. doi: 10.1016/j.gaitpost.2023.09.013. Epub 2023 Sep 27.
9
The Role of Sex Differences in Bone Health and Healing.性别差异在骨骼健康与愈合中的作用。
Biology (Basel). 2023 Jul 12;12(7):993. doi: 10.3390/biology12070993.
10
Significance of mechanical loading in bone fracture healing, bone regeneration, and vascularization.机械负荷在骨折愈合、骨再生和血管形成中的意义。
J Tissue Eng. 2023 May 22;14:20417314231172573. doi: 10.1177/20417314231172573. eCollection 2023 Jan-Dec.