• 文献检索
  • 文档翻译
  • 深度研究
  • 学术资讯
  • Suppr Zotero 插件Zotero 插件
  • 邀请有礼
  • 套餐&价格
  • 历史记录
应用&插件
Suppr Zotero 插件Zotero 插件浏览器插件Mac 客户端Windows 客户端微信小程序
定价
高级版会员购买积分包购买API积分包
服务
文献检索文档翻译深度研究API 文档MCP 服务
关于我们
关于 Suppr公司介绍联系我们用户协议隐私条款
关注我们

Suppr 超能文献

核心技术专利:CN118964589B侵权必究
粤ICP备2023148730 号-1Suppr @ 2026

文献检索

告别复杂PubMed语法,用中文像聊天一样搜索,搜遍4000万医学文献。AI智能推荐,让科研检索更轻松。

立即免费搜索

文件翻译

保留排版,准确专业,支持PDF/Word/PPT等文件格式,支持 12+语言互译。

免费翻译文档

深度研究

AI帮你快速写综述,25分钟生成高质量综述,智能提取关键信息,辅助科研写作。

立即免费体验

脑桥小脑发育不全:1912年至2022年的综述

Pontocerebellar hypoplasia: a review from 1912 to 2022.

作者信息

Kukulka Natalie A, Singh Shriya, Whitehead Matthew T, Dobyns William B, Chang Taeun, Kousa Youssef A

机构信息

Division of Neurology, Children's National Hospital, Washington, DC 20010, USA.

Department of Radiology, Children's National Hospital, Washington, DC 20010, USA.

出版信息

Brain Commun. 2025 Aug 17;7(5):fcaf298. doi: 10.1093/braincomms/fcaf298. eCollection 2025.

DOI:10.1093/braincomms/fcaf298
PMID:40936650
原文链接:https://pmc.ncbi.nlm.nih.gov/articles/PMC12422213/
Abstract

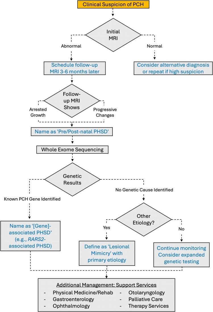
Pontocerebellar hypoplasia is a rare neurodevelopmental disorder that results from differences in formation and function of the pons, cerebellum and cerebrum. It can be diagnosed prenatally or postnatally with a combination of clinical, neuroimaging and genetic data obtained over time. The diagnosis of pontocerebellar hypoplasia usually portends severe developmental delay, epilepsy and/or neurodegeneration in childhood. Here we perform a comprehensive review with the primary goal of evaluating published evidence addressing the clinical and genetic features of pontocerebellar hypoplasia by type and subtype. Secondly, we summarize neurodiagnostic patterns of pontocerebellar hypoplasia and demonstrate its spectrum. Finally, we provide recommendations in diagnosis, prognosis and management for the neurologist. To address these goals, we performed an extensive review of published literature from 1912 to 2022. We identified 191 publications by combining search results from PubMed, OMIM and cross-referenced bibliographies. Publications on developmental neuroanatomy, not pertaining to pontocerebellar hypoplasia or published in a foreign language were excluded. We performed both qualitative (1912-1993) and quantitative (1993-2022) analyses to understand the current classification of this disease as it pertains to genetic and neurodiagnostic features of pontocerebellar hypoplasia by type and subtype. Our review shows that the most reported types of pontocerebellar hypoplasia are 1, 2 and 6; less frequently described are 3, 4 and 9. Very few cases are described for all other subsequent pontocerebellar hypoplasia types. Mutations in , , and (genes that regulate RNA processing and basic cellular metabolism) are the most frequently reported pathological mutations in pontocerebellar hypoplasia. The neuroradiographic features of pontocerebellar hypoplasia are complex and evolve over time, affecting the pons, cerebellum, vermis, cortex and cerebral white matter. In conclusion, pontocerebellar hypoplasia is a rare neurodevelopmental disorder, often the result of genetic dysfunction in basic neural metabolism. The diagnosis conveys significant implications for the affected individual and their families and requires a combination of clinical, neuroradiographic, and genetic testing to best inform type/subtype categorization of pontocerebellar hypoplasia.

摘要

脑桥小脑发育不全是一种罕见的神经发育障碍,由脑桥、小脑和大脑的形成及功能差异所致。它可通过综合一段时间内获取的临床、神经影像学和基因数据在产前或产后进行诊断。脑桥小脑发育不全的诊断通常预示着儿童期严重的发育迟缓、癫痫和/或神经退行性变。在此,我们进行了一项全面综述,主要目的是评估已发表的证据,按类型和亚型阐述脑桥小脑发育不全的临床和基因特征。其次,我们总结了脑桥小脑发育不全的神经诊断模式并展示其范围。最后,我们为神经科医生提供诊断、预后和管理方面的建议。为实现这些目标,我们对1912年至2022年发表的文献进行了广泛综述。通过合并来自PubMed、OMIM的搜索结果及交叉引用的参考文献,我们确定了191篇出版物。排除了与脑桥小脑发育不全无关或以外语发表的发育神经解剖学方面的出版物。我们进行了定性分析(1912 - 1993年)和定量分析(1993 - 2022年),以了解该病目前与脑桥小脑发育不全按类型和亚型划分的基因及神经诊断特征相关的分类情况。我们的综述表明,报道最多的脑桥小脑发育不全类型是1型、2型和6型;较少描述的是3型、4型和9型。所有其他后续脑桥小脑发育不全类型的病例描述极少。在 、 、 和 (调控RNA加工及基本细胞代谢 的基因)中的突变是脑桥小脑发育不全中最常报道的病理性突变。脑桥小脑发育不全的神经影像学特征复杂且随时间演变,影响脑桥、小脑、蚓部、皮质和脑白质。总之,脑桥小脑发育不全是一种罕见的神经发育障碍,通常是基本神经代谢中基因功能障碍的结果。该诊断对受影响的个体及其家庭具有重大意义,需要结合临床、神经影像学和基因检测,以最好地为脑桥小脑发育不全的类型/亚型分类提供信息。

https://cdn.ncbi.nlm.nih.gov/pmc/blobs/4a35/12422213/696f8696a6e6/fcaf298f4.jpg
https://cdn.ncbi.nlm.nih.gov/pmc/blobs/4a35/12422213/af9a4a7eb361/fcaf298_ga.jpg
https://cdn.ncbi.nlm.nih.gov/pmc/blobs/4a35/12422213/3d41dcc6831c/fcaf298f1.jpg
https://cdn.ncbi.nlm.nih.gov/pmc/blobs/4a35/12422213/eda74b0fc66b/fcaf298f2.jpg
https://cdn.ncbi.nlm.nih.gov/pmc/blobs/4a35/12422213/c6236a626eb5/fcaf298f3.jpg
https://cdn.ncbi.nlm.nih.gov/pmc/blobs/4a35/12422213/696f8696a6e6/fcaf298f4.jpg
https://cdn.ncbi.nlm.nih.gov/pmc/blobs/4a35/12422213/af9a4a7eb361/fcaf298_ga.jpg
https://cdn.ncbi.nlm.nih.gov/pmc/blobs/4a35/12422213/3d41dcc6831c/fcaf298f1.jpg
https://cdn.ncbi.nlm.nih.gov/pmc/blobs/4a35/12422213/eda74b0fc66b/fcaf298f2.jpg
https://cdn.ncbi.nlm.nih.gov/pmc/blobs/4a35/12422213/c6236a626eb5/fcaf298f3.jpg
https://cdn.ncbi.nlm.nih.gov/pmc/blobs/4a35/12422213/696f8696a6e6/fcaf298f4.jpg

相似文献

1
Pontocerebellar hypoplasia: a review from 1912 to 2022.脑桥小脑发育不全:1912年至2022年的综述
Brain Commun. 2025 Aug 17;7(5):fcaf298. doi: 10.1093/braincomms/fcaf298. eCollection 2025.
2
Prescription of Controlled Substances: Benefits and Risks管制药品的处方:益处与风险
3
Aspects of Genetic Diversity, Host Specificity and Public Health Significance of Single-Celled Intestinal Parasites Commonly Observed in Humans and Mostly Referred to as 'Non-Pathogenic'.人类常见且大多被称为“非致病性”的单细胞肠道寄生虫的遗传多样性、宿主特异性及公共卫生意义
APMIS. 2025 Sep;133(9):e70036. doi: 10.1111/apm.70036.
4
Signs and symptoms to determine if a patient presenting in primary care or hospital outpatient settings has COVID-19.在基层医疗机构或医院门诊环境中,如果患者出现以下症状和体征,可判断其是否患有 COVID-19。
Cochrane Database Syst Rev. 2022 May 20;5(5):CD013665. doi: 10.1002/14651858.CD013665.pub3.
5
Genetic determinants of testicular sperm extraction outcomes: insights from a large multicentre study of men with non-obstructive azoospermia.睾丸精子提取结果的遗传决定因素:来自一项针对非梗阻性无精子症男性的大型多中心研究的见解
Hum Reprod Open. 2025 Aug 29;2025(3):hoaf049. doi: 10.1093/hropen/hoaf049. eCollection 2025.
6
Short-Term Memory Impairment短期记忆障碍
7
Elbow Fractures Overview肘部骨折概述
8
MarkVCID cerebral small vessel consortium: I. Enrollment, clinical, fluid protocols.马克 VCID 脑小血管联盟:一、入组、临床、液体方案。
Alzheimers Dement. 2021 Apr;17(4):704-715. doi: 10.1002/alz.12215. Epub 2021 Jan 21.
9
Systemic pharmacological treatments for chronic plaque psoriasis: a network meta-analysis.慢性斑块状银屑病的全身药理学治疗:一项网状Meta分析。
Cochrane Database Syst Rev. 2020 Jan 9;1(1):CD011535. doi: 10.1002/14651858.CD011535.pub3.
10
Systemic pharmacological treatments for chronic plaque psoriasis: a network meta-analysis.慢性斑块状银屑病的全身药理学治疗:一项网状荟萃分析。
Cochrane Database Syst Rev. 2017 Dec 22;12(12):CD011535. doi: 10.1002/14651858.CD011535.pub2.

本文引用的文献

1
FAM91A1-TBC1D23 complex structure reveals human genetic variations susceptible for PCH.FAM91A1-TBC1D23 复合物结构揭示了人类易患 PCH 的遗传变异。
Proc Natl Acad Sci U S A. 2023 Nov 7;120(45):e2309910120. doi: 10.1073/pnas.2309910120. Epub 2023 Oct 30.
2
Heterozygous nonsense variants in the ferritin heavy-chain gene FTH1 cause a neuroferritinopathy.铁蛋白重链基因 FTH1 中的杂合无义变异导致神经铁蛋白病。
HGG Adv. 2023 Oct 12;4(4):100236. doi: 10.1016/j.xhgg.2023.100236. Epub 2023 Sep 3.
3
Severe Ciliopathy-Like Phenotype in an Infant With a Novel Missense Variant.
婴儿严重纤毛病变样表型与新型错义变异相关。
Pediatr Dev Pathol. 2023 Mar-Apr;26(2):161-165. doi: 10.1177/10935266231151773. Epub 2023 Feb 8.
4
INPP4A-related genetic and phenotypic spectrum and functional relevance of subcellular targeting of INPP4A isoforms.INPP4A相关的遗传和表型谱以及INPP4A亚型亚细胞定位的功能相关性。
Neurogenetics. 2023 Apr;24(2):79-93. doi: 10.1007/s10048-023-00709-9. Epub 2023 Jan 19.
5
A severe clinicopathologic phenotype of RAF1 Ser257Leu neomutation in a preterm infant without cardiac anomaly.在一例无心脏异常的早产儿中发现 RAF1 Ser257Leu 新突变的严重临床病理表型。
Am J Med Genet A. 2023 Feb;191(2):630-633. doi: 10.1002/ajmg.a.63035. Epub 2022 Nov 5.
6
A focus on the neural exposome.关注神经暴露组。
Neuron. 2022 Apr 20;110(8):1286-1289. doi: 10.1016/j.neuron.2022.03.019. Epub 2022 Mar 28.
7
Refractory Epilepsy in a Toddler With PPP2R1A Gene Mutation and Congenital Hydrocephalus.一名患有PPP2R1A基因突变和先天性脑积水的幼儿的难治性癫痫
Cureus. 2021 Nov 29;13(11):e19988. doi: 10.7759/cureus.19988. eCollection 2021 Nov.
8
New VOUS in Gene Correlating with the MICPCH Phenotype.与微小病变性儿童肾病综合征(MICPCH)表型相关基因中的新可变剪接体
Maedica (Bucur). 2021 Mar;16(1):135-139. doi: 10.26574/maedica.2020.16.1.135.
9
A Novel Homozygous Frameshift WDR81 Mutation associated with Microlissencephaly, Corpus Callosum Agenesis, and Pontocerebellar Hypoplasia.一种与小脑发育不全、胼胝体发育不全和脑桥小脑发育不全相关的新型纯合移码WDR81突变。
J Pediatr Genet. 2021 Jun;10(2):159-163. doi: 10.1055/s-0040-1712916. Epub 2020 May 28.
10
Biallelic hypomorphic mutations in HEATR5B, encoding HEAT repeat-containing protein 5B, in a neurological syndrome with pontocerebellar hypoplasia.HEATR5B 基因(编码含有 HEAT 重复序列蛋白 5B)的双等位基因功能降低性突变导致具有桥脑小脑发育不良的神经综合征
Eur J Hum Genet. 2021 Jun;29(6):957-964. doi: 10.1038/s41431-021-00832-x. Epub 2021 Apr 6.