Suppr超能文献

BK通道激动剂可能通过自噬影响基质小泡分泌并改善血管钙化。

BK channel agonists may affect matrix vesicle secretion and ameliorate vascular calcification via autophagy.

作者信息

Sun Jue, Lu Youwei, Li Zixuan, Dai Junhao, Garg Parveen K, Xin Hong, Yang Qianhong

机构信息

Department of Geriatrics, Minhang Hospital, Fudan University, Shanghai, China.

Department of Pharmacology, School of Pharmacy, Fudan University, Shanghai, China.

出版信息

Cardiovasc Diagn Ther. 2025 Aug 30;15(4):820-832. doi: 10.21037/cdt-2025-86. Epub 2025 Aug 28.

Abstract

BACKGROUND

Vascular calcification (VC) is a common high-risk factor for cardiovascular disease and is mainly caused by the deposition of calcium (Ca), phosphorus, and other minerals on the walls of arteries and veins; however, its specific pathogenic mechanism is still unclear. The aim of the present study was to explore the effect of large-conductance calcium and voltage-activated potassium (BK) channels in regulating VC.

METHODS

In this study, primary vascular smooth muscle cells (VSMCs) isolated from the rat or murine thoracic aorta were treated with calcifying media and NS1619 and 3-methyladenine (3-MA) and divided into the following five groups: (I) the control group; (II) the control + NS1619 group; (III) the calcify group; (IV) the calcify + NS1619 group; (V) the calcify + NS1619+3-MA group. Twelve male C57BL/6 mice (20-25 g) were treated with vitamin D and NS1619 and divided into the following four groups: (I) the control group; (II) the vitamin D model group; (III) the vitamin D +5 mg/kg NS1619 group; and (IV) the vitamin D +10 mg/kg NS1619 group. Gene expression, protein expression and the size and concentration of MVs were tested by quantitative polymerase chain reaction (qPCR), Western blot (WB), immunohistochemistry and nanoparticle tracking analysis (NTA), respectively.

RESULTS

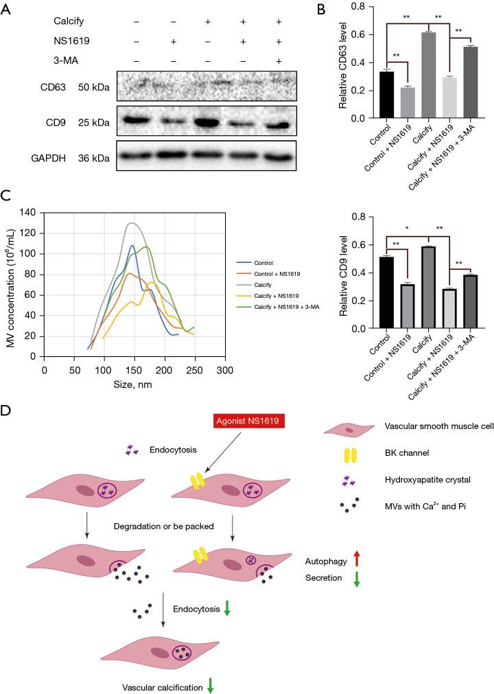
We found that BK channels regulate VC. BK channel downregulation was observed in samples from animal and cell models of VC. Both the application of the BK channel agonist NS1619 and BK overexpression modulated the expression of Runt-related transcription factor 2 (Runx2) and alpha-smooth muscle actin (α-SMA) by suppressing matrix vesicles (MVs) formation and secretion, consequently improving VC in VSMCs. However, intervention with the autophagy inhibitor 3-MA appeared to regulate the secretion of MVs and simultaneously weakened the therapeutic effect of NS1619 on calcification.

CONCLUSIONS

Although our experimental sample size is small, we still speculate that BK channel agonists might inhibit the secretion of MVs by activating autophagy, thereby alleviating VC. BK channels may be applied in clinical practice and become a potential target for treating VC.

摘要

背景

血管钙化(VC)是心血管疾病常见的高危因素,主要由钙(Ca)、磷及其他矿物质在动静脉壁沉积所致;然而,其具体致病机制仍不清楚。本研究旨在探讨大电导钙激活钾(BK)通道在调节血管钙化中的作用。

方法

在本研究中,将从大鼠或小鼠胸主动脉分离的原代血管平滑肌细胞(VSMC)用钙化培养基、NS1619和3-甲基腺嘌呤(3-MA)处理,并分为以下五组:(I)对照组;(II)对照 + NS1619组;(III)钙化组;(IV)钙化 + NS1619组;(V)钙化 + NS1619 + 3-MA组。将12只雄性C57BL/6小鼠(20 - 25 g)用维生素D和NS1619处理,并分为以下四组:(I)对照组;(II)维生素D模型组;(III)维生素D + 5 mg/kg NS1619组;(IV)维生素D + 10 mg/kg NS1619组。分别通过定量聚合酶链反应(qPCR)、蛋白质免疫印迹法(WB)、免疫组织化学和纳米颗粒跟踪分析(NTA)检测基因表达、蛋白质表达以及微泡(MV)的大小和浓度。

结果

我们发现BK通道调节血管钙化。在血管钙化的动物和细胞模型样本中观察到BK通道下调。BK通道激动剂NS1619的应用和BK过表达均通过抑制基质小泡(MV)的形成和分泌来调节Runx相关转录因子2(Runx2)和α-平滑肌肌动蛋白(α-SMA)的表达,从而改善血管平滑肌细胞中的血管钙化。然而,用自噬抑制剂3-MA干预似乎调节了微泡的分泌,同时削弱了NS1619对钙化的治疗效果。

结论

虽然我们的实验样本量较小,但我们仍推测BK通道激动剂可能通过激活自噬抑制微泡的分泌,从而减轻血管钙化。BK通道可能应用于临床实践,并成为治疗血管钙化的潜在靶点。

https://cdn.ncbi.nlm.nih.gov/pmc/blobs/ad6c/12432623/7ba5e46b1af5/cdt-15-04-820-f1.jpg

文献检索

告别复杂PubMed语法,用中文像聊天一样搜索,搜遍4000万医学文献。AI智能推荐,让科研检索更轻松。

立即免费搜索

文件翻译

保留排版,准确专业,支持PDF/Word/PPT等文件格式,支持 12+语言互译。

免费翻译文档

深度研究

AI帮你快速写综述,25分钟生成高质量综述,智能提取关键信息,辅助科研写作。

立即免费体验