Asthana Pallavi, Li Liguo, Lu Lin, Wu Jiayan, Zhang Shuo, Li Ningning, Wong Sheung Kin Ken, Gurung Susma, Zhang Yijing, Lin Yuwan, Peng Yufeng, Xu Zongtang, Chan Kui Ming, Zhai Lixiang, Lyu Aiping, Bian Zhao-Xiang, Ge Xin, Iyaswamy Ashok, Li Min, Su Ya, Zhou Zhongjun, Xu Pingyi, Wong Hoi Leong Xavier
School of Chinese Medicine, Hong Kong Baptist University, Hong Kong SAR, China.
Institute of Rehabilitation Medicine, Henan Academy of Innovations in Medical Science, Zhengzhou, Henan, China.
Cell Discov. 2025 Sep 23;11(1):76. doi: 10.1038/s41421-025-00825-w.
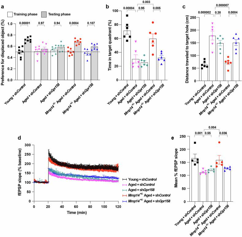
Obesity has been linked to an increased risk of cognitive impairment and dementia in later life. Although aging and obesity are both associated with cognitive decline, it remains unclear how they interact to affect cognitive function across the lifespan and how brain function might mediate their relationship with cognition. Our previous findings and other studies have shown that membrane type 1-matrix metalloproteinase (MT1-MMP/MMP14), which increases with age, regulates energy homeostasis. Inhibiting MT1-MMP improves insulin sensitivity, reduces body fat, and lowers serum cholesterol. Here, we demonstrate that MT1-MMP links neuroinflammation to cognitive decline in aging and obesity. Inflammatory responses in the brain increase MT1-MMP activation in the hippocampus of both mice and humans. Activation of hippocampal MT1-MMP alone can trigger cognitive decline and synaptic impairment independently of neuroinflammation. Conversely, ablation of MT1-MMP in the hippocampus reverses cognitive decline and improves synaptic plasticity in aging and obesity. Pharmacological inhibition of MT1-MMP, through an orally administered brain-penetrant inhibitor or targeted delivery of a neutralizing antibody to the hippocampus, improves memory and learning in aged and obese mice without toxicity. Mechanistically, MT1-MMP proteolytically inactivates G-protein-coupled receptor 158 (GPR158), a hippocampal receptor for osteocalcin (OCN) that is important for the maintenance of cognitive integrity, thus suppressing the ability of the OCN-GPR158 axis to promote cognition in aging and obesity. These findings suggest a new mechanism underlying hippocampal dysfunction and reveal the potential for treating multiple age-related diseases, including neurodegenerative disorders, obesity, diabetes, and atherosclerosis, with a single MT1-MMP-blocking agent.