Suppr超能文献

活动期克罗恩病患者炎症性回肠末端黏膜的细菌微生物群谱

Bacterial microbiome profiles of the inflamed terminal ileum mucosa in active Crohn's disease patients.

作者信息

Yin Juan, Hu Tong, Zhang Liping, Xu Lijuan, Zhu Jianyun, Ye Yulan, Pang Zhi

机构信息

Department of Digestive Disease and Nutrition Research Center, The Affiliated Suzhou Hospital of Nanjing Medical University, Suzhou Municipal Hospital, Gusu School, Nanjing Medical University, Suzhou, Jiangsu, China.

Department of Gastroenterology, The Affiliated Suzhou Hospital of Nanjing Medical University, Suzhou Municipal Hospital, Gusu School, Nanjing Medical University, Suzhou, Jiangsu, China.

出版信息

PeerJ. 2025 Sep 23;13:e19959. doi: 10.7717/peerj.19959. eCollection 2025.

Abstract

BACKGROUND

The dysbiosis of the intestinal microbiome relates to the pathogenesis of Crohn's disease (CD). Previous studies have focused on microbiota diversity and composition in CD patients in comparison with healthy individuals. Nonetheless, intestinal flora varies greatly among individuals. This study aimed to characterize the bacterial microbiome profiles of inflamed mucosa in comparison with those of noninflamed mucosa from Crohn's disease patients.

METHODS

Sequencing of 16S rDNA V4 was used to identify the bacterial microbiome profiles of twelve pairs of inflamed and noninflamed mucosa from active CD patients.

RESULTS

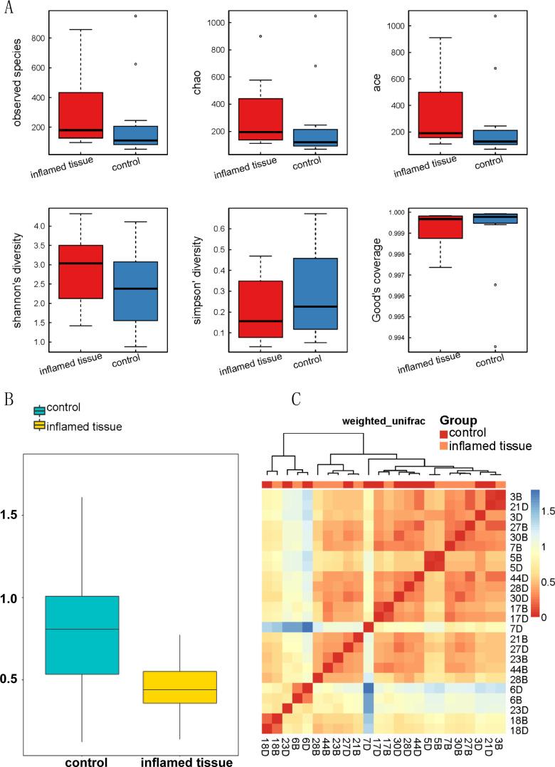
A total of 753 OTUs were specific to inflamed tissues. Alpha diversity demonstrated that the biodiversity of the bacterial microbiota in the inflamed mucosa was increased, but it was not significantly different from that in the noninflamed mucosa. Linear discriminant analysis effect size (LEfSe) Clustergram showed , , , , and as microbes that were significantly different in the inflamed mucosa of active CD patients. Wilcox test results of genus differences indicated , and as significantly upregulated genera in the inflamed mucosa of active CD patients compared with their noninflamed mucosa. These findings provide new evidence that the dysbiosis of mucosa-associated microbiota contributes to CD development, from a self-comparison perspective.

摘要

背景

肠道微生物群失调与克罗恩病(CD)的发病机制有关。以往的研究主要关注CD患者与健康个体相比的微生物群多样性和组成。然而,个体之间的肠道菌群差异很大。本研究旨在比较克罗恩病患者炎症黏膜与非炎症黏膜的细菌微生物群特征。

方法

采用16S rDNA V4测序法鉴定12例活动期CD患者的炎症黏膜和非炎症黏膜的细菌微生物群特征。

结果

共有753个OTU在炎症组织中具有特异性。α多样性分析表明,炎症黏膜中细菌微生物群的生物多样性增加,但与非炎症黏膜中的生物多样性无显著差异。线性判别分析效应大小(LEfSe)聚类图显示,[具体微生物名称1]、[具体微生物名称2]、[具体微生物名称3]、[具体微生物名称4]和[具体微生物名称5]是活动期CD患者炎症黏膜中显著不同的微生物。属差异的Wilcox检验结果表明,与非炎症黏膜相比,[具体属名称1]、[具体属名称2]和[具体属名称3]是活动期CD患者炎症黏膜中显著上调的属。这些发现从自我比较的角度提供了新的证据,表明黏膜相关微生物群失调促进了CD的发展。

https://cdn.ncbi.nlm.nih.gov/pmc/blobs/5662/12466505/a3cbc27d3b98/peerj-13-19959-g001.jpg

文献检索

告别复杂PubMed语法,用中文像聊天一样搜索,搜遍4000万医学文献。AI智能推荐,让科研检索更轻松。

立即免费搜索

文件翻译

保留排版,准确专业,支持PDF/Word/PPT等文件格式,支持 12+语言互译。

免费翻译文档

深度研究

AI帮你快速写综述,25分钟生成高质量综述,智能提取关键信息,辅助科研写作。

立即免费体验