Suppr超能文献

Establishment of human Leber's hereditary optic neuropathy model using iPSC-derived retinal organoids.

作者信息

Aoshima Kota, Takagi Yuya, Funato Michinori, Kuse Yoshiki, Nakamura Shinsuke, Shimazawa Masamitsu

机构信息

Molecular Pharmacology, Department of Biofunctional Evaluation, Gifu Pharmaceutical University, Gifu, Japan.

Department of Clinical Research, NHO, Nagara Medical Center, Gifu, Japan.

出版信息

Front Cell Neurosci. 2025 Sep 12;19:1635775. doi: 10.3389/fncel.2025.1635775. eCollection 2025.

Abstract

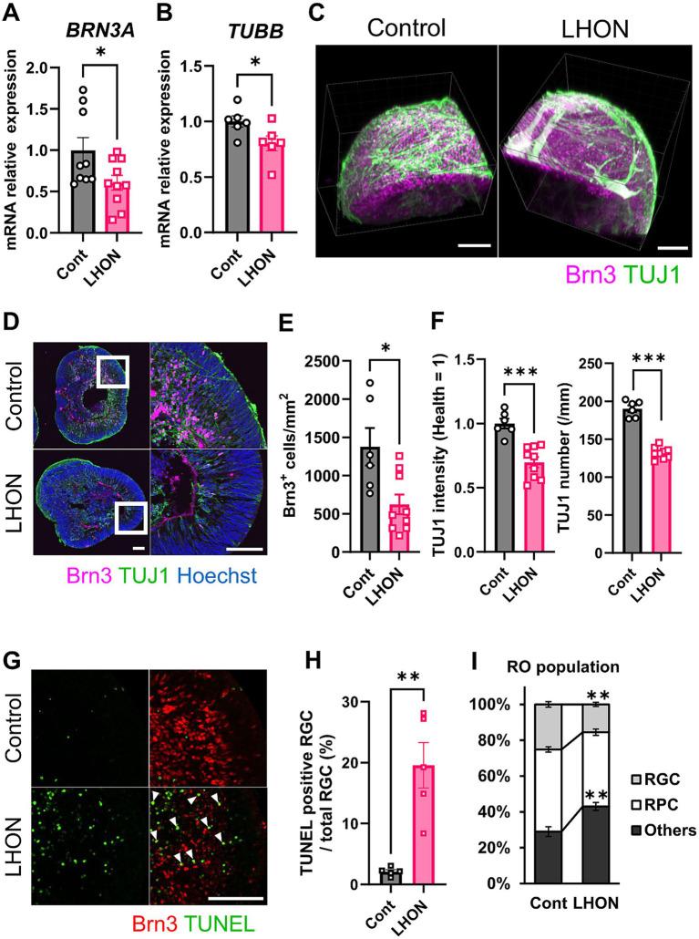
Leber's hereditary optic neuropathy (LHON) is a mitochondrial disease caused by mitochondrial DNA mutations, leading to central vision loss and retinal ganglion cell (RGC) degeneration. Progress in understanding LHON and developing treatments has been limited by the lack of human-like models. In this study, we aimed to establish a human retinal model of LHON using retinal organoids (ROs) from LHON patient-derived induced pluripotent stem cells (LHON-iPSCs). We first confirmed LHON-iPSCs were successfully differentiated into ROs (LHON-ROs). LHON-RO showed a reduction in RGC numbers and the density of neural axons. Additionally, both mitochondrial membrane potential and ATP production were decreased in LHON-RO. Finally, treatment with idebenone, the only approved therapeutic agent for LHON, improved RGC numbers in LHON-RO. This model replicates key clinical features of LHON, including RGC and axonal loss, and demonstrates idebenone's therapeutic potential. Furthermore, a comprehensive analysis of the LHON-RO model revealed impaired mitophagy, suggesting novel therapeutic targets for LHON. Thus, the LHON-RO model offers a valuable platform for studying LHON pathogenesis and evaluating treatments.

摘要
https://cdn.ncbi.nlm.nih.gov/pmc/blobs/650b/12464001/d5c56a3c11e0/fncel-19-1635775-g001.jpg

文献AI研究员

20分钟写一篇综述,助力文献阅读效率提升50倍。

立即体验

用中文搜PubMed

大模型驱动的PubMed中文搜索引擎

马上搜索

文档翻译

学术文献翻译模型,支持多种主流文档格式。

立即体验