• 文献检索
  • 文档翻译
  • 深度研究
  • 学术资讯
  • Suppr Zotero 插件Zotero 插件
  • 邀请有礼
  • 套餐&价格
  • 历史记录
应用&插件
Suppr Zotero 插件Zotero 插件浏览器插件Mac 客户端Windows 客户端微信小程序
定价
高级版会员购买积分包购买API积分包
服务
文献检索文档翻译深度研究API 文档MCP 服务
关于我们
关于 Suppr公司介绍联系我们用户协议隐私条款
关注我们

Suppr 超能文献

核心技术专利:CN118964589B侵权必究
粤ICP备2023148730 号-1Suppr @ 2026

文献检索

告别复杂PubMed语法,用中文像聊天一样搜索,搜遍4000万医学文献。AI智能推荐,让科研检索更轻松。

立即免费搜索

文件翻译

保留排版,准确专业,支持PDF/Word/PPT等文件格式,支持 12+语言互译。

免费翻译文档

深度研究

AI帮你快速写综述,25分钟生成高质量综述,智能提取关键信息,辅助科研写作。

立即免费体验

从患有莱伯遗传性视神经病变的个体诱导多能干细胞中衍生的视网膜神经节细胞的形态和功能异常。

Abnormal morphology and function in retinal ganglion cells derived from patients-specific iPSCs generated from individuals with Leber's hereditary optic neuropathy.

机构信息

Division of Medical Genetics and Genomics, The Children's Hospital, Zhejiang University School of Medicine and National Clinical Research Center for Child Health, Hangzhou, Zhejiang, China.

Institute of Genetics and Department of Human Genetics, Zhejiang University School of Medicine, Hangzhou, Zhejiang, China.

出版信息

Hum Mol Genet. 2023 Jan 6;32(2):231-243. doi: 10.1093/hmg/ddac190.

DOI:10.1093/hmg/ddac190
PMID:35947995
原文链接:https://pmc.ncbi.nlm.nih.gov/articles/PMC9840204/
Abstract

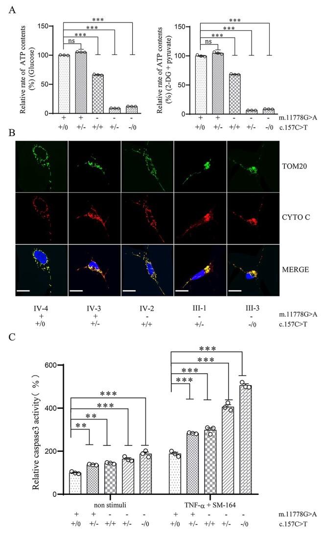
Leber's hereditary optic neuropathy (LHON) is a maternally inherited eye disease that results from degeneration of retinal ganglion cells (RGC). Mitochondrial ND4 11778G > A mutation, which affects structural components of complex I, is the most prevalent LHON-associated mitochondrial DNA (mtDNA) mutation worldwide. The m.11778G > A mutation is the primary contributor underlying the development of LHON and X-linked PRICKLE3 allele (c.157C > T, p.Arg53Trp) linked to biogenesis of ATPase interacts with m.11778G > A mutation to cause LHON. However, the lack of appropriate cell and animal models of LHON has been significant obstacles for deep elucidation of disease pathophysiology, specifically the tissue-specific effects. Using RGC-like cells differentiated from induced pluripotent stem cells (iPSCs) from members of one Chinese family (asymptomatic subjects carrying only m.11778G > A mutation or PRICKLE3 p.Arg53Trp mutation, symptomatic individuals bearing both m.11778G > A and PRICKLE3 p.Arg53Trp mutations and control lacking these mutations), we demonstrated the deleterious effects of mitochondrial dysfunctions on the morphology and functions of RGCs. Notably, iPSCs bearing only m.11778G > A or p.Arg53Trp mutation exhibited mild defects in differentiation to RGC-like cells. The RGC-like cells carrying only m.11778G > A or p.Arg53Trp mutation displayed mild defects in RGC morphology, including the area of soma and numbers of neurites, electrophysiological properties, ATP contents and apoptosis. Strikingly, those RGC-like cells derived from symptomatic individuals harboring both m.11778G > A and p.Arg53Trp mutations displayed greater defects in the development, morphology and functions than those in cells bearing single mutation. These findings provide new insights into pathophysiology of LHON arising from RGC deficiencies caused by synergy between m.11778G > A and PRICKLE3 p.Arg53Trp mutation.

摘要

Leber 遗传性视神经病变(LHON)是一种母系遗传眼病,由视网膜神经节细胞(RGC)变性引起。线粒体 ND4 11778G>A 突变,影响复合体 I 的结构成分,是全球最常见的 LHON 相关线粒体 DNA(mtDNA)突变。m.11778G>A 突变是导致 LHON 的主要原因,与 ATP 酶生物发生相关的 X 连锁 PRICKLE3 等位基因(c.157C>T,p.Arg53Trp)与 m.11778G>A 突变相互作用导致 LHON。然而,缺乏适当的 LHON 细胞和动物模型一直是深入阐明疾病病理生理学的重大障碍,特别是组织特异性效应。我们使用来自一个中国家族成员的诱导多能干细胞(iPSC)分化的 RGC 样细胞(仅携带 m.11778G>A 突变或 PRICKLE3 p.Arg53Trp 突变的无症状受试者、同时携带 m.11778G>A 和 PRICKLE3 p.Arg53Trp 突变的有症状个体和缺乏这些突变的对照),证明了线粒体功能障碍对 RGC 形态和功能的有害影响。值得注意的是,仅携带 m.11778G>A 或 p.Arg53Trp 突变的 iPSC 在向 RGC 样细胞分化过程中表现出轻度缺陷。仅携带 m.11778G>A 或 p.Arg53Trp 突变的 RGC 样细胞在 RGC 形态方面表现出轻度缺陷,包括体区面积和神经突数量、电生理特性、ATP 含量和凋亡。引人注目的是,源自同时携带 m.11778G>A 和 p.Arg53Trp 突变的有症状个体的那些 RGC 样细胞在发育、形态和功能方面表现出比携带单个突变的细胞更大的缺陷。这些发现为 m.11778G>A 和 PRICKLE3 p.Arg53Trp 突变协同导致 RGC 缺陷引起的 LHON 病理生理学提供了新的见解。

https://cdn.ncbi.nlm.nih.gov/pmc/blobs/b8ff/9840204/3ccb63413ad8/ddac190f5.jpg
https://cdn.ncbi.nlm.nih.gov/pmc/blobs/b8ff/9840204/aa2b1905f042/ddac190ga.jpg
https://cdn.ncbi.nlm.nih.gov/pmc/blobs/b8ff/9840204/edb3d72c807b/ddac190f1.jpg
https://cdn.ncbi.nlm.nih.gov/pmc/blobs/b8ff/9840204/5534b45c893e/ddac190f2.jpg
https://cdn.ncbi.nlm.nih.gov/pmc/blobs/b8ff/9840204/a07eb2efd2f6/ddac190f3.jpg
https://cdn.ncbi.nlm.nih.gov/pmc/blobs/b8ff/9840204/22bf2d9e21d0/ddac190f4.jpg
https://cdn.ncbi.nlm.nih.gov/pmc/blobs/b8ff/9840204/3ccb63413ad8/ddac190f5.jpg
https://cdn.ncbi.nlm.nih.gov/pmc/blobs/b8ff/9840204/aa2b1905f042/ddac190ga.jpg
https://cdn.ncbi.nlm.nih.gov/pmc/blobs/b8ff/9840204/edb3d72c807b/ddac190f1.jpg
https://cdn.ncbi.nlm.nih.gov/pmc/blobs/b8ff/9840204/5534b45c893e/ddac190f2.jpg
https://cdn.ncbi.nlm.nih.gov/pmc/blobs/b8ff/9840204/a07eb2efd2f6/ddac190f3.jpg
https://cdn.ncbi.nlm.nih.gov/pmc/blobs/b8ff/9840204/22bf2d9e21d0/ddac190f4.jpg
https://cdn.ncbi.nlm.nih.gov/pmc/blobs/b8ff/9840204/3ccb63413ad8/ddac190f5.jpg

相似文献

1
Abnormal morphology and function in retinal ganglion cells derived from patients-specific iPSCs generated from individuals with Leber's hereditary optic neuropathy.从患有莱伯遗传性视神经病变的个体诱导多能干细胞中衍生的视网膜神经节细胞的形态和功能异常。
Hum Mol Genet. 2023 Jan 6;32(2):231-243. doi: 10.1093/hmg/ddac190.
2
Nuclear modifier YARS2 allele correction restored retinal ganglion cells-specific deficiencies in Leber's hereditary optic neuropathy.核修饰基因 YARS2 等位基因校正恢复莱伯遗传性视神经病变中视网膜神经节细胞特异性缺陷。
Hum Mol Genet. 2023 Apr 20;32(9):1539-1551. doi: 10.1093/hmg/ddad001.
3
PRICKLE3 linked to ATPase biogenesis manifested Leber's hereditary optic neuropathy.PRICKLE3 与 ATP 酶生物发生有关,表现为莱伯遗传性视神经病变。
J Clin Invest. 2020 Sep 1;130(9):4935-4946. doi: 10.1172/JCI134965.
4
Biochemical evidence for a mitochondrial genetic modifier in the phenotypic manifestation of Leber's hereditary optic neuropathy-associated mitochondrial DNA mutation.在Leber遗传性视神经病变相关线粒体DNA突变的表型表现中,存在线粒体遗传修饰因子的生化证据。
Hum Mol Genet. 2016 Aug 15;25(16):3613-3625. doi: 10.1093/hmg/ddw199. Epub 2016 Jul 17.
5
Complex I mutations synergize to worsen the phenotypic expression of Leber's hereditary optic neuropathy.复合体 I 突变协同作用,使莱伯遗传性视神经病变的表型表达恶化。
J Biol Chem. 2020 Sep 18;295(38):13224-13238. doi: 10.1074/jbc.RA120.014603. Epub 2020 Jul 28.
6
The exome sequencing identified the mutation in YARS2 encoding the mitochondrial tyrosyl-tRNA synthetase as a nuclear modifier for the phenotypic manifestation of Leber's hereditary optic neuropathy-associated mitochondrial DNA mutation.外显子组测序确定,编码线粒体酪氨酸-tRNA合成酶的YARS2中的突变是与Leber遗传性视神经病变相关的线粒体DNA突变表型表现的核修饰因子。
Hum Mol Genet. 2016 Feb 1;25(3):584-96. doi: 10.1093/hmg/ddv498. Epub 2015 Dec 8.
7
Generation of a human iPSC line, FINCBi001-A, carrying a homoplasmic m.G3460A mutation in MT-ND1 associated with Leber's Hereditary optic Neuropathy (LHON).生成携带与Leber遗传性视神经病变(LHON)相关的MT-ND1基因m.G3460A纯合突变的人诱导多能干细胞系FINCBi001-A。
Stem Cell Res. 2020 Oct;48:101939. doi: 10.1016/j.scr.2020.101939. Epub 2020 Aug 3.
8
Contribution of mitochondrial ND1 3394T>C mutation to the phenotypic manifestation of Leber's hereditary optic neuropathy.线粒体 ND1 3394T>C 突变对 Leber 遗传性视神经病变表型表现的贡献。
Hum Mol Genet. 2019 May 1;28(9):1515-1529. doi: 10.1093/hmg/ddy450.
9
Leber's Hereditary Optic Neuropathy-Specific Mutation m.11778G>A Exists on Diverse Mitochondrial Haplogroups in India.莱伯遗传性视神经病变特异性突变m.11778G>A存在于印度不同的线粒体单倍群中。
Invest Ophthalmol Vis Sci. 2017 Aug 1;58(10):3923-3930. doi: 10.1167/iovs.16-20695.
10
Mitochondrial transport mediates survival of retinal ganglion cells in affected LHON patients.线粒体转运介导受影响的Leber遗传性视神经病变(LHON)患者视网膜神经节细胞的存活。
Hum Mol Genet. 2020 Jun 3;29(9):1454-1464. doi: 10.1093/hmg/ddaa063.

引用本文的文献

1
Mitochondrial transplantation: a promising strategy for the treatment of retinal degenerative diseases.线粒体移植:一种治疗视网膜退行性疾病的有前景的策略。
Neural Regen Res. 2025 Dec 1;20(12):3370-3387. doi: 10.4103/NRR.NRR-D-24-00851. Epub 2024 Dec 7.
2
Mutation of CRYAB encoding a conserved mitochondrial chaperone and antiapoptotic protein causes hereditary optic atrophy.编码一种保守的线粒体伴侣蛋白和抗凋亡蛋白的CRYAB发生突变会导致遗传性视神经萎缩。
JCI Insight. 2024 Nov 19;10(1):e182209. doi: 10.1172/jci.insight.182209.
3
Mitochondrial tRNA 14693A > G Mutation, an "Enhancer" to the Phenotypic Expression of Leber's Hereditary Optic Neuropathy.

本文引用的文献

1
Genetic correction of TRMU allele restored the mitochondrial dysfunction-induced deficiencies in iPSCs-derived hair cells of hearing-impaired patients.遗传矫正 TRMU 等位基因恢复了听力受损患者 iPS 细胞来源的毛细胞中线粒体功能障碍引起的缺陷。
Hum Mol Genet. 2022 Sep 10;31(18):3068-3082. doi: 10.1093/hmg/ddac096.
2
Assocation Between Leber's Hereditary Optic Neuropathy and MT-ND1 3460G>A Mutation-Induced Alterations in Mitochondrial Function, Apoptosis, and Mitophagy.Leber 遗传性视神经病变与 MT-ND1 3460G>A 突变诱导的线粒体功能、细胞凋亡和自噬改变的关联。
Invest Ophthalmol Vis Sci. 2021 Jul 1;62(9):38. doi: 10.1167/iovs.62.9.38.
3
线粒体 tRNA14693A>G 突变,莱伯遗传性视神经病变表型表达的“增强剂”。
Adv Sci (Weinh). 2024 Nov;11(41):e2401856. doi: 10.1002/advs.202401856. Epub 2024 Sep 12.
4
Induced pluripotent stem cells: ex vivo models for human diseases due to mitochondrial DNA mutations.诱导多能干细胞:源于线粒体 DNA 突变的人类疾病的体外模型。
J Biomed Sci. 2023 Sep 22;30(1):82. doi: 10.1186/s12929-023-00967-7.
5
Optimized allotopic expression of mitochondrial ND6 transgene restored complex I and apoptosis deficiencies caused by LHON-linked ND6 14484T > C mutation.优化异位表达线粒体 ND6 转基因可恢复 LHON 相关 ND6 14484T > C 突变引起的复合物 I 和细胞凋亡缺陷。
J Biomed Sci. 2023 Aug 3;30(1):63. doi: 10.1186/s12929-023-00951-1.
6
The role of prickle proteins in vertebrate development and pathology.棘蛋白在脊椎动物发育和病理学中的作用。
Mol Cell Biochem. 2024 May;479(5):1199-1221. doi: 10.1007/s11010-023-04787-z. Epub 2023 Jun 26.
7
Retinal Ganglion Cells in a Dish: Current Strategies and Recommended Best Practices for Effective In Vitro Modeling of Development and Disease.体外培养视网膜神经节细胞:发育和疾病体外建模的当前策略及推荐最佳实践。
Handb Exp Pharmacol. 2023;281:83-102. doi: 10.1007/164_2023_642.
Selective Neuron Vulnerability in Common and Rare Diseases-Mitochondria in the Focus.
常见和罕见疾病中的选择性神经元易损性——聚焦线粒体
Front Mol Biosci. 2021 Jun 30;8:676187. doi: 10.3389/fmolb.2021.676187. eCollection 2021.
4
Exploiting hiPSCs in Leber's Hereditary Optic Neuropathy (LHON): Present Achievements and Future Perspectives.诱导多能干细胞在Leber遗传性视神经病变(LHON)中的应用:当前成果与未来展望
Front Neurol. 2021 Jun 8;12:648916. doi: 10.3389/fneur.2021.648916. eCollection 2021.
5
Leber's Hereditary Optic Neuropathy Arising From the Synergy Between ND1 3635G>A Mutation and Mitochondrial YARS2 Mutations.Leber 遗传性视神经病变源于 ND1 3635G>A 突变与线粒体 YARS2 突变的协同作用。
Invest Ophthalmol Vis Sci. 2021 Jun 1;62(7):22. doi: 10.1167/iovs.62.7.22.
6
Mechanistic insights into mitochondrial tRNA 3'-end metabolism deficiency.线粒体 tRNA 3'端代谢缺陷的机制研究
J Biol Chem. 2021 Jul;297(1):100816. doi: 10.1016/j.jbc.2021.100816. Epub 2021 May 21.
7
Mutations of MAP1B encoding a microtubule-associated phosphoprotein cause sensorineural hearing loss.编码一种微管相关磷蛋白的MAP1B突变会导致感音神经性听力损失。
JCI Insight. 2020 Dec 3;5(23):136046. doi: 10.1172/jci.insight.136046.
8
Complex I mutations synergize to worsen the phenotypic expression of Leber's hereditary optic neuropathy.复合体 I 突变协同作用,使莱伯遗传性视神经病变的表型表达恶化。
J Biol Chem. 2020 Sep 18;295(38):13224-13238. doi: 10.1074/jbc.RA120.014603. Epub 2020 Jul 28.
9
PRICKLE3 linked to ATPase biogenesis manifested Leber's hereditary optic neuropathy.PRICKLE3 与 ATP 酶生物发生有关,表现为莱伯遗传性视神经病变。
J Clin Invest. 2020 Sep 1;130(9):4935-4946. doi: 10.1172/JCI134965.
10
Mitochondrial transport mediates survival of retinal ganglion cells in affected LHON patients.线粒体转运介导受影响的Leber遗传性视神经病变(LHON)患者视网膜神经节细胞的存活。
Hum Mol Genet. 2020 Jun 3;29(9):1454-1464. doi: 10.1093/hmg/ddaa063.