
对于许多重症监护室(ICU)的幸存者及其家属来说,出院并不意味着战斗的结束。一种被称为“脓毒症相关性脑病”(SAE)的并发症,正像幽灵一样困扰着大量患者。据统计,在脓毒症(俗称败血症)患者中,高达 70% 的人会出现这种脑功能障碍。
很多人发现,家人从 ICU 挺过来后,不仅身体虚弱,脑子似乎也“慢了半拍”:记忆力下降、注意力无法集中,甚至出现长期的认知障碍。这不仅严重影响了患者的生活质量,也给家庭带来了沉重的照护负担。然而,长期以来,医学界对 SAE 的发病机制仍有许多未解之谜,由于缺乏特效药,医生们往往只能对症治疗。
近期,一项发表在知名神经炎症期刊上的研究为我们揭开了这一谜题的一角,并找到了一个潜在的“大脑守护者”——胆囊收缩素(CCK)。
要理解为什么脓毒症会让大脑“断片”,我们先得认识大脑里的一位重要角色——小胶质细胞。在健康的大脑中,小胶质细胞就像是勤劳的“保洁员”兼“巡逻警”,它们负责清理大脑中的代谢垃圾,修剪多余的神经连接,维持环境的整洁与安全。
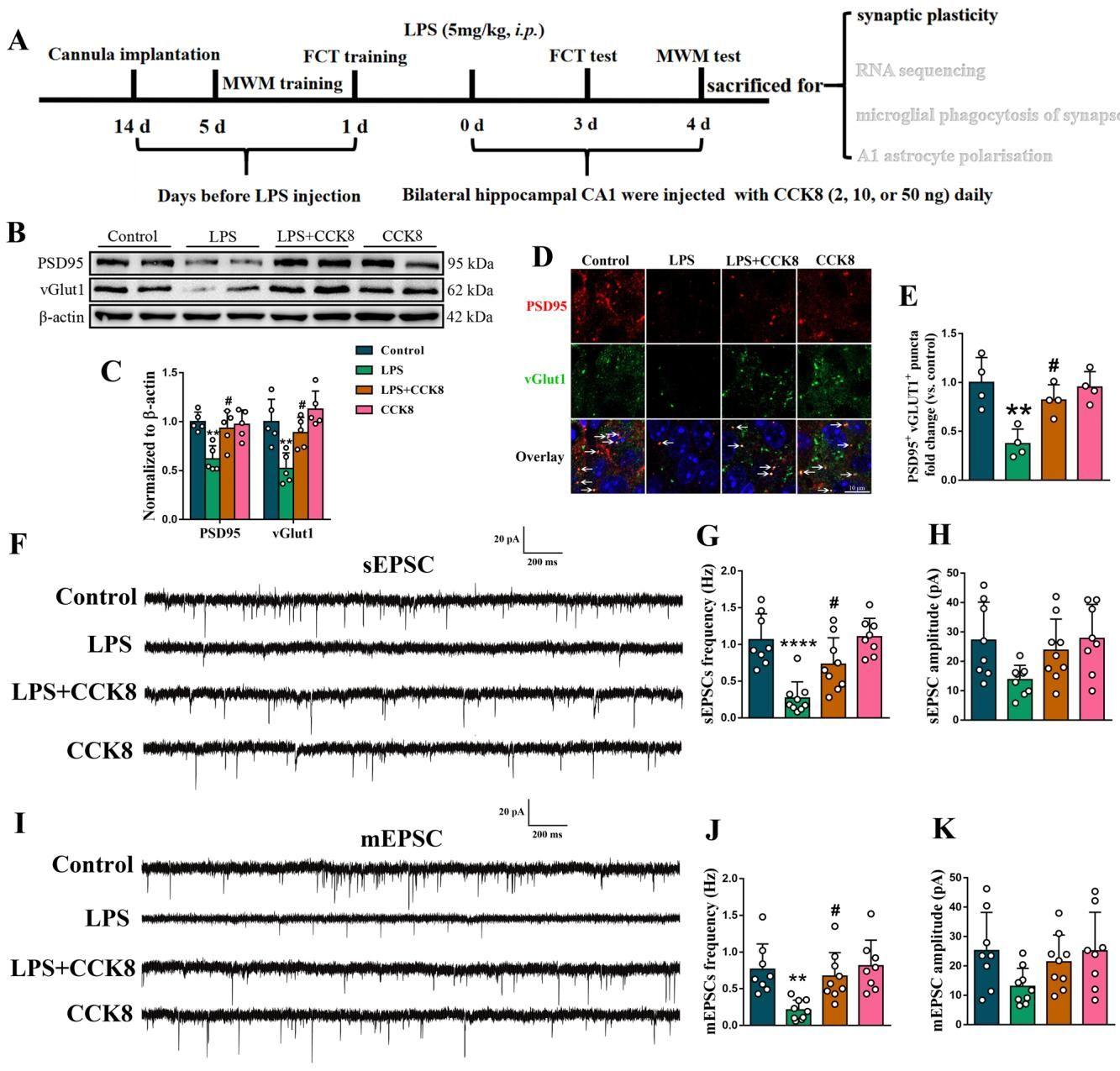
然而,脓毒症发生时,全身剧烈的炎症反应会波及大脑,导致这些“保洁员”性情大变。研究人员发现,在 SAE 小鼠模型的脑中,小胶质细胞被异常激活了。它们不再从容地打扫卫生,而是像发了狂的“拆迁队”,开始错误地攻击和吞噬大脑中正常的兴奋性突触。
突触是神经元之间传递信息的关键“接口”,这就好比你家里的电路接口。如果这些接口被拆掉了,电信号就无法传递,大脑自然就会出现反应迟钝、记忆丢失等“断路”现象。研究人员观察到,这种“乱拆”行为主要是通过一种叫做 C1q 的补体蛋白介导的——C1q 就像是给突触贴上的“拆除标签”,小胶质细胞一看到这个标签,就会扑上去把它吃掉。
面对这种大脑内部的混乱,科学家们将目光投向了一种意想不到的物质——胆囊收缩素(CCK)。听到这个名字,你可能会觉得它只跟消化系统有关,确实,它因最早被发现能促进胆囊收缩而得名。但实际上,CCK 也是一种在大脑中含量极丰富的神经肽,尤其是在掌管记忆的海马区。
研究团队首先发现了一个奇怪的现象:患有脓毒症相关性脑病的小鼠,其海马区的 CCK 水平显著低于健康小鼠。这不禁让人联想:难道 CCK 的缺失就是导致大脑防御失守的原因?
为了验证这个猜想,研究人员尝试给这些患病小鼠“充值”——向它们的大脑海马区注射微量的 CCK8(一种高活性的 CCK 形式)。
结果令人振奋:补充了 CCK 的小鼠,其认知功能得到了明显的恢复。如图[1]所示,在经典的“水迷宫”测试中,未治疗的病鼠(LPS组)在水里晕头转向,很难找到隐藏的逃生平台;而接受了 CCK 治疗的小鼠(LPS+CCK8组),寻找平台的时间明显缩短,其游泳轨迹更具目的性,表现得更像健康小鼠。这说明,CCK 确实能把“丢失的记忆”找回来。

既然 CCK 有效,那它究竟是如何平息这场大脑“内战”的呢?
通过深入的分子层面分析,研究人员解开了其中的机理。原来,CCK 就像是一位理性的“指挥官”。当它通过特定的受体(CCK2R)作用于小胶质细胞时,能够有效地抑制一种关键蛋白——C1q 的产生。
我们前面提到,C1q 就像是贴在突触上的“拆除标签”。当 CCK 介入后,这些标签减少了,发狂的小胶质细胞找不到攻击目标,自然就停止了对突触的吞噬。此外,CCK 还能抑制另一种叫做“A1型星形胶质细胞”的毒性转化,这种细胞一旦变坏也会损伤神经。
如图[2]所示,这张生动的机制图总结了整个过程:

这项研究不仅揭示了脓毒症导致大脑认知损伤的新机制,更为重要的是,它为治疗提供了全新的思路。目前,临床上针对脓毒症相关性脑病还缺乏特效药物。既然我们知道激活大脑中的 CCK 通路可以保护突触、挽救记忆,那么未来开发针对 CCK 受体的药物,或者利用手段激活患者自身的 CCK 阳性神经元,或许就能成为保护 ICU 患者大脑功能的“防弹衣”。
当然,从小鼠实验到临床应用还有很长的路要走,但这无疑为那些在生死边缘挣扎后、希望能有尊严地回归正常生活的患者们,点亮了一盏希望的灯塔。
本文由超能文献“资讯AI智能体”基于4000万篇Pubmed文献自主选题与撰写,并经AI核查及编辑团队二次人工审校。内容仅供学术交流参考,不代表任何医学建议。
分享

一项覆盖8个州44万例转院记录的研究揭示,在医疗危机时刻,省级医疗行动协调中心(SMOCC)比单纯增加床位更有效,能将转院效率提高35%,尤其在医疗资源紧张时发挥关键作用,但该“救命系统”因资金问题正在消失。

2025年10月Nature Aging发表的研究揭示,一个叫CtBP2的血液分子可能是连接全身衰老的关键枢纽。长寿家族成员血液中这个分子浓度更高,而糖尿病并发症患者则显著降低。

Nature重磅研究揭示果蝇大脑如何利用慢波同步构建“可击碎”的感官屏障,实现睡眠时既能屏蔽干扰又能保持对危险的警惕。

ECG-CLIP是一款新型医疗AI模型,它通过“阅读”医生诊断报告来理解心电图,实现了“零样本”诊断能力,有望告别百万级人工标注,提高心电图诊断效率和准确性。