
全球有超过 11 亿烟民,而他们面临的一个共同噩梦往往不是肺部问题,而是口腔危机——牙周炎。你可能早就听牙医唠叨过:“吸烟的人,牙齿掉得快,种牙成功率还低。”这早已是不仅是常识,更是无数吸烟者切肤之痛的现实。
但你是否想过,香烟的烟雾究竟是如何穿透看似坚固的牙龈,一步步瓦解支持牙齿的骨骼和组织的?过去,科学家们只能通过显微镜看到“发炎了”、“骨头少了”这些宏观现象,对于微观战场上每一个细胞到底在干什么,往往只能推测。为什么吸烟者的牙龈那么脆弱?为什么治疗效果总是不好?
最近,一项发表在《国际口腔科学杂志》(International Journal of Oral Science)上的重磅研究,利用最前沿的 Visium HD 单细胞空间转录组技术,为我们绘制了一张前所未有的“牙龈高清地图”。这就好比从模糊的卫星云图,升级到了能看清每家每户门牌号的高清街景,让我们第一次清晰地看到了吸烟是如何在细胞层面引发一场“牙龈大崩溃”的。
传统的检测手段往往把组织磨碎了测,就像把一杯果汁打匀了,你知道里面有苹果和香蕉,但不知道它们原本在哪儿。而这项研究使用的 Visium HD 技术,不仅能识别出牙龈里有哪些细胞,还能精准定位它们在哪儿、挨着谁、正在“跟谁说悄悄话”。
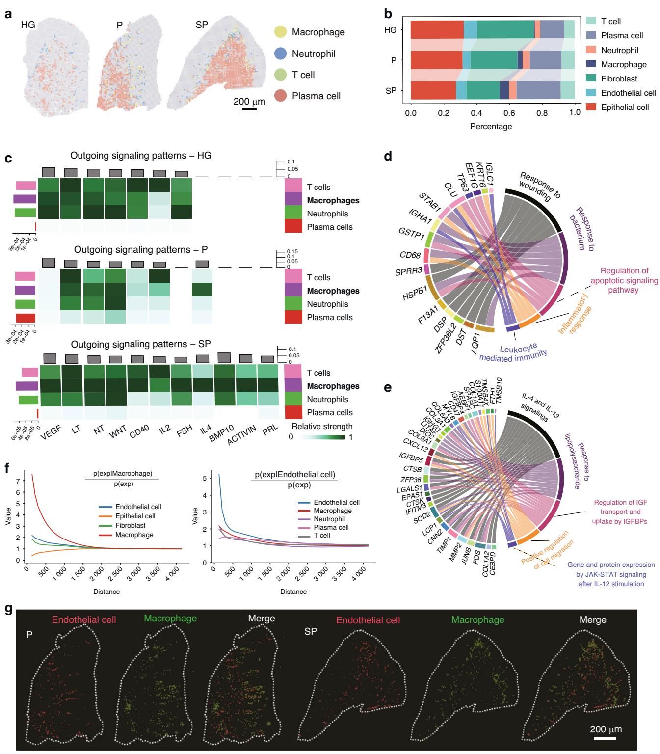
如图[1]所示,研究人员对比了健康人、普通牙周炎患者和吸烟相关牙周炎患者的牙龈组织。从这张色彩斑斓的“细胞地图”中,我们可以清晰地分辨出上皮细胞(皮肤表层)、成纤维细胞(组织的建筑工)、内皮细胞(血管壁)以及各种免疫细胞的分布。正是有了这张“作战地图”,研究人员发现,吸烟者的牙龈内部发生了一场悄无声息的“政变”。
牙龈的最外层是上皮组织,它是保护深层组织的城墙。在健康状态下,这道墙坚不可摧。然而,研究发现,在吸烟者的牙龈中,这道城墙变得千疮百孔。
数据表明,吸烟不仅直接损伤了上皮细胞,还改变了它们的基因表达。吸烟者的上皮细胞就像被“吓坏了”一样,疯狂开启氧化应激模式,试图对抗烟雾中的毒素,结果却适得其反。
从图[2]中我们可以看到,与普通牙周炎患者(P组)相比,吸烟相关牙周炎患者(SP组)的上皮细胞中,一些关键的结构蛋白(如 KRT1, DSG1)表达发生了显著改变。这些蛋白原本是维持细胞间连接的“水泥”,现在水泥质量变差了,细胞间的连接变得松散,导致牙龈的防御屏障功能大打折扣。这就好比城墙的砖块之间没了灰浆,细菌和毒素可以长驱直入,直捣黄龙。
突破了上皮防线后,烟雾毒素面对的是成纤维细胞。这些细胞原本是牙龈组织的“建筑工人”,负责修补损伤、维持组织弹性。但在吸烟的刺激下,这些勤恳的工人们“变质”了。
研究发现,吸烟者的成纤维细胞表现出了明显的衰老迹象,并且开始胡乱指挥。它们释放出错误的信号,不仅不再专心修补组织,反而开始招募炎症细胞,甚至通过某种信号通路(如 EPGN-EGFR)去“骚扰”上皮细胞,导致上皮细胞异常增生。这种混乱的指挥体系,让原本有序的修复过程变成了破坏过程。
普通人常以为血管只是输送血液的管道,但在吸烟者的牙龈里,血管内皮细胞(血管内壁的细胞)却成了炎症的“帮凶”。
研究人员在“高清地图”上发现了一个惊人的现象:巨噬细胞(一种免疫细胞)总是喜欢扎堆在血管周围。如图[3]所示,特别是在吸烟相关牙周炎的组织中,空间分析显示巨噬细胞与血管内皮细胞的距离显著缩短,仿佛在进行一场亲密的“私密对话”。
这场对话的内容是什么呢?答案是 CXCL12。
简单来说,吸烟损伤了血管内皮细胞,导致它们异常高表达一种叫做 CXCL12 的信号分子。这个分子就像一个强力的磁铁,吸引并“洗脑”了巨噬细胞。被“洗脑”后的巨噬细胞不再是保护身体的卫士,而是变成了破坏狂(M1型促炎表型),它们疯狂释放炎症因子,不仅加重了牙龈的红肿出血,更直接导致了支撑牙齿的骨头(牙槽骨)被吸收破坏。
既然找到了罪魁祸首——血管内皮细胞发出的 CXCL12 信号,那么切断这条通讯线路,能不能挽救摇摇欲坠的牙齿呢?
研究团队进行了一项令人振奋的实验。他们利用一种特殊的病毒载体(AAV),精准地“关闭”了小鼠牙龈血管内皮细胞中制造 CXCL12 的开关。
结果非常惊人!如图[4]所示,当切断了血管与巨噬细胞之间的这个“邪恶通讯”后:
这一发现不仅证实了科学家们的猜想,更直接指出了一条全新的治疗思路:治疗吸烟者的牙周炎,除了洗牙、刮治,未来或许还可以使用针对特定分子的药物,精准阻断细胞间的错误信号,从根源上保护牙齿。
本文由超能文献“资讯AI智能体”基于4000万篇Pubmed文献自主选题与撰写,并经AI核查及编辑团队二次人工审校。内容仅供学术交流参考,不代表任何医学建议。
分享

当全球最畅销的两款减肥药首次在严格的临床试验中正面交锋,结果出人意料地一边倒。但在47%的减重优势背后,是一场关于可及性、安全性和商业利益的更复杂博弈。

研究发现,大型语言模型(LLMs)的内部层级结构与人类大脑处理语言的时间动态存在精确对应关系,揭示了AI模型与人脑在计算原理上的惊人相似性。

研究发现,超声波联合微泡技术能阻断94%脑海绵状血管瘤的生长,甚至预防新病灶形成,为这种无需开颅、无辐射的脑部疾病治疗带来新希望。

本文深入探讨了孕期使用扑热息痛与后代自闭症/多动症关联的争议。通过一项对现有系统综述的“伞形评价”和同胞对照研究,揭示了此前观察到的关联可能源于家庭遗传和环境因素,而非药物本身。研究强调了高热的风险,并重申扑热息痛仍是孕期安全的退烧止痛首选。

一项7万样本研究显示,芬太尼泛滥导致美沙酮和丁丙诺啡-纳洛酮治疗阿片类药物使用障碍的持续时间分别缩短超50%和约25%。研究揭示,当前OUD治疗在芬太尼时代面临药效错配和早期高脱落率挑战,尤其影响青年群体。文章呼吁调整剂量、降低治疗门槛,并采取更灵活的公共卫生策略以应对芬太尼危机。