Rivera Claudio, Li Hong, Thomas-Crusells Judith, Lahtinen Hannele, Viitanen Tero, Nanobashvili Avtandil, Kokaia Zaal, Airaksinen Matti S, Voipio Juha, Kaila Kai, Saarma Mart
Department of Biosciences, Division of Animal Physiology, Institute of Biotechnology, University of Helsinki, Finland.
J Cell Biol. 2002 Dec 9;159(5):747-52. doi: 10.1083/jcb.200209011.
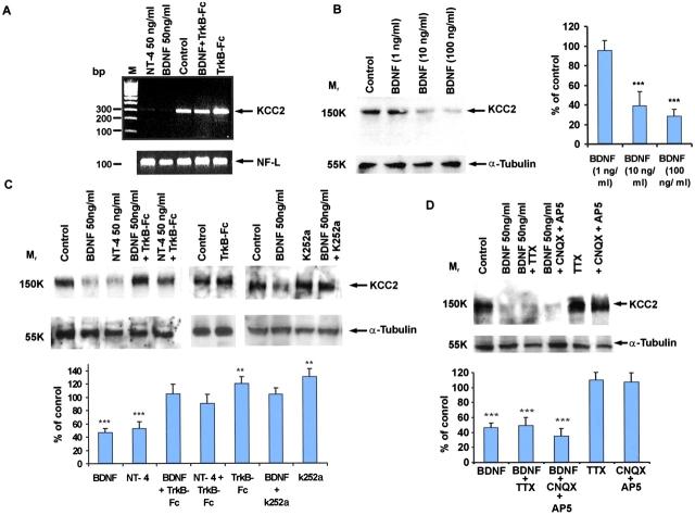
Pathophysiological activity and various kinds of traumatic insults are known to have deleterious long-term effects on neuronal Cl- regulation, which can lead to a suppression of fast postsynaptic GABAergic responses. Brain-derived neurotrophic factor (BDNF) increases neuronal excitability through a conjunction of mechanisms that include regulation of the efficacy of GABAergic transmission. Here, we show that exposure of rat hippocampal slice cultures and acute slices to exogenous BDNF or neurotrophin-4 produces a TrkB-mediated fall in the neuron-specific K+-Cl- cotransporter KCC2 mRNA and protein, as well as a consequent impairment in neuronal Cl- extrusion capacity. After kindling-induced seizures in vivo, the expression of KCC2 is down-regulated in the mouse hippocampus with a spatiotemporal profile complementary to the up-regulation of TrkB and BDNF. The present data demonstrate a novel mechanism whereby BDNF/TrkB signaling suppresses chloride-dependent fast GABAergic inhibition, which most likely contributes to the well-known role of TrkB-activated signaling cascades in the induction and establishment of epileptic activity.
已知病理生理活动和各种创伤性损伤会对神经元氯离子调节产生有害的长期影响,这可能导致快速突触后GABA能反应受到抑制。脑源性神经营养因子(BDNF)通过包括调节GABA能传递效能在内的多种机制共同作用来增加神经元兴奋性。在此,我们表明,将大鼠海马切片培养物和急性切片暴露于外源性BDNF或神经营养因子-4会导致TrkB介导的神经元特异性钾-氯共转运体KCC2的mRNA和蛋白水平下降,以及随之而来的神经元氯离子外排能力受损。在体内点燃诱导的癫痫发作后,小鼠海马中KCC2的表达下调,其时空分布与TrkB和BDNF的上调互补。目前的数据表明了一种新机制,即BDNF/TrkB信号传导抑制氯离子依赖性快速GABA能抑制,这很可能有助于TrkB激活的信号级联在癫痫活动的诱导和建立中发挥的众所周知的作用。