Brun Thierry, Franklin Isobel, St-Onge Luc, Biason-Lauber Anna, Schoenle Eugene J, Wollheim Claes B, Gauthier Benoit R
Department of Cell Physiology and Metabolism, University Medical Center, Geneva, Switzerland.
J Cell Biol. 2004 Dec 20;167(6):1123-35. doi: 10.1083/jcb.200405148. Epub 2004 Dec 13.
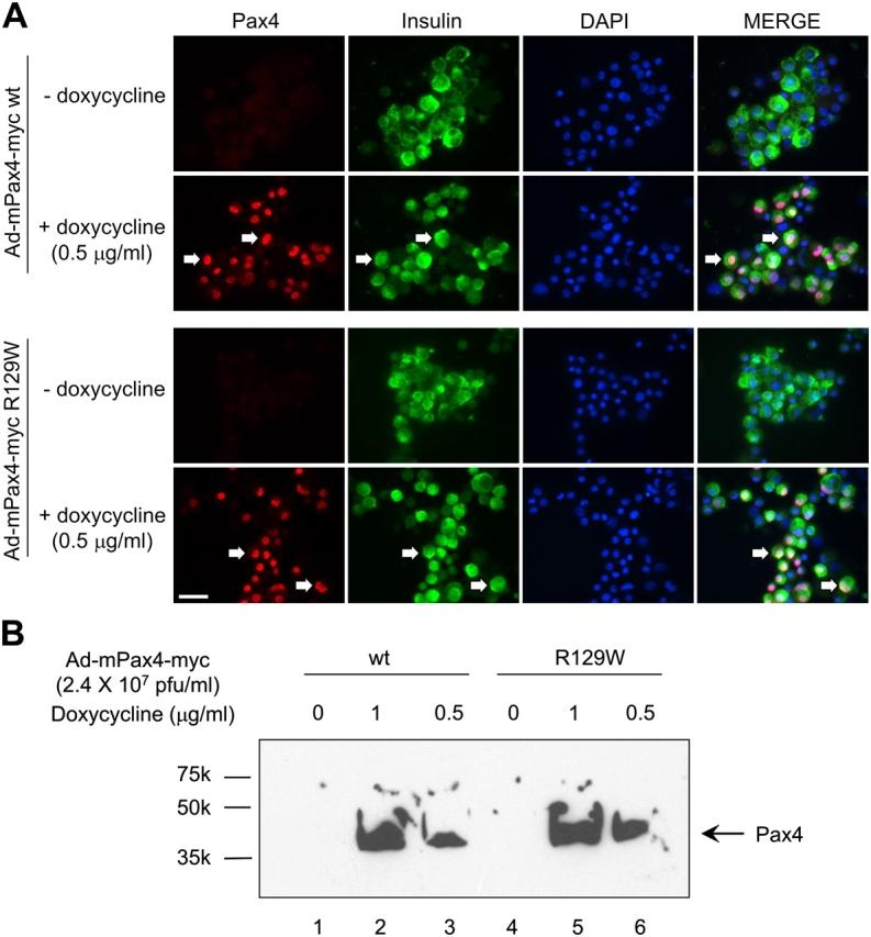
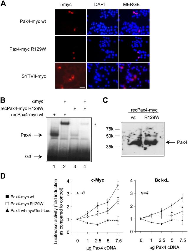
The mechanism by which the beta-cell transcription factor Pax4 influences cell function/mass was studied in rat and human islets of Langerhans. Pax4 transcripts were detected in adult rat islets, and levels were induced by the mitogens activin A and betacellulin. Wortmannin suppressed betacellulin-induced Pax4 expression, implicating the phosphatidylinositol 3-kinase signaling pathway. Adenoviral overexpression of Pax4 caused a 3.5-fold increase in beta-cell proliferation with a concomitant 1.9-, 4-, and 5-fold increase in Bcl-xL (antiapoptotic), c-myc, and Id2 mRNA levels, respectively. Accordingly, Pax4 transactivated the Bcl-xL and c-myc promoters, whereas its diabetes-linked mutant was less efficient. Bcl-xL activity resulted in altered mitochondrial calcium levels and ATP production, explaining impaired glucose-induced insulin secretion in transduced islets. Infection of human islets with an inducible adenoviral Pax4 construct caused proliferation and protection against cytokine-evoked apoptosis, whereas the mutant was less effective. We propose that Pax4 is implicated in beta-cell plasticity through the activation of c-myc and potentially protected from apoptosis through Bcl-xL gene expression.
在大鼠和人类胰岛中研究了β细胞转录因子Pax4影响细胞功能/质量的机制。在成年大鼠胰岛中检测到Pax4转录本,其水平由有丝分裂原激活素A和β细胞素诱导。渥曼青霉素抑制β细胞素诱导的Pax4表达,提示磷脂酰肌醇3激酶信号通路参与其中。腺病毒介导的Pax4过表达使β细胞增殖增加3.5倍,同时Bcl-xL(抗凋亡)、c-myc和Id2 mRNA水平分别增加1.9倍、4倍和5倍。相应地,Pax4反式激活Bcl-xL和c-myc启动子,而其与糖尿病相关的突变体效率较低。Bcl-xL活性导致线粒体钙水平和ATP产生改变,这解释了转导胰岛中葡萄糖诱导的胰岛素分泌受损的原因。用可诱导的腺病毒Pax4构建体感染人类胰岛可导致增殖并保护细胞免受细胞因子诱发的凋亡,而突变体的效果较差。我们提出,Pax4通过激活c-myc参与β细胞可塑性,并可能通过Bcl-xL基因表达保护细胞免受凋亡。