Pascucci Barbara, Russo Maria Teresa, Crescenzi Marco, Bignami Margherita, Dogliotti Eugenia
Istituto di Cristallografia, CNR, Sezione di Roma PO Box 10, 00016 Monterotondo Stazione, Roma, Italy.
Nucleic Acids Res. 2005 Jan 12;33(1):280-8. doi: 10.1093/nar/gki168. Print 2005.
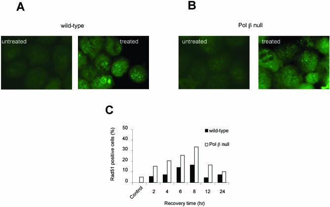
DNA polymerase (Pol) beta null mouse embryonic fibroblasts provide a useful cell system to investigate the effects of alterations in base excision repair (BER) on genome stability. These cells are characterized by hypersensitivity to the cytotoxic effects of methyl methanesulfonate (MMS) and by decreased repair of the MMS-induced DNA single strand breaks (SSB). Here, we show that, in the absence of Pol beta, SSB accumulate in G1 phase cells, accompanied by the formation of proliferating cell nuclear antigen foci in the nuclei. When replicating Pol beta null cells are treated with MMS, a rapid phosphorylation of histone H2AX is detected in the nuclei of S phase cells, indicating that double strand breaks (DSB) are formed in response to unrepaired SSB. This is followed by relocalization within the nuclei of Rad51 protein, which is essential for homologous recombination (HR). These findings are compatible with a model where, in mammalian cells, unrepaired SSB produced during BER are substrates for the HR pathway via DSB formation. This is an example of a coordinated effort of two different repair pathways, BER and HR, to protect mammalian cells from alkylation-induced cytotoxicity.
DNA聚合酶(Pol)β基因敲除的小鼠胚胎成纤维细胞为研究碱基切除修复(BER)改变对基因组稳定性的影响提供了一个有用的细胞系统。这些细胞的特征是对甲磺酸甲酯(MMS)的细胞毒性作用高度敏感,并且MMS诱导的DNA单链断裂(SSB)修复减少。在这里,我们表明,在没有Polβ的情况下,SSB在G1期细胞中积累,同时细胞核中形成增殖细胞核抗原灶。当用MMS处理正在复制的Polβ基因敲除细胞时,在S期细胞的细胞核中检测到组蛋白H2AX的快速磷酸化,表明双链断裂(DSB)是由未修复的SSB形成的。随后,Rad51蛋白在细胞核内重新定位,这对同源重组(HR)至关重要。这些发现与一个模型相符,即在哺乳动物细胞中,BER过程中产生的未修复SSB通过DSB形成成为HR途径的底物。这是BER和HR这两种不同修复途径协同作用以保护哺乳动物细胞免受烷基化诱导的细胞毒性的一个例子。