Santuccione Antonella, Sytnyk Vladimir, Leshchyns'ka Iryna, Schachner Melitta
Zentrum für Molekulare Neurobiologie, Universität Hamburg, Germany.
J Cell Biol. 2005 Apr 25;169(2):341-54. doi: 10.1083/jcb.200409127.
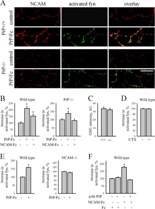
In spite of advances in understanding the role of the cellular prion protein (PrP) in neural cell interactions, the mechanisms of PrP function remain poorly characterized. We show that PrP interacts directly with the neural cell adhesion molecule (NCAM) and associates with NCAM at the neuronal cell surface. Both cis and trans interactions between NCAM at the neuronal surface and PrP promote recruitment of NCAM to lipid rafts and thereby regulate activation of fyn kinase, an enzyme involved in NCAM-mediated signaling. Cis and trans interactions between NCAM and PrP promote neurite outgrowth. When these interactions are disrupted in NCAM-deficient and PrP-deficient neurons or by PrP antibodies, NCAM/PrP-dependent neurite outgrowth is arrested, indicating that PrP is involved in nervous system development cooperating with NCAM as a signaling receptor.
尽管在理解细胞朊蛋白(PrP)在神经细胞相互作用中的作用方面取得了进展,但PrP的功能机制仍未得到充分表征。我们发现PrP直接与神经细胞黏附分子(NCAM)相互作用,并在神经元细胞表面与NCAM结合。神经元表面的NCAM与PrP之间的顺式和反式相互作用均促进NCAM募集到脂筏,从而调节fyn激酶的激活,fyn激酶是一种参与NCAM介导信号传导的酶。NCAM与PrP之间的顺式和反式相互作用促进神经突生长。当这些相互作用在NCAM缺陷型和PrP缺陷型神经元中或被PrP抗体破坏时,NCAM/PrP依赖性神经突生长就会停止,这表明PrP作为信号受体与NCAM协同参与神经系统发育。