Suppr超能文献

为什么蜗牛有刚毛?性状演化的贝叶斯推断。

Why do snails have hairs? A Bayesian inference of character evolution.

作者信息

Pfenninger Markus, Hrabáková Magda, Steinke Dirk, Dèpraz Aline

机构信息

Abteilung Okologie & Evolution, J.W. Goethe-Universität, BioCampus Siesmayerstrasse, 60054 Frankfurt/Main, Germany.

出版信息

BMC Evol Biol. 2005 Nov 4;5:59. doi: 10.1186/1471-2148-5-59.

Abstract

BACKGROUND

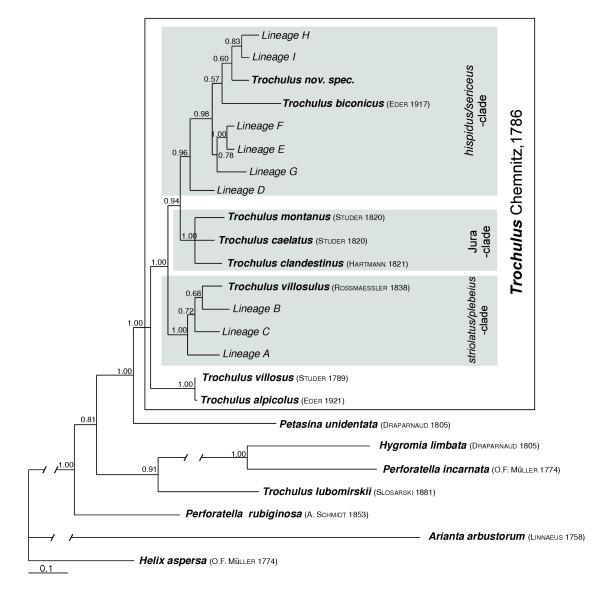
Costly structures need to represent an adaptive advantage in order to be maintained over evolutionary times. Contrary to many other conspicuous shell ornamentations of gastropods, the haired shells of several Stylommatophoran land snails still lack a convincing adaptive explanation. In the present study, we analysed the correlation between the presence/absence of hairs and habitat conditions in the genus Trochulus in a Bayesian framework of character evolution.

RESULTS

Haired shells appeared to be the ancestral character state, a feature most probably lost three times independently. These losses were correlated with a shift from humid to dry habitats, indicating an adaptive function of hairs in moist environments. It had been previously hypothesised that these costly protein structures of the outer shell layer facilitate the locomotion in moist habitats. Our experiments, on the contrary, showed an increased adherence of haired shells to wet surfaces.

CONCLUSION

We propose the hypothesis that the possession of hairs facilitates the adherence of the snails to their herbaceous food plants during foraging when humidity levels are high. The absence of hairs in some Trochulus species could thus be explained as a loss of the potential adaptive function linked to habitat shifts.

摘要

背景

代价高昂的结构需要展现出适应性优势,才能在进化过程中得以保留。与腹足纲动物许多其他引人注目的外壳装饰不同,几种柄眼目陆生蜗牛的带毛外壳仍缺乏令人信服的适应性解释。在本研究中,我们在性状进化的贝叶斯框架下,分析了Trochulus属中带毛情况与栖息地条件之间的相关性。

结果

带毛外壳似乎是祖先性状状态,这一特征很可能独立消失了三次。这些消失与从潮湿栖息地向干燥栖息地的转变相关,表明毛在潮湿环境中具有适应性功能。此前曾有人假设,外壳层这些代价高昂的蛋白质结构有助于在潮湿栖息地中移动。相反,我们的实验表明,带毛外壳在潮湿表面上的附着力增强。

结论

我们提出一个假设,即在湿度较高时觅食期间,拥有毛有助于蜗牛附着在其草本食用植物上。因此,一些Trochulus物种中没有毛可以解释为与栖息地转变相关的潜在适应性功能丧失。

https://cdn.ncbi.nlm.nih.gov/pmc/blobs/863b/1310604/74c2db9bbc21/1471-2148-5-59-1.jpg

文献AI研究员

20分钟写一篇综述,助力文献阅读效率提升50倍。

立即体验

用中文搜PubMed

大模型驱动的PubMed中文搜索引擎

马上搜索

文档翻译

学术文献翻译模型,支持多种主流文档格式。

立即体验