Suppr超能文献

斑马鱼心脏再生的基因表达分析

Gene expression analysis of zebrafish heart regeneration.

作者信息

Lien Ching-Ling, Schebesta Michael, Makino Shinji, Weber Gerhard J, Keating Mark T

机构信息

Department of Cardiology, Children's Hospital, Boston, Massachusetts, USA.

出版信息

PLoS Biol. 2006 Aug;4(8):e260. doi: 10.1371/journal.pbio.0040260.

Abstract

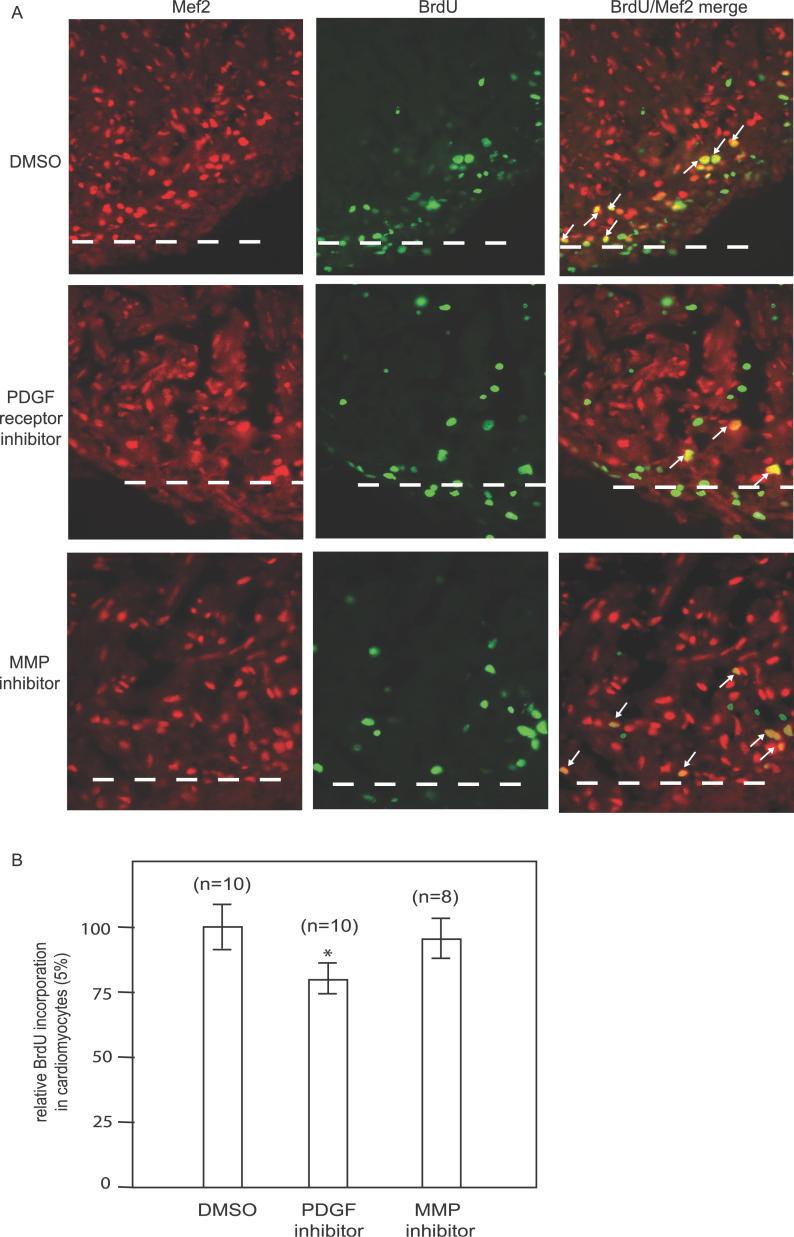
Mammalian hearts cannot regenerate. In contrast, zebrafish hearts regenerate even when up to 20% of the ventricle is amputated. The mechanism of zebrafish heart regeneration is not understood. To systematically characterize this process at the molecular level, we generated transcriptional profiles of zebrafish cardiac regeneration by microarray analyses. Distinct gene clusters were identified based on temporal expression patterns. Genes coding for wound response/inflammatory factors, secreted molecules, and matrix metalloproteinases are expressed in regenerating heart in sequential patterns. Comparisons of gene expression profiles between heart and fin regeneration revealed a set of regeneration core molecules as well as tissue-specific factors. The expression patterns of several secreted molecules around the wound suggest that they play important roles in heart regeneration. We found that both platelet-derived growth factor-a and -b (pdgf-a and pdgf-b) are upregulated in regenerating zebrafish hearts. PDGF-B homodimers induce DNA synthesis in adult zebrafish cardiomyocytes. In addition, we demonstrate that a chemical inhibitor of PDGF receptor decreases DNA synthesis of cardiomyocytes both in vitro and in vivo during regeneration. Our data indicate that zebrafish heart regeneration is associated with sequentially upregulated wound healing genes and growth factors and suggest that PDGF signaling is required.

摘要

哺乳动物的心脏无法再生。相比之下,斑马鱼的心脏即使在高达20%的心室被切除的情况下仍能再生。斑马鱼心脏再生的机制尚不清楚。为了在分子水平上系统地表征这一过程,我们通过微阵列分析生成了斑马鱼心脏再生的转录谱。根据时间表达模式鉴定出了不同的基因簇。编码伤口反应/炎症因子、分泌分子和基质金属蛋白酶的基因在再生心脏中按顺序表达。心脏和鳍再生之间基因表达谱的比较揭示了一组再生核心分子以及组织特异性因子。伤口周围几种分泌分子的表达模式表明它们在心脏再生中发挥重要作用。我们发现血小板衍生生长因子-a和-b(pdgf-a和pdgf-b)在再生的斑马鱼心脏中均上调。PDGF-B同二聚体诱导成年斑马鱼心肌细胞中的DNA合成。此外,我们证明PDGF受体的化学抑制剂在再生过程中体外和体内均降低心肌细胞的DNA合成。我们的数据表明斑马鱼心脏再生与伤口愈合基因和生长因子的顺序上调相关,并表明PDGF信号传导是必需的。

https://cdn.ncbi.nlm.nih.gov/pmc/blobs/e59c/1543681/f6137306ce9b/pbio.0040260.g001.jpg

文献检索

告别复杂PubMed语法,用中文像聊天一样搜索,搜遍4000万医学文献。AI智能推荐,让科研检索更轻松。

立即免费搜索

文件翻译

保留排版,准确专业,支持PDF/Word/PPT等文件格式,支持 12+语言互译。

免费翻译文档

深度研究

AI帮你快速写综述,25分钟生成高质量综述,智能提取关键信息,辅助科研写作。

立即免费体验