Suppr超能文献

结核分枝杆菌PE和PPE多基因家族的进化与扩展及其与ESAT-6(esx)基因簇区域重复的关联。

Evolution and expansion of the Mycobacterium tuberculosis PE and PPE multigene families and their association with the duplication of the ESAT-6 (esx) gene cluster regions.

作者信息

Gey van Pittius Nicolaas C, Sampson Samantha L, Lee Hyeyoung, Kim Yeun, van Helden Paul D, Warren Robin M

机构信息

DST/NRF Centre of Excellence in Biomedical Tuberculosis Research, Division of Molecular Biology and Human Genetics, Department of Biomedical Sciences, Faculty of Health Sciences, Stellenbosch University, Tygerberg, South Africa.

出版信息

BMC Evol Biol. 2006 Nov 15;6:95. doi: 10.1186/1471-2148-6-95.

Abstract

BACKGROUND

The PE and PPE multigene families of Mycobacterium tuberculosis comprise about 10% of the coding potential of the genome. The function of the proteins encoded by these large gene families remains unknown, although they have been proposed to be involved in antigenic variation and disease pathogenesis. Interestingly, some members of the PE and PPE families are associated with the ESAT-6 (esx) gene cluster regions, which are regions of immunopathogenic importance, and encode a system dedicated to the secretion of members of the potent T-cell antigen ESAT-6 family. This study investigates the duplication characteristics of the PE and PPE gene families and their association with the ESAT-6 gene clusters, using a combination of phylogenetic analyses, DNA hybridization, and comparative genomics, in order to gain insight into their evolutionary history and distribution in the genus Mycobacterium.

RESULTS

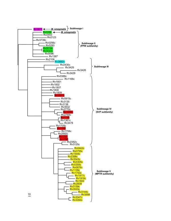
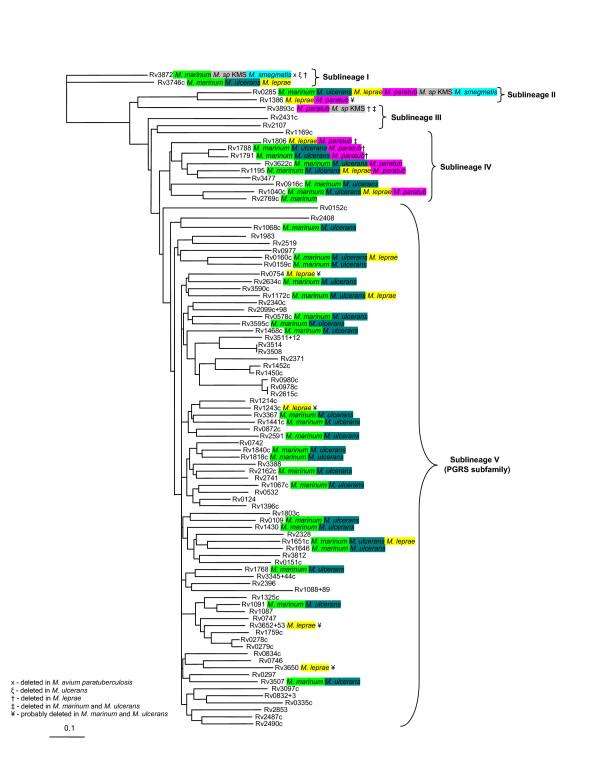
The results showed that the expansion of the PE and PPE gene families is linked to the duplications of the ESAT-6 gene clusters, and that members situated in and associated with the clusters represent the most ancestral copies of the two gene families. Furthermore, the emergence of the repeat protein PGRS and MPTR subfamilies is a recent evolutionary event, occurring at defined branching points in the evolution of the genus Mycobacterium. These gene subfamilies are thus present in multiple copies only in the members of the M. tuberculosis complex and close relatives. The study provides a complete analysis of all the PE and PPE genes found in the sequenced genomes of members of the genus Mycobacterium such as M. smegmatis, M. avium paratuberculosis, M. leprae, M. ulcerans, and M. tuberculosis.

CONCLUSION

This work provides insight into the evolutionary history for the PE and PPE gene families of the mycobacteria, linking the expansion of these families to the duplications of the ESAT-6 (esx) gene cluster regions, and showing that they are composed of subgroups with distinct evolutionary (and possibly functional) differences.

摘要

背景

结核分枝杆菌的PE和PPE多基因家族约占基因组编码潜能的10%。尽管有人提出这些大基因家族编码的蛋白质参与抗原变异和疾病发病机制,但其功能仍不清楚。有趣的是,PE和PPE家族的一些成员与ESAT-6(esx)基因簇区域相关,这些区域具有免疫致病重要性,并编码一个专门用于分泌强效T细胞抗原ESAT-6家族成员的系统。本研究结合系统发育分析、DNA杂交和比较基因组学,研究PE和PPE基因家族的重复特征及其与ESAT-6基因簇的关联,以深入了解它们在分枝杆菌属中的进化历史和分布。

结果

结果表明,PE和PPE基因家族的扩增与ESAT-6基因簇的重复有关,位于基因簇内并与之相关的成员代表了这两个基因家族最原始的拷贝。此外,重复蛋白PGRS和MPTR亚家族的出现是一个最近的进化事件,发生在分枝杆菌属进化的特定分支点。因此,这些基因亚家族仅在结核分枝杆菌复合群成员及其近亲中以多拷贝形式存在。该研究对在耻垢分枝杆菌、副结核分枝杆菌、麻风分枝杆菌、溃疡分枝杆菌和结核分枝杆菌等分枝杆菌属成员的测序基因组中发现的所有PE和PPE基因进行了全面分析。

结论

这项工作深入了解了分枝杆菌PE和PPE基因家族的进化历史,将这些家族的扩增与ESAT-6(esx)基因簇区域的重复联系起来,并表明它们由具有明显进化(可能还有功能)差异的亚组组成。

https://cdn.ncbi.nlm.nih.gov/pmc/blobs/836b/1660551/83eab38b40b8/1471-2148-6-95-1.jpg

文献AI研究员

20分钟写一篇综述,助力文献阅读效率提升50倍。

立即体验

用中文搜PubMed

大模型驱动的PubMed中文搜索引擎

马上搜索

文档翻译

学术文献翻译模型,支持多种主流文档格式。

立即体验