Roussarie Jean-Pierre, Ruffié Claude, Brahic Michel
Unité des Virus Lents, Département de Virologie, Institut Pasteur and Centre National de la Recherche Scientifique, Paris, France.
PLoS Pathog. 2007 Feb;3(2):e23. doi: 10.1371/journal.ppat.0030023.
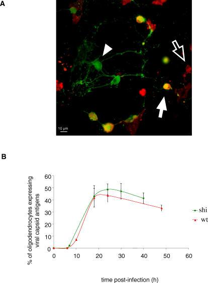
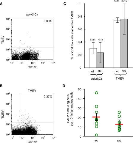
Theiler's virus, a picornavirus, persists for life in the central nervous system of mouse and causes a demyelinating disease that is a model for multiple sclerosis. The virus infects neurons first but persists in white matter glial cells, mainly oligodendrocytes and macrophages. The mechanism, by which the virus traffics from neurons to glial cells, and the respective roles of oligodendrocytes and macrophages in persistence are poorly understood. We took advantage of our previous finding that the shiverer mouse, a mutant with a deletion in the myelin basic protein gene (Mbp), is resistant to persistent infection to examine the role of myelin in persistence. Using immune chimeras, we show that resistance is not mediated by immune responses or by an efficient recruitment of inflammatory cells into the central nervous system. With both in vivo and in vitro experiments, we show that the mutation does not impair the permissiveness of neurons, oligodendrocytes, and macrophages to the virus. We demonstrate that viral antigens are present in cytoplasmic channels of myelin during persistent infection of wild-type mice. Using the optic nerve as a model, we show that the virus traffics from the axons of retinal ganglion cells to the cytoplasmic channels of myelin, and that this traffic is impaired by the shiverer mutation. These results uncover an unsuspected axon to myelin traffic of Theiler's virus and the essential role played by the infection of myelin/oligodendrocyte in persistence.
泰勒氏病毒是一种微小核糖核酸病毒,可在小鼠中枢神经系统中终生持续存在,并引发一种脱髓鞘疾病,该疾病可作为多发性硬化症的模型。该病毒首先感染神经元,但在白质神经胶质细胞中持续存在,主要是少突胶质细胞和巨噬细胞。对于病毒从神经元转移至神经胶质细胞的机制以及少突胶质细胞和巨噬细胞在病毒持续存在过程中各自所起的作用,目前了解甚少。我们利用之前的一项发现,即髓鞘碱性蛋白基因(Mbp)缺失的突变体颤抖小鼠对持续性感染具有抗性,来研究髓鞘在病毒持续存在中的作用。通过免疫嵌合体实验,我们发现这种抗性并非由免疫反应介导,也不是通过炎症细胞有效募集进入中枢神经系统介导的。通过体内和体外实验,我们表明该突变不会损害神经元、少突胶质细胞和巨噬细胞对病毒的易感性。我们证明,在野生型小鼠持续性感染期间,病毒抗原存在于髓鞘的细胞质通道中。以视神经为模型,我们发现病毒从视网膜神经节细胞的轴突转移至髓鞘的细胞质通道,并且这种转移会因颤抖突变而受损。这些结果揭示了泰勒氏病毒从轴突到髓鞘的意外转移途径,以及髓鞘/少突胶质细胞感染在病毒持续存在中所起的重要作用。