Díaz-Uriarte Ramón, Alibés Andreu, Morrissey Edward R, Cañada Andrés, Rueda Oscar M, Neves Mariana L
Statistical Computing Team, Structural and Computational Biology Programme, Spanish National Cancer Center (CNIO), Melchor Fernández Almagro 3, Madrid, 28029, Spain.
Nucleic Acids Res. 2007 Jul;35(Web Server issue):W75-80. doi: 10.1093/nar/gkm229. Epub 2007 May 8.
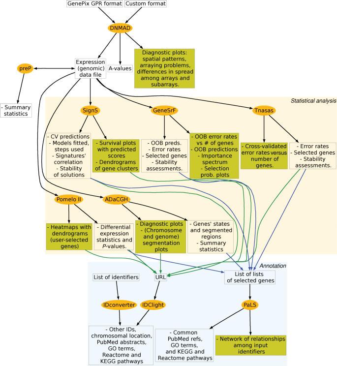
Asterias (http://www.asterias.info) is an open-source, web-based, suite for the analysis of gene expression and aCGH data. Asterias implements validated statistical methods, and most of the applications use parallel computing, which permits taking advantage of multicore CPUs and computing clusters. Access to, and further analysis of, additional biological information and annotations (PubMed references, Gene Ontology terms, KEGG and Reactome pathways) are available either for individual genes (from clickable links in tables and figures) or sets of genes. These applications cover from array normalization to imputation and preprocessing, differential gene expression analysis, class and survival prediction and aCGH analysis. The source code is available, allowing for extention and reuse of the software. The links and analysis of additional functional information, parallelization of computation and open-source availability of the code make Asterias a unique suite that can exploit features specific to web-based environments.