Suppr超能文献

人类内皮细胞(EC)中核心转录因子的沉默凸显了自分泌成纤维细胞生长因子(FGF)信号对自我更新的重要性。

Silencing of core transcription factors in human EC cells highlights the importance of autocrine FGF signaling for self-renewal.

作者信息

Greber Boris, Lehrach Hans, Adjaye James

机构信息

Max Planck Institute for Molecular Genetics, Department of Vertebrate Genomics, Berlin, Germany.

出版信息

BMC Dev Biol. 2007 May 16;7:46. doi: 10.1186/1471-213X-7-46.

Abstract

BACKGROUND

Despite their distinct origins, human embryonic stem (hES) and embryonic carcinoma (hEC) cells share a number of similarities such as surface antigen expression, growth characteristics, the ability to either self-renew or differentiate, and control of the undifferentiated state by the same core transcription factors. To obtain further insights into the regulation of self-renewal, we have silenced hES/hEC cell-specific genes in NCCIT hEC cells and analysed the downstream effects by means of microarrays.

RESULTS

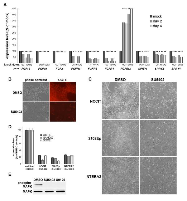
RNAi-mediated silencing of OCT4 and SOX2 induced differentiation with mesodermal characteristics. Markers of trophoblast induction were only transiently up-regulated in the OCT4 knock-down. Independent knock-downs of NANOG produced a proliferation rather than a differentiation phenotype, which may be due to high NANOG expression levels in the cell line used. Published ChIP-chip data from hES cells were used to identify putative direct targets. RNAi-mediated differentiation was accompanied by direct down-regulation of known hES/hEC cell markers. This included all three core transcription factors in the case of the OCT4 and SOX2 knock-downs, confirming previous findings of reciprocal activation in ES cells. Furthermore, large numbers of histone genes as well as epigenetic regulators were differentially expressed, pointing at chromatin remodeling as an additional regulatory level in the differentiation process. Moreover, loss of self-renewal was accompanied by the down-regulation of genes involved in FGF signaling. FGF receptor inhibition for short and prolonged periods of time revealed that the ERK/MAPK cascade is activated by endogenously expressed fibroblast growth factors and that FGF signaling is cruicial for maintaining the undifferentiated state of hEC cells, like in hES cells.

CONCLUSION

Control of self-renewal appears to be very similar in hEC and hES cells. This is supported by large numbers of common transcription factor targets and the requirement for autocrine FGF signaling.

摘要

背景

尽管人类胚胎干细胞(hES)和胚胎癌细胞(hEC)起源不同,但它们有许多相似之处,如表面抗原表达、生长特性、自我更新或分化能力,以及由相同的核心转录因子控制未分化状态。为了进一步深入了解自我更新的调控机制,我们在NCCIT hEC细胞中沉默了hES/hEC细胞特异性基因,并通过微阵列分析了下游效应。

结果

RNAi介导的OCT4和SOX2沉默诱导了具有中胚层特征的分化。滋养层诱导标志物在OCT4敲低中仅短暂上调。NANOG的独立敲低产生了增殖而非分化表型,这可能是由于所用细胞系中NANOG表达水平较高。利用已发表的hES细胞ChIP-chip数据来鉴定推定的直接靶点。RNAi介导的分化伴随着已知hES/hEC细胞标志物的直接下调。在OCT4和SOX2敲低的情况下,这包括所有三个核心转录因子,证实了之前在ES细胞中相互激活的发现。此外,大量组蛋白基因以及表观遗传调节因子差异表达,表明染色质重塑是分化过程中的另一个调控层面。此外,自我更新的丧失伴随着参与FGF信号通路的基因下调。短期和长期抑制FGF受体表明,ERK/MAPK级联被内源性表达的成纤维细胞生长因子激活,并且FGF信号通路对于维持hEC细胞的未分化状态至关重要,就像在hES细胞中一样。

结论

hEC和hES细胞中自我更新的调控似乎非常相似。大量共同的转录因子靶点以及对自分泌FGF信号通路的需求支持了这一点。

https://cdn.ncbi.nlm.nih.gov/pmc/blobs/cef8/1885259/ed2182f40d0c/1471-213X-7-46-1.jpg

文献AI研究员

20分钟写一篇综述,助力文献阅读效率提升50倍。

立即体验

用中文搜PubMed

大模型驱动的PubMed中文搜索引擎

马上搜索

文档翻译

学术文献翻译模型,支持多种主流文档格式。

立即体验