• 文献检索
  • 文档翻译
  • 深度研究
  • 学术资讯
  • Suppr Zotero 插件Zotero 插件
  • 邀请有礼
  • 套餐&价格
  • 历史记录
应用&插件
Suppr Zotero 插件Zotero 插件浏览器插件Mac 客户端Windows 客户端微信小程序
定价
高级版会员购买积分包购买API积分包
服务
文献检索文档翻译深度研究API 文档MCP 服务
关于我们
关于 Suppr公司介绍联系我们用户协议隐私条款
关注我们

Suppr 超能文献

核心技术专利:CN118964589B侵权必究
粤ICP备2023148730 号-1Suppr @ 2026

文献检索

告别复杂PubMed语法,用中文像聊天一样搜索,搜遍4000万医学文献。AI智能推荐,让科研检索更轻松。

立即免费搜索

文件翻译

保留排版,准确专业,支持PDF/Word/PPT等文件格式,支持 12+语言互译。

免费翻译文档

深度研究

AI帮你快速写综述,25分钟生成高质量综述,智能提取关键信息,辅助科研写作。

立即免费体验

通过横向基因转移产生的三个真核基因的复杂点状分布。

A complex and punctate distribution of three eukaryotic genes derived by lateral gene transfer.

作者信息

Rogers Matthew B, Watkins Russell F, Harper James T, Durnford Dion G, Gray Michael W, Keeling Patrick J

机构信息

Department of Botany, University of British Columbia, Vancouver, British Columbia, Canada.

出版信息

BMC Evol Biol. 2007 Jun 11;7:89. doi: 10.1186/1471-2148-7-89.

DOI:10.1186/1471-2148-7-89
PMID:17562012
原文链接:https://pmc.ncbi.nlm.nih.gov/articles/PMC1920508/
Abstract

BACKGROUND

Lateral gene transfer is increasingly invoked to explain phylogenetic results that conflict with our understanding of organismal relationships. In eukaryotes, the most common observation interpreted in this way is the appearance of a bacterial gene (one that is not clearly derived from the mitochondrion or plastid) in a eukaryotic nuclear genome. Ideally such an observation would involve a single eukaryote or a small group of related eukaryotes encoding a gene from a specific bacterial lineage.

RESULTS

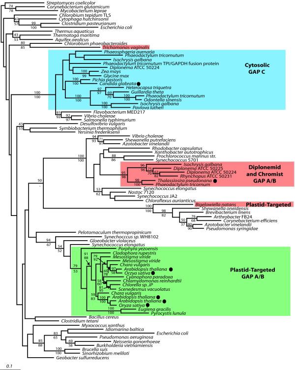
Here we show that several apparently simple cases of lateral transfer are actually more complex than they originally appeared: in these instances we find that two or more distantly related eukaryotic groups share the same bacterial gene, resulting in a punctate distribution. Specifically, we describe phylogenies of three core carbon metabolic enzymes: transketolase, glyceraldehyde-3-phosphate dehydrogenase and ribulose-5-phosphate-3-epimerase. Phylogenetic trees of each of these enzymes includes a strongly-supported clade consisting of several eukaryotes that are distantly related at the organismal level, but whose enzymes are apparently all derived from the same lateral transfer. With less sampling any one of these examples would appear to be a simple case of bacterium-to-eukaryote lateral transfer; taken together, their evolutionary histories cannot be so simple. The distributions of these genes may represent ancient paralogy events or genes that have been transferred from bacteria to an ancient ancestor of the eukaryotes that retain them. They may alternatively have been transferred laterally from a bacterium to a single eukaryotic lineage and subsequently transferred between distantly related eukaryotes.

CONCLUSION

Determining how complex the distribution of a transferred gene is depends on the sampling available. These results show that seemingly simple cases may be revealed to be more complex with greater sampling, suggesting many bacterial genes found in eukaryotic genomes may have a punctate distribution.

摘要

背景

横向基因转移越来越多地被用来解释与我们对生物关系理解相冲突的系统发育结果。在真核生物中,以这种方式解释的最常见观察结果是真核细胞核基因组中出现细菌基因(一个并非明显源自线粒体或质体的基因)。理想情况下,这样的观察结果将涉及单个真核生物或一小群相关真核生物编码来自特定细菌谱系的基因。

结果

在这里我们表明,几个看似简单的横向转移案例实际上比它们最初看起来更复杂:在这些案例中,我们发现两个或更多远缘相关的真核生物群体共享相同的细菌基因,从而导致点状分布。具体来说,我们描述了三种核心碳代谢酶的系统发育:转酮醇酶、甘油醛-3-磷酸脱氢酶和核糖-5-磷酸-3-表异构酶。这些酶各自的系统发育树都包括一个得到有力支持的分支,该分支由几个在生物水平上远缘相关的真核生物组成,但它们的酶显然都源自相同的横向转移。如果采样较少,这些例子中的任何一个看起来都像是细菌到真核生物横向转移的简单案例;综合起来,它们的进化历史不可能如此简单。这些基因的分布可能代表古老的旁系同源事件,或者是从细菌转移到保留它们的真核生物古老祖先的基因。它们也可能是从细菌横向转移到单个真核生物谱系,随后在远缘相关的真核生物之间转移。

结论

确定一个转移基因的分布有多复杂取决于可用的采样。这些结果表明,随着采样增加,看似简单的案例可能会被揭示得更加复杂,这表明在真核生物基因组中发现的许多细菌基因可能具有点状分布。

https://cdn.ncbi.nlm.nih.gov/pmc/blobs/bf32/1920508/e55c6e5a13bc/1471-2148-7-89-2.jpg
https://cdn.ncbi.nlm.nih.gov/pmc/blobs/bf32/1920508/c37e6fbeb21b/1471-2148-7-89-1.jpg
https://cdn.ncbi.nlm.nih.gov/pmc/blobs/bf32/1920508/70aaac64dd35/1471-2148-7-89-3.jpg
https://cdn.ncbi.nlm.nih.gov/pmc/blobs/bf32/1920508/14478eac034a/1471-2148-7-89-4.jpg
https://cdn.ncbi.nlm.nih.gov/pmc/blobs/bf32/1920508/e55c6e5a13bc/1471-2148-7-89-2.jpg
https://cdn.ncbi.nlm.nih.gov/pmc/blobs/bf32/1920508/c37e6fbeb21b/1471-2148-7-89-1.jpg
https://cdn.ncbi.nlm.nih.gov/pmc/blobs/bf32/1920508/70aaac64dd35/1471-2148-7-89-3.jpg
https://cdn.ncbi.nlm.nih.gov/pmc/blobs/bf32/1920508/14478eac034a/1471-2148-7-89-4.jpg
https://cdn.ncbi.nlm.nih.gov/pmc/blobs/bf32/1920508/e55c6e5a13bc/1471-2148-7-89-2.jpg

相似文献

1
A complex and punctate distribution of three eukaryotic genes derived by lateral gene transfer.通过横向基因转移产生的三个真核基因的复杂点状分布。
BMC Evol Biol. 2007 Jun 11;7:89. doi: 10.1186/1471-2148-7-89.
2
Eukaryotic origin of glyceraldehyde-3-phosphate dehydrogenase genes in Clostridium thermocellum and Clostridium cellulolyticum genomes and putative fates of the exogenous gene in the subsequent genome evolution.嗜热栖热梭菌和解纤维素梭菌基因组中3-磷酸甘油醛脱氢酶基因的真核起源以及外源基因在随后基因组进化中的假定命运。
Gene. 2009 Jul 15;441(1-2):22-7. doi: 10.1016/j.gene.2008.03.001. Epub 2008 Mar 10.
3
Evolutionary analyses of the small subunit of glutamate synthase: gene order conservation, gene fusions, and prokaryote-to-eukaryote lateral gene transfers.谷氨酸合酶小亚基的进化分析:基因顺序保守性、基因融合及原核生物到真核生物的横向基因转移
Eukaryot Cell. 2002 Apr;1(2):304-10. doi: 10.1128/EC.1.2.304-310.2002.
4
Presence of a bacterial-like citrate synthase gene in Tetrahymena thermophila: recent lateral gene transfers (LGT) or multiple gene losses subsequent to a single ancient LGT?嗜热四膜虫中类细菌柠檬酸合酶基因的存在:是近期的横向基因转移(LGT),还是单次古老LGT后发生的多次基因丢失?
J Mol Evol. 2004 May;58(5):540-9. doi: 10.1007/s00239-003-2576-5.
5
Ribonucleotide reduction - horizontal transfer of a required function spans all three domains.核苷酸还原-必需功能的水平转移跨越所有三个域。
BMC Evol Biol. 2010 Dec 10;10:383. doi: 10.1186/1471-2148-10-383.
6
The transferome of metabolic genes explored: analysis of the horizontal transfer of enzyme encoding genes in unicellular eukaryotes.探索代谢基因的转移组:单细胞真核生物中酶编码基因水平转移的分析
Genome Biol. 2009;10(4):R36. doi: 10.1186/gb-2009-10-4-r36. Epub 2009 Apr 15.
7
Lateral gene transfer and the complex distribution of insertions in eukaryotic enolase.横向基因转移与真核烯醇酶中插入序列的复杂分布
Gene. 2004 Oct 13;340(2):227-35. doi: 10.1016/j.gene.2004.06.048.
8
Glyceraldehyde-3-phosphate dehydrogenase gene diversity in eubacteria and eukaryotes: evidence for intra- and inter-kingdom gene transfer.真细菌和真核生物中3-磷酸甘油醛脱氢酶基因的多样性: kingdom内和 kingdom间基因转移的证据 (注:原文中“kingdom”表述有误,应该是“intra- and inter-kingdom”,这里按照正确理解翻译为“界内和界间” ,即“真细菌界内和真细菌界与真核生物界间”) 正确译文:真细菌界内和真细菌界与真核生物界间3-磷酸甘油醛脱氢酶基因的多样性:界内和界间基因转移的证据
Mol Biol Evol. 1999 Apr;16(4):429-40. doi: 10.1093/oxfordjournals.molbev.a026125.
9
Evolutionary origins of the eukaryotic shikimate pathway: gene fusions, horizontal gene transfer, and endosymbiotic replacements.真核生物莽草酸途径的进化起源:基因融合、水平基因转移和内共生替代
Eukaryot Cell. 2006 Sep;5(9):1517-31. doi: 10.1128/EC.00106-06.
10
Evolution of glutamate dehydrogenase genes: evidence for lateral gene transfer within and between prokaryotes and eukaryotes.谷氨酸脱氢酶基因的进化:原核生物与真核生物内部及之间横向基因转移的证据
BMC Evol Biol. 2003 Jun 23;3:14. doi: 10.1186/1471-2148-3-14.

引用本文的文献

1
Extensive horizontal gene transfer, duplication, and loss of chlorophyll synthesis genes in the algae.藻类中叶绿素合成基因的广泛水平基因转移、复制和丢失。
BMC Evol Biol. 2015 Feb 10;15:16. doi: 10.1186/s12862-015-0286-4.
2
Frequent, independent transfers of a catabolic gene from bacteria to contrasted filamentous eukaryotes.分解代谢基因频繁、独立地从细菌转移到与之形成对比的丝状真核生物中。
Proc Biol Sci. 2014 Aug 22;281(1789):20140848. doi: 10.1098/rspb.2014.0848.
3
Identification of a novel pentatricopeptide repeat subfamily with a C-terminal domain of bacterial origin acquired via ancient horizontal gene transfer.

本文引用的文献

1
Insights into the evolutionary origin and genome architecture of the unicellular opisthokonts Capsaspora owczarzaki and Sphaeroforma arctica.对单细胞后鞭毛生物奥氏嗜囊菌和北极球形菌的进化起源及基因组结构的见解。
J Eukaryot Microbiol. 2006 Sep-Oct;53(5):379-84. doi: 10.1111/j.1550-7408.2006.00118.x.
2
EFL GTPase in cryptomonads and the distribution of EFL and EF-1alpha in chromalveolates.隐藻中的EFL GTP酶以及EFL和EF-1α在色藻中的分布。
Protist. 2006 Oct;157(4):435-44. doi: 10.1016/j.protis.2006.06.002. Epub 2006 Aug 10.
3
The origin and diversification of eukaryotes: problems with molecular phylogenetics and molecular clock estimation.
通过古老的水平基因转移获得的具有细菌来源C端结构域的新型五肽重复序列亚家族的鉴定。
BMC Res Notes. 2013 Dec 9;6:525. doi: 10.1186/1756-0500-6-525.
4
New insights on the biology of swine respiratory tract mycoplasmas from a comparative genome analysis.从比较基因组分析看猪呼吸道支原体的生物学新见解。
BMC Genomics. 2013 Mar 14;14:175. doi: 10.1186/1471-2164-14-175.
5
Broad distribution of TPI-GAPDH fusion proteins among eukaryotes: evidence for glycolytic reactions in the mitochondrion?真核生物中 TPI-GAPDH 融合蛋白的广泛分布:线粒体中存在糖酵解反应的证据?
PLoS One. 2012;7(12):e52340. doi: 10.1371/journal.pone.0052340. Epub 2012 Dec 20.
6
Gene functionalities and genome structure in Bathycoccus prasinos reflect cellular specializations at the base of the green lineage.普拉西诺球藻(Bathycoccus prasinos)中的基因功能和基因组结构反映了绿色谱系基部的细胞特化。
Genome Biol. 2012 Aug 24;13(8):R74. doi: 10.1186/gb-2012-13-8-r74.
7
Effect of codon message on xylanase thermal activity.密码子信息对木聚糖酶热活性的影响。
J Biol Chem. 2012 Aug 3;287(32):27183-8. doi: 10.1074/jbc.M111.327577. Epub 2012 Jun 15.
8
Molecular phylogeny and evolution of parabasalia with improved taxon sampling and new protein markers of actin and elongation factor-1α.原生动物门的分子系统发育和进化研究,增加了分类群取样和新的肌动蛋白和延伸因子-1α的蛋白质标记。
PLoS One. 2012;7(1):e29938. doi: 10.1371/journal.pone.0029938. Epub 2012 Jan 9.
9
Interkingdom gene transfer of a hybrid NPS/PKS from bacteria to filamentous Ascomycota.细菌到丝状子囊菌的跨界基因转移:一种杂合的 NPS/PKS。
PLoS One. 2011;6(11):e28231. doi: 10.1371/journal.pone.0028231. Epub 2011 Nov 29.
10
Phylogeny of parasitic parabasalia and free-living relatives inferred from conventional markers vs. Rpb1, a single-copy gene.基于传统标记与单一拷贝基因 Rpb1 对寄生原滴虫和自由生活近缘体的系统发育分析。
PLoS One. 2011;6(6):e20774. doi: 10.1371/journal.pone.0020774. Epub 2011 Jun 9.
真核生物的起源与多样化:分子系统发育学和分子钟估计存在的问题。
Philos Trans R Soc Lond B Biol Sci. 2006 Jun 29;361(1470):1039-54. doi: 10.1098/rstb.2006.1845.
4
The tree of eukaryotes.真核生物树
Trends Ecol Evol. 2005 Dec;20(12):670-6. doi: 10.1016/j.tree.2005.09.005. Epub 2005 Oct 10.
5
Lateral gene transfer of a multigene region from cyanobacteria to dinoflagellates resulting in a novel plastid-targeted fusion protein.一个多基因区域从蓝细菌侧向基因转移至甲藻,产生了一种新的靶向质体的融合蛋白。
Mol Biol Evol. 2006 Jul;23(7):1437-43. doi: 10.1093/molbev/msl008. Epub 2006 May 4.
6
The fate of laterally transferred genes: life in the fast lane to adaptation or death.横向转移基因的命运:通往适应的快车道还是走向死亡。
Genome Res. 2006 May;16(5):636-43. doi: 10.1101/gr.4746406.
7
Genomic islands and the ecology and evolution of Prochlorococcus.基因组岛与原绿球藻的生态和进化
Science. 2006 Mar 24;311(5768):1768-70. doi: 10.1126/science.1122050.
8
Evolution of four gene families with patchy phylogenetic distributions: influx of genes into protist genomes.具有零散系统发育分布的四个基因家族的进化:基因流入原生生物基因组。
BMC Evol Biol. 2006 Mar 21;6:27. doi: 10.1186/1471-2148-6-27.
9
Do different surrogate methods detect lateral genetic transfer events of different relative ages?不同的替代方法能否检测出不同相对年代的横向基因转移事件?
Trends Microbiol. 2006 Jan;14(1):4-8. doi: 10.1016/j.tim.2005.11.004. Epub 2005 Dec 13.
10
Highways of gene sharing in prokaryotes.原核生物中的基因共享途径。
Proc Natl Acad Sci U S A. 2005 Oct 4;102(40):14332-7. doi: 10.1073/pnas.0504068102. Epub 2005 Sep 21.