Ogiwara Hideaki, Ohuchi Takashi, Ui Ayako, Tada Shusuke, Enomoto Takemi, Seki Masayuki
Molecular Cell Biology Laboratory, Graduate School of Pharmaceutical Sciences, Tohoku University, Aoba 6-3, Aramaki, Aoba-ku, Sendai 980-8578, Japan.
Nucleic Acids Res. 2007;35(15):4989-5000. doi: 10.1093/nar/gkm523. Epub 2007 Jul 18.
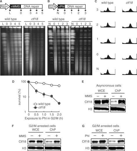
The efficient repair of double-strand breaks (DSBs) is crucial in maintaining genomic integrity. Sister chromatid cohesion is important for not only faithful chromosome segregation but also for proper DSB repair. During DSB repair, the Smc1-Smc3 cohesin complex is loaded onto chromatin around the DSB to support recombination-mediated DSB repair. In this study, we investigated whether Ctf18, a factor implicated in the establishment of sister chromatid cohesion, is involved in DSB repair in budding yeast. Ctf18 was recruited to HO-endonuclease induced DSB sites in an Mre11-dependent manner and to damaged chromatin in G2/M phase-arrested cells. The ctf18 mutant cells showed high sensitivity to DSB-inducible genotoxic agents and defects in DSB repair, as well as defects in damage-induced recombination between sister chromatids and between homologous chromosomes. These results suggest that Ctf18 is involved in damage-induced homologous recombination.
双链断裂(DSB)的有效修复对于维持基因组完整性至关重要。姐妹染色单体黏连不仅对准确的染色体分离很重要,对适当的DSB修复也很重要。在DSB修复过程中,Smc1-Smc3黏连蛋白复合物被加载到DSB周围的染色质上,以支持重组介导的DSB修复。在本研究中,我们调查了与姐妹染色单体黏连建立有关的因子Ctf18是否参与芽殖酵母中的DSB修复。Ctf18以依赖Mre11的方式被招募到HO核酸内切酶诱导的DSB位点,并被招募到G2/M期阻滞细胞中的受损染色质上。ctf18突变体细胞对DSB诱导的基因毒性剂表现出高敏感性,在DSB修复方面存在缺陷,以及在姐妹染色单体之间和同源染色体之间的损伤诱导重组方面存在缺陷。这些结果表明Ctf18参与损伤诱导的同源重组。