Hurt E M, Thomas S B, Peng B, Farrar W L
Laboratory of Cancer Prevention, Center for Cancer Research, National Cancer Institute at Frederick, National Institutes of Health, Frederick, MD 21702, USA.
Br J Cancer. 2007 Oct 22;97(8):1116-23. doi: 10.1038/sj.bjc.6604000. Epub 2007 Sep 25.
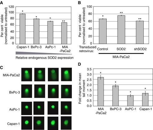
Manganese superoxide dismutase (SOD2) is an enzyme that catalyses the dismutation of superoxide in the mitochondria, leading to reduced levels of reactive oxygen species. Reduced expression levels of SOD2 have been shown to result in increased DNA damage and sod2 heterozygous mice have increased incidences of cancer. It has also been shown that SOD2 expression is lost in pancreatic cell lines, with reintroduction of SOD2 resulting in decreased rate of proliferation. The mechanism of decreased SOD2 expression in pancreatic carcinoma has not been previously determined. We demonstrate, through sodium bisulphite sequencing, that the sod2 locus is methylated in some pancreatic cell lines leading to a corresponding decrease in SOD2 expression. Methylation can be reversed by treatment with zebularine, a methyltransferase inhibitor, resulting in restored SOD2 expression. Furthermore, we demonstrate that sensitivity of pancreatic carcinoma cell lines to 2-methoxyestradiol correlates with SOD2 expression and SOD2 modulation can alter the sensitivity of these cells. Using both genomics and proteomics, we also identify molecular consequences of SOD2 expression in MIA-PaCa2 cells, including dephosphorylation of VEGFR2 and the identification of both SOD2-regulated genes and transcription factors with altered binding activity in response to SOD2 expression.
锰超氧化物歧化酶(SOD2)是一种在线粒体中催化超氧化物歧化反应的酶,可降低活性氧物质的水平。研究表明,SOD2表达水平降低会导致DNA损伤增加,且sod2杂合小鼠的癌症发病率会升高。此外,研究还发现胰腺细胞系中SOD2表达缺失,重新引入SOD2会导致增殖速率降低。胰腺癌中SOD2表达降低的机制此前尚未确定。我们通过亚硫酸氢盐测序证明,在一些胰腺细胞系中sod2基因座发生甲基化,导致SOD2表达相应降低。用甲基转移酶抑制剂zebularine处理可逆转甲基化,使SOD2表达恢复。此外,我们证明胰腺癌细胞系对2-甲氧基雌二醇的敏感性与SOD2表达相关,SOD2调节可改变这些细胞的敏感性。利用基因组学和蛋白质组学,我们还确定了SOD2在MIA-PaCa2细胞中表达的分子后果,包括VEGFR2的去磷酸化以及鉴定出SOD2调节的基因和转录因子,这些转录因子的结合活性会因SOD2表达而改变。