Wong Oi Kwan, Fang Guowei
Department of Biological Sciences, Stanford University, Stanford, CA 94305, USA.
J Cell Biol. 2007 Nov 19;179(4):611-7. doi: 10.1083/jcb.200708044. Epub 2007 Nov 12.
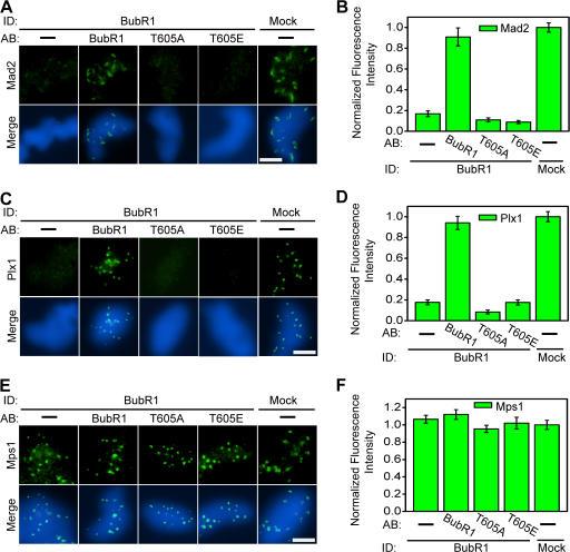
Accurate chromosome segregation is controlled by the spindle checkpoint, which senses kinetochore- microtubule attachments and tension across sister kinetochores. An important step in the tension-signaling pathway involves the phosphorylation of an unknown protein by polo-like kinase 1/Xenopus laevis polo-like kinase 1 (Plx1) on kinetochores lacking tension to generate the 3F3/2 phosphoepitope. We report here that the checkpoint protein BubR1 interacts with Plx1 and that phosphorylation of BubR1 by Plx1 generates the 3F3/2 epitope. Formation of the BubR1 3F3/2 epitope by Plx1 requires a prior phosphorylation of BubR1 on Thr 605 by cyclin-dependant kinase 1 (Cdk1). This priming phosphorylation of BubR1 by Cdk1 is required for checkpoint-mediated mitotic arrest and for recruitment of Plx1 and the checkpoint protein Mad2 to unattached kinetochores. Biochemically, formation of the 3F3/2 phosphoepitope by Cdk1 and Plx1 greatly enhances the kinase activity of BubR1. Thus, Cdk1-mediated phosphorylation of BubR1 controls checkpoint arrest and promotes the formation of the kinetochore 3F3/2 epitope.
精确的染色体分离由纺锤体检查点控制,该检查点可感知动粒-微管附着以及姐妹动粒间的张力。张力信号通路中的一个重要步骤涉及到在缺乏张力的动粒上,由polo样激酶1/非洲爪蟾polo样激酶1(Plx1)对一种未知蛋白进行磷酸化,以产生3F3/2磷酸表位。我们在此报告,检查点蛋白BubR1与Plx1相互作用,且Plx1对BubR1的磷酸化会产生3F3/2表位。Plx1形成BubR1 3F3/2表位需要细胞周期蛋白依赖性激酶1(Cdk1)先对BubR1的苏氨酸605进行磷酸化。Cdk1对BubR1的这种起始磷酸化对于检查点介导的有丝分裂停滞以及将Plx1和检查点蛋白Mad2募集到未附着的动粒是必需的。从生化角度来看,Cdk1和Plx1形成3F3/2磷酸表位会极大地增强BubR1的激酶活性。因此,Cdk1介导的BubR1磷酸化控制检查点停滞并促进动粒3F3/2表位的形成。