Suppr超能文献

乙状结肠憩室穿孔病:一种治疗方案。

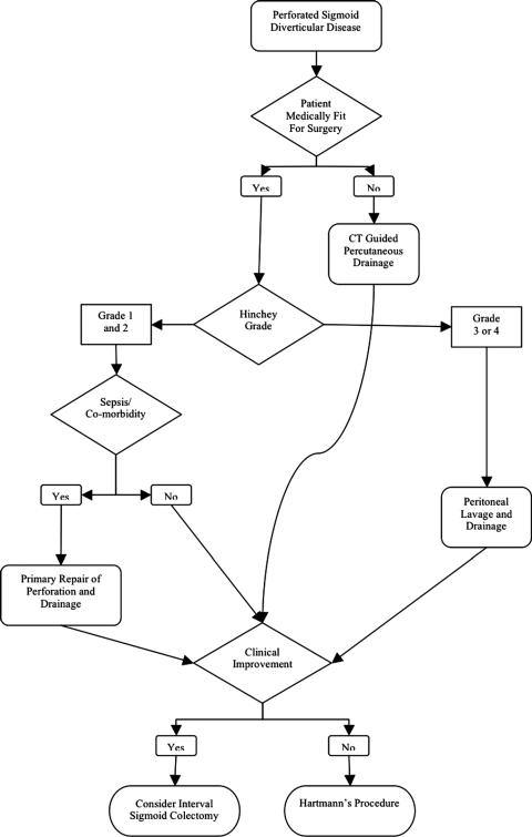
Perforated sigmoid diverticular disease: a management protocol.

作者信息

Jaffer Usman, Moin Thajammul

机构信息

Norfolk and Norwich University Hospital, Colney Lane, Norwich, UK.

出版信息

JSLS. 2008 Apr-Jun;12(2):188-93.

Abstract

BACKGROUND

To develop an evidence-based protocol for the management of perforated sigmoid diverticular disease.

METHODS

A search of the literature was undertaken. All publications pertaining to perforated sigmoid diverticular disease were analyzed and then categorized according to their level of evidence. Recommendations were then made on the basis of this.

RESULTS

Multiple case reports suggest that primary closure of perforation of sigmoid diverticula is safe in the absence of peritoneal contamination.

CONCLUSIONS

A 2-stage laparoscopic approach incorporating the principles of damage limitation surgery may be a safe strategy in the management of perforated diverticular disease.

摘要

背景

制定基于证据的乙状结肠憩室穿孔病管理方案。

方法

进行文献检索。分析所有与乙状结肠憩室穿孔病相关的出版物,然后根据其证据水平进行分类。在此基础上提出建议。

结果

多个病例报告表明,在无腹腔污染的情况下,乙状结肠憩室穿孔一期缝合是安全的。

结论

采用损伤控制手术原则的两阶段腹腔镜手术方法可能是乙状结肠憩室穿孔病管理的一种安全策略。

https://cdn.ncbi.nlm.nih.gov/pmc/blobs/c6fc/3016182/c43052fedf93/jsls-12-2-188-g01.jpg

引用本文的文献

1
Perforated sigmoid diverticulitis within a Para-umbilical hernia-A case report and literature review.
Radiol Case Rep. 2025 May 29;20(8):4092-4095. doi: 10.1016/j.radcr.2025.04.132. eCollection 2025 Aug.
3
Predictive factors for conservative treatment failure of right colonic diverticulitis.
Ann Surg Treat Res. 2021 Jun;100(6):347-355. doi: 10.4174/astr.2021.100.6.347. Epub 2021 Jun 1.
4
Current management of diverticular disease complications.
Tech Coloproctol. 2011 Oct;15 Suppl 1:S9-12. doi: 10.1007/s10151-011-0745-x.
5
Laparoscopic management of foreign body perforation in diverticular disease.
Ann R Coll Surg Engl. 2010 Oct;92(7):W24-5. doi: 10.1308/147870810X12822015504644. Epub 2010 Aug 26.

本文引用的文献

2
Laparoscopic repair of colonoscopic perforations: indications and guidelines.
J Gastrointest Surg. 2007 May;11(5):655-9. doi: 10.1007/s11605-007-0137-8.
4
Left pneumothorax secondary to colonoscopic perforation of the sigmoid colon: a case report.
Surg Laparosc Endosc Percutan Tech. 2007 Feb;17(1):62-4. doi: 10.1097/01.sle.0000213753.31020.92.
5
Perforated diverticulitis managed by laparoscopic lavage.
ANZ J Surg. 2006 Nov;76(11):962-5. doi: 10.1111/j.1445-2197.2006.03908.x.
6
Two-stage totally minimally invasive approach for acute complicated diverticulitis.
Colorectal Dis. 2006 Jul;8(6):501-5. doi: 10.1111/j.1463-1318.2006.01011.x.
7
Diverticulitis: a progressive disease? Do multiple recurrences predict less favorable outcomes?
Ann Surg. 2006 Jun;243(6):876-830; discussion 880-3. doi: 10.1097/01.sla.0000219682.98158.11.
8
One-stage sigmoid colon resection for perforated sigmoid diverticulitis (Hinchey stages III and IV).
World J Surg. 2006 Jun;30(6):1027-32. doi: 10.1007/s00268-005-0439-5.
9
Laparoscopic treatment of endoscopic sigmoid colon perforation: a case report and literature review.
Surg Laparosc Endosc Percutan Tech. 2006 Feb;16(1):44-6. doi: 10.1097/01.sle.0000202186.72784.7a.
10
Laparoscopic treatment of sigmoid diverticulitis: a retrospective review of 103 cases.
Surg Endosc. 2004 Sep;18(9):1344-8. doi: 10.1007/s00464-003-9178-6. Epub 2004 Jun 23.

文献AI研究员

20分钟写一篇综述,助力文献阅读效率提升50倍。

立即体验

用中文搜PubMed

大模型驱动的PubMed中文搜索引擎

马上搜索

文档翻译

学术文献翻译模型,支持多种主流文档格式。

立即体验