• 文献检索
  • 文档翻译
  • 深度研究
  • 学术资讯
  • Suppr Zotero 插件Zotero 插件
  • 邀请有礼
  • 套餐&价格
  • 历史记录
应用&插件
Suppr Zotero 插件Zotero 插件浏览器插件Mac 客户端Windows 客户端微信小程序
定价
高级版会员购买积分包购买API积分包
服务
文献检索文档翻译深度研究API 文档MCP 服务
关于我们
关于 Suppr公司介绍联系我们用户协议隐私条款
关注我们

Suppr 超能文献

核心技术专利:CN118964589B侵权必究
粤ICP备2023148730 号-1Suppr @ 2026

文献检索

告别复杂PubMed语法,用中文像聊天一样搜索,搜遍4000万医学文献。AI智能推荐,让科研检索更轻松。

立即免费搜索

文件翻译

保留排版,准确专业,支持PDF/Word/PPT等文件格式,支持 12+语言互译。

免费翻译文档

深度研究

AI帮你快速写综述,25分钟生成高质量综述,智能提取关键信息,辅助科研写作。

立即免费体验

通过经典和非经典信号通路发挥作用的Wnt蛋白对海马体突触形成具有相反的影响。

Wnts acting through canonical and noncanonical signaling pathways exert opposite effects on hippocampal synapse formation.

作者信息

Davis Elizabeth K, Zou Yimin, Ghosh Anirvan

机构信息

Division of Biological Sciences, Neurobiology Section, UCSD, La Jolla, CA 92093-0366, USA.

出版信息

Neural Dev. 2008 Nov 5;3:32. doi: 10.1186/1749-8104-3-32.

DOI:10.1186/1749-8104-3-32
PMID:18986540
原文链接:https://pmc.ncbi.nlm.nih.gov/articles/PMC2596118/
Abstract

BACKGROUND

Wnt proteins comprise a large class of signaling molecules that regulate a variety of developmental processes, including synapse formation. Previous studies have shown Wnts to be involved in both the induction and prevention of synapses in a number of different organisms. However, it is not clear whether the influence of Wnts on synapses is a result of Wnts' behavior in different organisms or differences in the activity of different Wnt ligands.

RESULTS

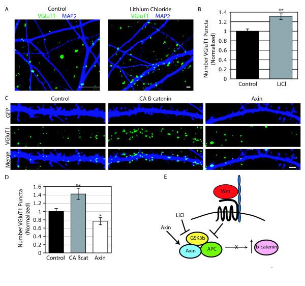
We used in situ hybridization to show that several Wnt ligands (Wnt3, Wnt5a, Wnt7a, and Wnt7b) and their receptors, Frizzled, are expressed in the developing hippocampus during the period of synapse formation in rodents. We used recombinant Wnt protein or Wnt conditioned media to explore the effects of Wnts on synapses in hippocampal cultures. We found that Wnt7a and Wnt7b activate canonical signaling, whereas Wnt5a activates a noncanonical pathway. The activation of the canonical pathway, either through pathway manipulations or through Wnt stimulation, increases presynaptic inputs. In contrast, exposure to Wnt5a, which activates a noncanonical signaling pathway, decreases the number of presynaptic terminals.

CONCLUSION

Our observations suggest that the pro- and antisynaptogenic effects of Wnt proteins are associated with the activation of the canonical and noncanonical Wnt signaling pathways.

摘要

背景

Wnt蛋白是一大类信号分子,可调节包括突触形成在内的多种发育过程。先前的研究表明,Wnt蛋白在许多不同生物体中参与突触的诱导和抑制。然而,尚不清楚Wnt蛋白对突触的影响是不同生物体中Wnt蛋白行为的结果,还是不同Wnt配体活性差异的结果。

结果

我们使用原位杂交技术表明,在啮齿动物突触形成期间,几种Wnt配体(Wnt3、Wnt5a、Wnt7a和Wnt7b)及其受体卷曲蛋白(Frizzled)在发育中的海马体中表达。我们使用重组Wnt蛋白或Wnt条件培养基来探究Wnt蛋白对海马体培养物中突触的影响。我们发现Wnt7a和Wnt7b激活经典信号通路,而Wnt5a激活非经典信号通路。通过通路操作或Wnt刺激激活经典信号通路会增加突触前输入。相反,暴露于激活非经典信号通路的Wnt5a会减少突触前终末的数量。

结论

我们的观察结果表明,Wnt蛋白的促突触和抗突触生成作用与经典和非经典Wnt信号通路的激活有关。

https://cdn.ncbi.nlm.nih.gov/pmc/blobs/14aa/2596118/21f23d95ae6b/1749-8104-3-32-8.jpg
https://cdn.ncbi.nlm.nih.gov/pmc/blobs/14aa/2596118/86264e6413f2/1749-8104-3-32-1.jpg
https://cdn.ncbi.nlm.nih.gov/pmc/blobs/14aa/2596118/5519f3685b8b/1749-8104-3-32-2.jpg
https://cdn.ncbi.nlm.nih.gov/pmc/blobs/14aa/2596118/4630bf828c58/1749-8104-3-32-3.jpg
https://cdn.ncbi.nlm.nih.gov/pmc/blobs/14aa/2596118/483e1050f468/1749-8104-3-32-4.jpg
https://cdn.ncbi.nlm.nih.gov/pmc/blobs/14aa/2596118/cb728c94f9dd/1749-8104-3-32-5.jpg
https://cdn.ncbi.nlm.nih.gov/pmc/blobs/14aa/2596118/779f12df5afa/1749-8104-3-32-6.jpg
https://cdn.ncbi.nlm.nih.gov/pmc/blobs/14aa/2596118/6b5a7213c6e0/1749-8104-3-32-7.jpg
https://cdn.ncbi.nlm.nih.gov/pmc/blobs/14aa/2596118/21f23d95ae6b/1749-8104-3-32-8.jpg
https://cdn.ncbi.nlm.nih.gov/pmc/blobs/14aa/2596118/86264e6413f2/1749-8104-3-32-1.jpg
https://cdn.ncbi.nlm.nih.gov/pmc/blobs/14aa/2596118/5519f3685b8b/1749-8104-3-32-2.jpg
https://cdn.ncbi.nlm.nih.gov/pmc/blobs/14aa/2596118/4630bf828c58/1749-8104-3-32-3.jpg
https://cdn.ncbi.nlm.nih.gov/pmc/blobs/14aa/2596118/483e1050f468/1749-8104-3-32-4.jpg
https://cdn.ncbi.nlm.nih.gov/pmc/blobs/14aa/2596118/cb728c94f9dd/1749-8104-3-32-5.jpg
https://cdn.ncbi.nlm.nih.gov/pmc/blobs/14aa/2596118/779f12df5afa/1749-8104-3-32-6.jpg
https://cdn.ncbi.nlm.nih.gov/pmc/blobs/14aa/2596118/6b5a7213c6e0/1749-8104-3-32-7.jpg
https://cdn.ncbi.nlm.nih.gov/pmc/blobs/14aa/2596118/21f23d95ae6b/1749-8104-3-32-8.jpg

相似文献

1
Wnts acting through canonical and noncanonical signaling pathways exert opposite effects on hippocampal synapse formation.通过经典和非经典信号通路发挥作用的Wnt蛋白对海马体突触形成具有相反的影响。
Neural Dev. 2008 Nov 5;3:32. doi: 10.1186/1749-8104-3-32.
2
The mechanism of endogenous receptor activation functionally distinguishes prototype canonical and noncanonical Wnts.内源性受体激活机制在功能上区分了典型的经典和非经典Wnt蛋白。
Mol Cell Biol. 2005 May;25(9):3475-82. doi: 10.1128/MCB.25.9.3475-3482.2005.
3
Canonical Wnt signaling is antagonized by noncanonical Wnt5a in hepatocellular carcinoma cells.经典 Wnt 信号通路在肝癌细胞中被非经典 Wnt5a 拮抗。
Mol Cancer. 2009 Oct 22;8:90. doi: 10.1186/1476-4598-8-90.
4
β-Catenin-dependent pathway activation by both promiscuous "canonical" WNT3a-, and specific "noncanonical" WNT4- and WNT5a-FZD receptor combinations with strong differences in LRP5 and LRP6 dependency.β-连环蛋白依赖性途径的激活依赖于混杂的“经典”WNT3a 以及特异性“非经典”WNT4 和 WNT5a-FZD 受体组合,它们在 LRP5 和 LRP6 依赖性方面存在显著差异。
Cell Signal. 2014 Feb;26(2):260-7. doi: 10.1016/j.cellsig.2013.11.021. Epub 2013 Nov 21.
5
Canonical and noncanonical Wnts use a common mechanism to activate completely unrelated coreceptors.经典型和非经典型 Wnt 利用一种共同机制激活完全不相关的核心受体。
Genes Dev. 2010 Nov 15;24(22):2517-30. doi: 10.1101/gad.1957710.
6
Wnt5a induces homodimerization and activation of Ror2 receptor tyrosine kinase.Wnt5a诱导Ror2受体酪氨酸激酶的同二聚化和激活。
J Cell Biochem. 2008 Oct 1;105(2):497-502. doi: 10.1002/jcb.21848.
7
Canonical and non-canonical Wnts differentially affect the development potential of primary isolate of human bone marrow mesenchymal stem cells.经典和非经典Wnt信号通路对人骨髓间充质干细胞原代分离物的发育潜能有不同影响。
J Cell Physiol. 2007 Sep;212(3):817-26. doi: 10.1002/jcp.21080.
8
Purified Wnt5a protein activates or inhibits beta-catenin-TCF signaling depending on receptor context.纯化的Wnt5a蛋白根据受体情况激活或抑制β-连环蛋白-TCF信号传导。
PLoS Biol. 2006 Apr;4(4):e115. doi: 10.1371/journal.pbio.0040115. Epub 2006 Apr 4.
9
Cross-talk between Wnt signaling pathways in human mesenchymal stem cells leads to functional antagonism during osteogenic differentiation.人间充质干细胞中Wnt信号通路之间的相互作用在成骨分化过程中导致功能拮抗。
J Cell Biochem. 2007 Aug 1;101(5):1109-24. doi: 10.1002/jcb.21097.
10
Wnt5a signaling induces proliferation and survival of endothelial cells in vitro and expression of MMP-1 and Tie-2.Wnt5a信号通路在体外可诱导内皮细胞增殖与存活,并诱导基质金属蛋白酶-1(MMP-1)和血管内皮生长因子受体2(Tie-2)的表达。
Mol Biol Cell. 2006 Dec;17(12):5163-72. doi: 10.1091/mbc.e06-04-0320. Epub 2006 Oct 11.

引用本文的文献

1
ANKK1 Is a Wnt/PCP Scaffold Protein for Neural F-ACTIN Assembly.ANKK1 是一种用于神经 F-肌动蛋白组装的 Wnt/PCP 支架蛋白。
Int J Mol Sci. 2024 Oct 4;25(19):10705. doi: 10.3390/ijms251910705.
2
Regular exercise ameliorates high-fat diet-induced depressive-like behaviors by activating hippocampal neuronal autophagy and enhancing synaptic plasticity.定期锻炼通过激活海马神经元自噬和增强突触可塑性来改善高脂肪饮食诱导的抑郁样行为。
Cell Death Dis. 2024 Oct 10;15(10):737. doi: 10.1038/s41419-024-07132-4.
3
Personalized, Precision Medicine to Cure Alzheimer's Dementia: Approach #1.

本文引用的文献

1
SnapShot: Noncanonical Wnt Signaling Pathways.简讯:非经典Wnt信号通路
Cell. 2007 Dec 28;131(7):1378. doi: 10.1016/j.cell.2007.12.011.
2
Wnt-7a modulates the synaptic vesicle cycle and synaptic transmission in hippocampal neurons.Wnt-7a调节海马神经元中的突触小泡循环和突触传递。
J Biol Chem. 2008 Feb 29;283(9):5918-27. doi: 10.1074/jbc.M705943200. Epub 2007 Dec 20.
3
Wnt5a inhibits canonical Wnt signaling in hematopoietic stem cells and enhances repopulation.Wnt5a抑制造血干细胞中的经典Wnt信号传导并增强细胞重建能力。
个性化、精准医学治愈阿尔茨海默病:方法 1。
Int J Mol Sci. 2024 Mar 31;25(7):3909. doi: 10.3390/ijms25073909.
4
Cellular and Molecular Mechanisms Underlying Synaptic Subcellular Specificity.突触亚细胞特异性的细胞与分子机制
Brain Sci. 2024 Feb 2;14(2):155. doi: 10.3390/brainsci14020155.
5
Restoring Impaired Neurogenesis and Alleviating Oxidative Stress by Cyanidin against Bisphenol A-induced Neurotoxicity: and Evidence.通过矢车菊素恢复受损的神经发生和缓解双酚 A 诱导的神经毒性: 与 证据。
Curr Drug Discov Technol. 2024;21(2):e250124226256. doi: 10.2174/0115701638280481231228064532.
6
Wnt7a Decreases Brain Endothelial Barrier Function Via β-Catenin Activation.Wnt7a 通过激活 β-连环蛋白减少脑内皮屏障功能。
Mol Neurobiol. 2024 Jul;61(7):4854-4867. doi: 10.1007/s12035-023-03872-0. Epub 2023 Dec 26.
7
Wnt signaling in synaptogenesis of Alzheimer's disease.Wnt信号在阿尔茨海默病突触形成中的作用
Ibrain. 2023 Sep 6;9(3):316-325. doi: 10.1002/ibra.12130. eCollection 2023 Fall.
8
The molecular mechanisms that underlie neural network assembly.神经网络组装背后的分子机制。
Med Rev (2021). 2022 Jul 1;2(3):244-250. doi: 10.1515/mr-2022-0011. eCollection 2022 Jun.
9
Wnt Signaling in Brain Tumors: A Challenging Therapeutic Target.脑肿瘤中的Wnt信号通路:一个具有挑战性的治疗靶点。
Biology (Basel). 2023 May 16;12(5):729. doi: 10.3390/biology12050729.
10
Polymorphisms in and genes and their association with feed conversion ratio in Hu sheep.湖羊中**[具体基因名称缺失]**基因的多态性及其与饲料转化率的关联
Front Vet Sci. 2023 Jan 5;9:1010045. doi: 10.3389/fvets.2022.1010045. eCollection 2022.
Proc Natl Acad Sci U S A. 2007 Sep 25;104(39):15436-41. doi: 10.1073/pnas.0704747104. Epub 2007 Sep 19.
4
Wnt5a promotes adhesion of human dermal fibroblasts by triggering a phosphatidylinositol-3 kinase/Akt signal.Wnt5a通过触发磷脂酰肌醇-3激酶/蛋白激酶B信号来促进人皮肤成纤维细胞的黏附。
Cell Signal. 2007 Dec;19(12):2498-506. doi: 10.1016/j.cellsig.2007.07.023. Epub 2007 Aug 9.
5
Wnt4 is a local repulsive cue that determines synaptic target specificity.Wnt4是一种决定突触靶标特异性的局部排斥信号。
Curr Biol. 2007 Sep 18;17(18):1574-9. doi: 10.1016/j.cub.2007.08.013. Epub 2007 Aug 30.
6
Wnt signaling positions neuromuscular connectivity by inhibiting synapse formation in C. elegans.在秀丽隐杆线虫中,Wnt信号通路通过抑制突触形成来定位神经肌肉连接。
Cell. 2007 Aug 24;130(4):704-16. doi: 10.1016/j.cell.2007.06.046.
7
Expression of Frizzled5, Frizzled7, and Frizzled10 during early mouse development and interactions with canonical Wnt signaling.卷曲蛋白5、卷曲蛋白7和卷曲蛋白10在小鼠早期发育过程中的表达及其与经典Wnt信号通路的相互作用。
Dev Dyn. 2007 Jul;236(7):2011-9. doi: 10.1002/dvdy.21198.
8
Wnt3a binds to several sFRPs in the nanomolar range.Wnt3a在纳摩尔范围内与几种分泌型卷曲相关蛋白(sFRPs)结合。
Biochem Biophys Res Commun. 2007 Jun 15;357(4):1119-23. doi: 10.1016/j.bbrc.2007.04.069. Epub 2007 Apr 19.
9
Multiplicity of the interactions of Wnt proteins and their receptors.Wnt蛋白与其受体相互作用的多样性。
Cell Signal. 2007 Apr;19(4):659-71. doi: 10.1016/j.cellsig.2006.11.001. Epub 2006 Nov 16.
10
Signaling across the synapse: a role for Wnt and Dishevelled in presynaptic assembly and neurotransmitter release.突触间的信号传导:Wnt和散乱蛋白在突触前组装及神经递质释放中的作用
J Cell Biol. 2006 Jul 3;174(1):127-39. doi: 10.1083/jcb.200511054.