Suppr超能文献

通过系统进化和统计学分析对受体活性修饰蛋白的功能残基进行剖析。

Dissection of functional residues in receptor activity-modifying proteins through phylogenetic and statistical analyses.

机构信息

Bioinformatic Analysis Group-GABi. Centro de Investigación y Desarrollo en Biotecnología-CIDBIO. Bogotá D.C., Colombia.

出版信息

Evol Bioinform Online. 2008 Apr 28;4:153-69. doi: 10.4137/ebo.s705.

Abstract

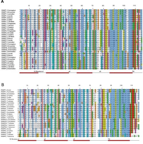
Type I and type-II functional divergences have been stated to highlight specific residues carrying out differential functions in evolutionary-divergent protein clusters from a single common ancestor. Briefly, type I analysis is based on residue constraints reflecting a gain of function just in one cluster of an entire family of proteins; while the type-II approach is based on residue constraints showing a different chemical nature in every cluster of a protein family. This last evidence is understood as differential functionality among clusters. The Receptor Activity-Modifying Proteins constitute a family characterized by its paralogous distribution in vertebrates. They are known as G-Protein Coupled Receptor modulators. Although several studies have determined their involvement in ligand binding, specificity, and enhancement of signal transduction, the responsible residues supporting those functions are unclear. Using different bioinformatic approaches, we predicted residues involved in different RAMP functional tasks. Many residues localized in an extracellular coil of RAMP proteins were predicted to be under functional divergence suggesting a gain of function in their respective proteins. Interestingly, the transmembrane region also showed important results for residues playing relevant roles where most of them showed a biased distribution on the structure. A relevant role was conferred by the enrichment of type-II residues observed in their sequences. We show a collection of residues explaining possible gain of function and differential functionality in RAMP proteins. These residues are still experimentally unexplored with regards to functionality. Finally, an evolutionary history could be discerned. Mainly, the RAMP2 cluster has evolved in a higher manner than other RAMP clusters. However, a deacceleration in the aminoacid substitution rate of RAMP2 was observed in mammals. Such effect could be caused by the co-evolution of ligands and receptors interacting with RAMP2 through evolution and/or the specialization of this cluster in GPCR modulation.

摘要

I 型和 II 型功能分歧被用来突出在来自单一共同祖先的进化分歧蛋白质簇中执行不同功能的特定残基。简而言之,I 型分析基于反映仅在整个蛋白质家族的一个簇中获得功能的残基约束;而 II 型方法基于在蛋白质家族的每个簇中显示不同化学性质的残基约束。最后一个证据被理解为簇之间的功能差异。受体活性修饰蛋白(Receptor Activity-Modifying Proteins)构成了一个家族,其特征是在脊椎动物中具有平行分布。它们被称为 G 蛋白偶联受体调节剂。尽管有几项研究已经确定了它们在配体结合、特异性和信号转导增强中的参与,但支持这些功能的负责残基尚不清楚。使用不同的生物信息学方法,我们预测了参与不同 RAMP 功能任务的残基。许多位于 RAMP 蛋白细胞外线圈中的残基被预测处于功能分歧之下,表明它们在各自的蛋白质中获得了功能。有趣的是,跨膜区域对于发挥重要作用的残基也显示出重要结果,其中大多数残基在结构上表现出偏置分布。序列中观察到的 II 型残基的富集赋予了它们相关的作用。我们展示了一组残基,这些残基解释了 RAMP 蛋白中可能的功能获得和功能差异。这些残基在功能方面仍然是未经实验探索的。最后,可以看出一个进化历史。主要的是,RAMP2 簇比其他 RAMP 簇进化得更快。然而,在哺乳动物中观察到 RAMP2 的氨基酸替换率减速。这种效应可能是由于通过进化与 RAMP2 相互作用的配体和受体的共同进化,或者是由于该簇在 GPCR 调节方面的专业化造成的。

https://cdn.ncbi.nlm.nih.gov/pmc/blobs/668e/2614204/634b59ebc2f3/ebo-04-153-g01a.jpg

相似文献

2
An allosteric role for receptor activity-modifying proteins in defining GPCR pharmacology.
Cell Discov. 2016 May 17;2:16012. doi: 10.1038/celldisc.2016.12. eCollection 2016.
3
4
The seven amino acids of human RAMP2 (86) and RAMP3 (59) are critical for agonist binding to human adrenomedullin receptors.
J Biol Chem. 2001 Dec 28;276(52):49459-65. doi: 10.1074/jbc.M108369200. Epub 2001 Oct 8.
6
Receptor activity-modifying proteins 2 and 3 have distinct physiological functions from embryogenesis to old age.
J Biol Chem. 2007 Jun 22;282(25):18094-18099. doi: 10.1074/jbc.M703544200. Epub 2007 Apr 30.
9
Interactions between RAMP2 and CRF receptors: The effect of receptor subtypes, splice variants and cell context.
Biochim Biophys Acta Biomembr. 2019 May 1;1861(5):997-1003. doi: 10.1016/j.bbamem.2019.02.008. Epub 2019 Feb 28.

引用本文的文献

1
Elucidating the Interactome of G Protein-Coupled Receptors and Receptor Activity-Modifying Proteins.
Pharmacol Rev. 2023 Jan;75(1):1-34. doi: 10.1124/pharmrev.120.000180. Epub 2022 Dec 8.
2
The Calcitonin/Calcitonin Gene-Related Peptide Family in Invertebrate Deuterostomes.
Front Endocrinol (Lausanne). 2018 Nov 30;9:695. doi: 10.3389/fendo.2018.00695. eCollection 2018.
3
GPCRs globally coevolved with receptor activity-modifying proteins, RAMPs.
Proc Natl Acad Sci U S A. 2017 Nov 7;114(45):12015-12020. doi: 10.1073/pnas.1713074114. Epub 2017 Oct 23.
4
Structure-function relationships of the N-terminus of receptor activity-modifying proteins.
Br J Pharmacol. 2010 Mar;159(5):1059-68. doi: 10.1111/j.1476-5381.2009.00541.x. Epub 2009 Dec 10.

本文引用的文献

2
Locating proteins in the cell using TargetP, SignalP and related tools.
Nat Protoc. 2007;2(4):953-71. doi: 10.1038/nprot.2007.131.
3
A critical role for the short intracellular C terminus in receptor activity-modifying protein function.
Mol Pharmacol. 2006 Nov;70(5):1750-60. doi: 10.1124/mol.106.024257. Epub 2006 Aug 15.
4
A simple statistical method for estimating type-II (cluster-specific) functional divergence of protein sequences.
Mol Biol Evol. 2006 Oct;23(10):1937-45. doi: 10.1093/molbev/msl056. Epub 2006 Jul 24.
5
Characterization of the structure of RAMP1 by mutagenesis and molecular modeling.
Biophys J. 2006 Jul 15;91(2):662-9. doi: 10.1529/biophysj.106.084582. Epub 2006 Apr 21.
6
Retroposed elements as archives for the evolutionary history of placental mammals.
PLoS Biol. 2006 Apr;4(4):e91. doi: 10.1371/journal.pbio.0040091. Epub 2006 Mar 14.
7
Ensembl 2006.
Nucleic Acids Res. 2006 Jan 1;34(Database issue):D556-61. doi: 10.1093/nar/gkj133.
8
Molecular and functional characterization of adrenomedullin receptors in pufferfish.
Am J Physiol Regul Integr Comp Physiol. 2006 Feb;290(2):R467-78. doi: 10.1152/ajpregu.00507.2005. Epub 2005 Sep 29.
9
GPCR modulation by RAMPs.
Pharmacol Ther. 2006 Jan;109(1-2):173-97. doi: 10.1016/j.pharmthera.2005.06.015. Epub 2005 Aug 18.
10
ProtTest: selection of best-fit models of protein evolution.
Bioinformatics. 2005 May 1;21(9):2104-5. doi: 10.1093/bioinformatics/bti263. Epub 2005 Jan 12.

文献AI研究员

20分钟写一篇综述,助力文献阅读效率提升50倍。

立即体验

用中文搜PubMed

大模型驱动的PubMed中文搜索引擎

马上搜索

文档翻译

学术文献翻译模型,支持多种主流文档格式。

立即体验