Khan Asis, Taylor Sonya, Ajioka James W, Rosenthal Benjamin M, Sibley L David
Department of Molecular Microbiology, Washington University School of Medicine, St Louis, Missouri, United States of America.
PLoS Genet. 2009 Mar;5(3):e1000404. doi: 10.1371/journal.pgen.1000404. Epub 2009 Mar 6.
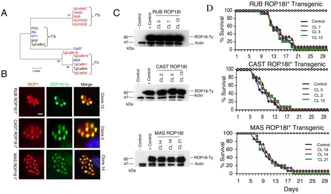
Pathogenicity differences among laboratory isolates of the dominant clonal North American and European lineages of Toxoplasma gondii are largely controlled by polymorphisms and expression differences in rhoptry secretory proteins (ROPs). However, the extent to which such differences control virulence in natural isolates of T. gondii, including those from more diverse genetic backgrounds, is uncertain. We elucidated the evolutionary history and functional consequences of diversification in the serine/threonine kinase ROP18, a major virulence determinant in the mouse model. We characterized the extent of sequence polymorphism and the evolutionary forces acting on ROP18 and several antigen-encoding genes within a large collection of natural isolates, comparing them to housekeeping genes and introns. Surprisingly, despite substantial genetic diversity between lineages, we identified just three principal alleles of ROP18, which had very ancient ancestry compared to other sampled loci. Expression and allelic differences between these three alleles of ROP18 accounted for much of the variation in acute mouse virulence among natural isolates. While the avirulent type III allele was the most ancient, intermediate virulent (type II) and highly virulent (type I) lineages predominated and showed evidence of strong selective pressure. Out-group comparison indicated that historical loss of an upstream regulatory element increased ROP18 expression, exposing it to newfound diversifying selection, resulting in greatly enhanced virulence in the mouse model and expansion of new lineages. Population sweeps are evident in many genomes, yet their causes and evolutionary histories are rarely known. Our results establish that up-regulation of expression and selection at ROP18 in T. gondii has resulted in three distinct alleles with widely different levels of acute virulence in the mouse model. Preservation of all three alleles in the wild indicates they are likely adaptations for different niches. Our findings demonstrate that sweeping changes in population structure can result from alterations in a single gene.
北美和欧洲主要克隆谱系的刚地弓形虫实验室分离株之间的致病性差异在很大程度上由棒状体分泌蛋白(ROPs)的多态性和表达差异所控制。然而,这些差异在包括来自更多样化遗传背景的刚地弓形虫自然分离株中控制毒力的程度尚不确定。我们阐明了丝氨酸/苏氨酸激酶ROP18多样化的进化历史和功能后果,ROP18是小鼠模型中的主要毒力决定因素。我们在大量自然分离株中表征了序列多态性的程度以及作用于ROP18和几个抗原编码基因的进化力量,并将它们与管家基因和内含子进行比较。令人惊讶的是,尽管谱系之间存在大量遗传多样性,但我们仅鉴定出ROP18的三个主要等位基因,与其他采样位点相比,它们具有非常古老的祖先。ROP18这三个等位基因之间的表达和等位基因差异解释了自然分离株中急性小鼠毒力的大部分变异。无毒力的III型等位基因是最古老的,中等毒力(II型)和高毒力(I型)谱系占主导地位,并显示出强烈选择压力的证据。外群比较表明,上游调控元件的历史缺失增加了ROP18的表达,使其受到新发现的多样化选择,导致小鼠模型中毒力大大增强和新谱系的扩展。群体扫荡在许多基因组中很明显,但其原因和进化历史却鲜为人知。我们的结果表明,刚地弓形虫中ROP18表达的上调和选择导致了三个不同的等位基因,在小鼠模型中具有广泛不同水平的急性毒力。在野外保留所有三个等位基因表明它们可能是对不同生态位的适应。我们的发现表明,群体结构的巨大变化可能由单个基因的改变引起。