van Leuken Renske, Clijsters Linda, van Zon Wouter, Lim Dan, Yao XueBiao, Wolthuis Rob M F, Yaffe Michael B, Medema René H, van Vugt Marcel A T M
Department of Medical Oncology, University Medical Centre Utrecht, Utrecht, The Netherlands.
PLoS One. 2009;4(4):e5282. doi: 10.1371/journal.pone.0005282. Epub 2009 Apr 23.
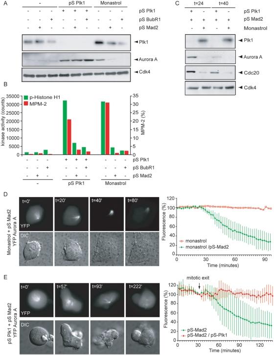
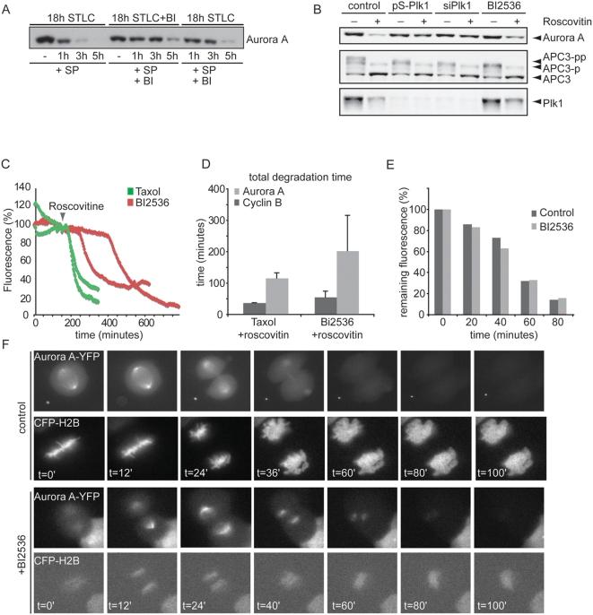
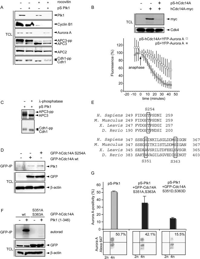
Polo-like kinase-1 (Plk1) is activated before mitosis by Aurora A and its cofactor Bora. In mitosis, Bora is degraded in a manner dependent on Plk1 kinase activity and the E3 ubiquitin ligase SCF-betaTrCP. Here, we show that Plk1 is also required for the timely destruction of its activator Aurora A in late anaphase. It has been shown that Aurora A destruction is controlled by the auxiliary subunit Cdh1 of the Anaphase-Promoting Complex/Cyclosome (APC/C). Remarkably, we found that Plk1-depletion prevented the efficient dephosphorylation of Cdh1 during mitotic exit. Plk1 mediated its effect on Cdh1, at least in part, through direct phosphorylation of the human phosphatase Cdc14A, controlling the phosphorylation state of Cdh1. We conclude that Plk1 facilitates efficient Aurora A degradation through APC/C-Cdh1 activation after mitosis, with a potential role for hCdc14A.
Polo样激酶1(Plk1)在有丝分裂前被极光激酶A(Aurora A)及其辅因子硼激活蛋白(Bora)激活。在有丝分裂过程中,硼激活蛋白以依赖于Plk1激酶活性和E3泛素连接酶SCF-βTrCP的方式被降解。在此,我们表明Plk1对于后期末期其激活剂极光激酶A的及时降解也是必需的。已有研究表明,极光激酶A的降解受后期促进复合物/细胞周期体(APC/C)的辅助亚基Cdh1控制。值得注意的是,我们发现Plk1缺失会阻止有丝分裂退出过程中Cdh1的有效去磷酸化。Plk1至少部分通过直接磷酸化人磷酸酶Cdc14A来介导其对Cdh1的作用,从而控制Cdh1的磷酸化状态。我们得出结论,Plk1通过有丝分裂后APC/C-Cdh1的激活促进极光激酶A的有效降解,人Cdc14A可能发挥作用。