Nebbioso Angela, Manzo Fabio, Miceli Marco, Conte Mariarosaria, Manente Lucrezia, Baldi Alfonso, De Luca Antonio, Rotili Dante, Valente Sergio, Mai Antonello, Usiello Alessandro, Gronemeyer Hinrich, Altucci Lucia
Dipartimento di Patologia Generale, Seconda Università di Napoli, Napoli, Italy.
EMBO Rep. 2009 Jul;10(7):776-82. doi: 10.1038/embor.2009.88. Epub 2009 Jun 5.
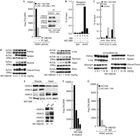
Histone deacetylase (HDAC) inhibitors are promising new epi-drugs, but the presence of both class I and class II enzymes in HDAC complexes precludes a detailed elucidation of the individual HDAC functions. By using the class II-specific HDAC inhibitor MC1568, we separated class I- and class II-dependent effects and defined the roles of class II enzymes in muscle differentiation in cultured cells and in vivo. MC1568 arrests myogenesis by (i) decreasing myocyte enhancer factor 2D (MEF2D) expression, (ii) by stabilizing the HDAC4-HDAC3-MEF2D complex, and (iii) paradoxically, by inhibiting differentiation-induced MEF2D acetylation. In vivo MC1568 shows an apparent tissue-selective HDAC inhibition. In skeletal muscle and heart, MC1568 inhibits the activity of HDAC4 and HDAC5 without affecting HDAC3 activity, thereby leaving MEF2-HDAC complexes in a repressed state. Our results suggest that HDAC class II-selective inhibitors might have a therapeutic potential for the treatment of muscle and heart diseases.
组蛋白去乙酰化酶(HDAC)抑制剂是很有前景的新型表观遗传药物,但HDAC复合物中同时存在I类和II类酶,这使得难以详细阐明各个HDAC的功能。通过使用II类特异性HDAC抑制剂MC1568,我们区分了I类和II类依赖性作用,并确定了II类酶在培养细胞和体内肌肉分化中的作用。MC1568通过以下方式阻止肌生成:(i)降低肌细胞增强因子2D(MEF2D)的表达;(ii)稳定HDAC4-HDAC3-MEF2D复合物;(iii)矛盾的是,抑制分化诱导的MEF2D乙酰化。在体内,MC1568表现出明显的组织选择性HDAC抑制作用。在骨骼肌和心脏中,MC1568抑制HDAC4和HDAC5的活性,而不影响HDAC3的活性,从而使MEF2-HDAC复合物处于抑制状态。我们的结果表明,II类选择性HDAC抑制剂可能具有治疗肌肉和心脏疾病的潜力。