Suppr超能文献

白细胞介素-6 信号与人类肌肉拉长收缩后肌肉干细胞反应的关系。

Association of interleukin-6 signalling with the muscle stem cell response following muscle-lengthening contractions in humans.

机构信息

Department of Kinesiology, McMaster University, Hamilton, Ontario, Canada.

出版信息

PLoS One. 2009 Jun 24;4(6):e6027. doi: 10.1371/journal.pone.0006027.

Abstract

BACKGROUND

The regulation of muscle stem cells in humans in response to muscle injury remains largely undefined. Recently, interleukin-6 (IL-6) has been implicated in muscle stem cell (satellite cell)-mediated muscle hypertrophy in animals; however, the role of IL-6 in the satellite cell (SC) response following muscle-lengthening contractions in humans has not been studied.

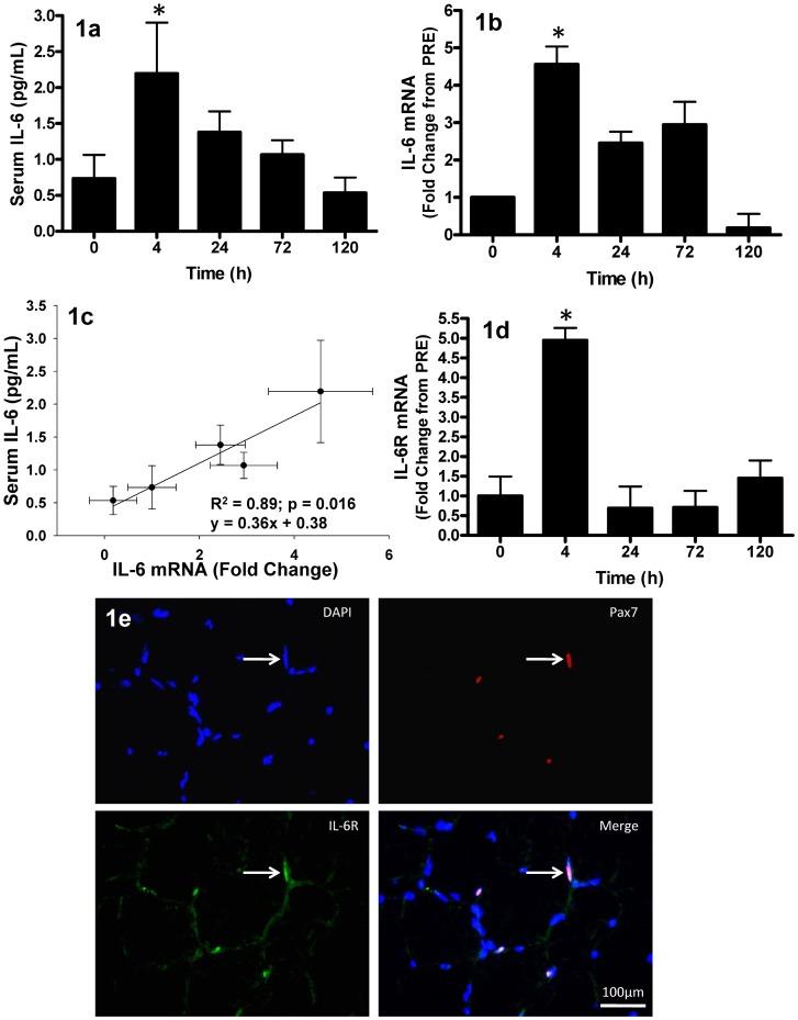
METHODOLOGY/PRINCIPAL FINDINGS: Eight subjects (age 22+/-1 y; 79+/-8 kg) performed 300 maximal unilateral lengthening contractions (3.14 rad.s(-1)) of the knee extensors. Blood and muscle samples were collected before and at 4, 24, 72, and 120 hours post intervention. IL-6, IL-6 receptor, IL-6R(alpha), cyclin D1, suppressor of cytokine signling-3 (SOCS3) mRNA were measured using quantitative RT-PCR and serum IL-6 protein was measured using an ELISA kit. JAK2 and STAT3 phosphorylated and total protein was measured using western blotting techniques. Immunohistochemical analysis of muscle cross-sections was performed for the quantification of SCs (Pax7(+) cells) as well as the expression of phosphorylated STAT3, IL-6, IL-6R(alpha), and PCNA across all time-points. The SC response, as defined by an amplification of Pax7(+) cells, was rapid, increasing by 24 h and peaking 72 h following the intervention. Muscle IL-6 mRNA increased following the intervention, which correlated strongly (R(2) = 0.89, p<0.002) with an increase in serum IL-6 concentration. SC IL-6R(alpha) protein was expressed on the fiber, but was also localized to the SC, and IL-6(+) SC increased rapidly following muscle-lengthening contractions and returned to basal levels by 72 h post-intervention, demonstrating an acute temporal expression of IL-6 with SC. Phosphorylated STAT3 was evident in SCs 4 h after lengthening contraction, and the downstream genes, cyclin D1 and SOCS3 were significantly elevated 24 hours after the intervention.

CONCLUSIONS/SIGNIFICANCE: The increased expression of STAT3 responsive genes and expression of IL-6 within SCs demonstrate that IL-6/STAT3 signaling occurred in SCs, correlating with an increase in SC proliferation, evidenced by increased Pax7(+)/PCNA(+) cell number in the early stages of the time-course. Collectively, these data illustrate that IL-6 is an important signaling molecule associated with the SC response to acute muscle-lengthening contractions in humans.

摘要

背景

目前,人们对人类肌肉干细胞在肌肉损伤反应中的调控机制仍知之甚少。最近的研究表明,白细胞介素-6(IL-6)在动物的肌肉干细胞(卫星细胞)介导的肌肉肥大中发挥作用;然而,IL-6 在人类肌肉拉长收缩后的卫星细胞(SC)反应中的作用尚未被研究。

方法/主要发现:8 名受试者(年龄 22±1 岁;79±8kg)进行了 300 次单侧最大程度的伸膝拉长收缩(3.14rad.s(-1))。在干预前及干预后 4、24、72 和 120 小时采集血液和肌肉样本。采用实时定量 RT-PCR 法检测 IL-6、IL-6 受体、IL-6R(alpha)、细胞周期蛋白 D1、细胞因子信号转导抑制因子 3(SOCS3)mRNA 的表达,采用 ELISA 试剂盒检测血清 IL-6 蛋白的表达。采用 Western blot 技术检测 JAK2 和 STAT3 磷酸化和总蛋白的表达。通过免疫组化分析肌肉横切片,定量检测 SC(Pax7(+)细胞)以及磷酸化 STAT3、IL-6、IL-6R(alpha)和 PCNA 的表达情况。SC 反应表现为 Pax7(+)细胞的扩增,在干预后 24 小时迅速增加,并在干预后 72 小时达到峰值。肌肉 IL-6 mRNA 在干预后增加,与血清 IL-6 浓度的增加密切相关(R(2)=0.89,p<0.002)。SC IL-6R(alpha)蛋白在纤维上表达,但也定位于 SC,IL-6(+)SC 在肌肉拉长收缩后迅速增加,并在干预后 72 小时恢复到基础水平,表明 IL-6 与 SC 具有急性的时间表达。拉长收缩后 4 小时可见 STAT3 磷酸化,下游基因 cyclin D1 和 SOCS3 在干预后 24 小时显著升高。

结论/意义:STAT3 反应基因和 IL-6 在 SC 中的表达增加表明,IL-6/STAT3 信号在 SC 中发生,这与 SC 增殖增加相关,在时间过程的早期阶段,Pax7(+) / PCNA(+)细胞数量增加证明了这一点。总的来说,这些数据表明,IL-6 是一种与人类急性肌肉拉长收缩后 SC 反应相关的重要信号分子。

https://cdn.ncbi.nlm.nih.gov/pmc/blobs/cdad/2696599/42ebcd6b7738/pone.0006027.g001.jpg

文献AI研究员

20分钟写一篇综述,助力文献阅读效率提升50倍。

立即体验

用中文搜PubMed

大模型驱动的PubMed中文搜索引擎

马上搜索

文档翻译

学术文献翻译模型,支持多种主流文档格式。

立即体验