Nasu Tatsuyo, Maeshima Yohei, Kinomura Masaru, Hirokoshi-Kawahara Kumiko, Tanabe Katsuyuki, Sugiyama Hitoshi, Sonoda Hikaru, Sato Yasufumi, Makino Hirofumi
Department of Medicine and Clinical Science, Okayama University Graduate School of Medicine, Dentistry and Pharmaceutical Sciences, Okayama, Japan.
Diabetes. 2009 Oct;58(10):2365-75. doi: 10.2337/db08-1790. Epub 2009 Jul 8.
The involvement of proangiogenic factors such as vascular endothelial growth factor as well as the therapeutic efficacy of angiogenesis inhibitors in early diabetic nephropathy has been reported. Vasohibin-1 (VASH-1) is a unique endogenous angiogenesis inhibitor that is induced in endothelial cells by proangiogenic factors. We investigated the therapeutic efficacy of VASH-1 in an early diabetic nephropathy model.
Streptozotocin- induced type 1 diabetic mice received intravenous injections of adenoviral vectors encoding VASH-1 (AdhVASH-1) or beta-gal (AdLacZ) every other week and were killed after 28 days.
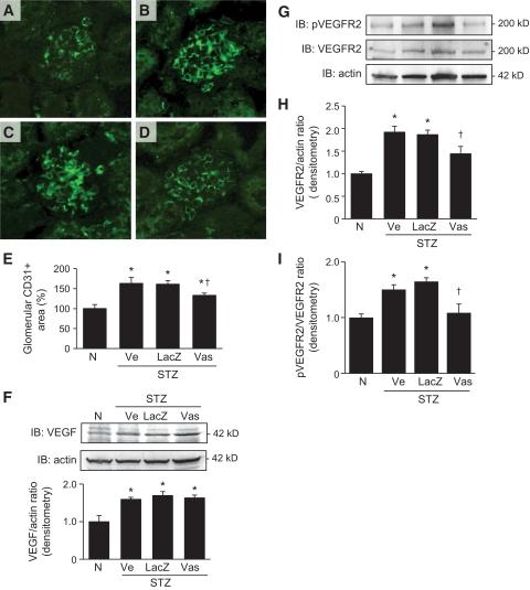
Treatment with AdhVASH-1 resulted in sustained increase in the protein levels of VASH-1 in the liver and sera, in the absence of any inflammatory alterations. AdhVASH-1 treatment significantly suppressed renal hypertrophy, glomerular hypertrophy, glomerular hyperfiltration, albuminuria, increase of the CD31(+) glomerular endothelial area, F4/80(+) monocyte/macrophage infiltration, the accumulation of type IV collagen, and mesangial matrix compared with AdLacZ-treated diabetic mice. Increase in the renal levels of transforming growth factor-beta1, monocyte chemoattractant protein-1, and receptor for advanced glycation end products in diabetic animals was significantly suppressed by AdhVASH-1 (real-time PCR and immunoblot). VASH-1 significantly suppressed the increase of transforming growth factor-beta, monocyte chemoattractant protein-1, and receptor for advanced glycation end products, induced by high ambient glucose in cultured mouse mesangial cells. Increased phosphorylation of VEGFR2 was suppressed in AdVASH-1-treated diabetic animals and in cultured glomerular endothelial cells. Endogenous mouse VASH-1 was localized to the mesangial and endothelial area in glomeruli of diabetic mice.
These results suggest the potential therapeutic efficacy of VASH-1 in treating early diabetic nephropathy potentially mediated via glomerular endothelial and mesangial cells.
血管内皮生长因子等促血管生成因子的参与以及血管生成抑制剂在早期糖尿病肾病中的治疗效果已有报道。血管抑制素-1(VASH-1)是一种独特的内源性血管生成抑制剂,由促血管生成因子在内皮细胞中诱导产生。我们研究了VASH-1在早期糖尿病肾病模型中的治疗效果。
链脲佐菌素诱导的1型糖尿病小鼠每隔一周静脉注射编码VASH-1的腺病毒载体(AdhVASH-1)或β-半乳糖苷酶(AdLacZ),28天后处死。
用AdhVASH-1治疗导致肝脏和血清中VASH-1蛋白水平持续升高,且无任何炎症改变。与AdLacZ治疗的糖尿病小鼠相比,AdhVASH-1治疗显著抑制了肾脏肥大、肾小球肥大、肾小球高滤过、蛋白尿、CD31(+)肾小球内皮面积增加、F4/80(+)单核细胞/巨噬细胞浸润、IV型胶原积累和系膜基质。AdhVASH-1显著抑制了糖尿病动物肾脏中转化生长因子-β1、单核细胞趋化蛋白-1和晚期糖基化终产物受体水平的升高(实时定量PCR和免疫印迹法)。VASH-1显著抑制了高糖环境诱导的培养小鼠系膜细胞中转化生长因子-β、单核细胞趋化蛋白-1和晚期糖基化终产物受体的增加。在AdVASH-1治疗的糖尿病动物和培养的肾小球内皮细胞中,VEGFR2磷酸化增加受到抑制。内源性小鼠VASH-1定位于糖尿病小鼠肾小球的系膜和内皮区域。
这些结果表明VASH-1在治疗早期糖尿病肾病方面具有潜在的治疗效果,可能通过肾小球内皮细胞和系膜细胞介导。