• 文献检索
  • 文档翻译
  • 深度研究
  • 学术资讯
  • Suppr Zotero 插件Zotero 插件
  • 邀请有礼
  • 套餐&价格
  • 历史记录
应用&插件
Suppr Zotero 插件Zotero 插件浏览器插件Mac 客户端Windows 客户端微信小程序
定价
高级版会员购买积分包购买API积分包
服务
文献检索文档翻译深度研究API 文档MCP 服务
关于我们
关于 Suppr公司介绍联系我们用户协议隐私条款
关注我们

Suppr 超能文献

核心技术专利:CN118964589B侵权必究
粤ICP备2023148730 号-1Suppr @ 2026

文献检索

告别复杂PubMed语法,用中文像聊天一样搜索,搜遍4000万医学文献。AI智能推荐,让科研检索更轻松。

立即免费搜索

文件翻译

保留排版,准确专业,支持PDF/Word/PPT等文件格式,支持 12+语言互译。

免费翻译文档

深度研究

AI帮你快速写综述,25分钟生成高质量综述,智能提取关键信息,辅助科研写作。

立即免费体验

优化的McRAPD在鉴定9种常见于患者样本中的酵母菌种中的性能:自动化潜力

Performance of optimized McRAPD in identification of 9 yeast species frequently isolated from patient samples: potential for automation.

作者信息

Trtkova Jitka, Pavlicek Petr, Ruskova Lenka, Hamal Petr, Koukalova Dagmar, Raclavsky Vladislav

机构信息

Department of Microbiology, Palacky University and University Hospital Olomouc, Czech Republic.

出版信息

BMC Microbiol. 2009 Nov 10;9:234. doi: 10.1186/1471-2180-9-234.

DOI:10.1186/1471-2180-9-234
PMID:19903328
原文链接:https://pmc.ncbi.nlm.nih.gov/articles/PMC2779194/
Abstract

BACKGROUND

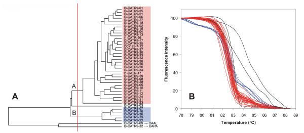
Rapid, easy, economical and accurate species identification of yeasts isolated from clinical samples remains an important challenge for routine microbiological laboratories, because susceptibility to antifungal agents, probability to develop resistance and ability to cause disease vary in different species. To overcome the drawbacks of the currently available techniques we have recently proposed an innovative approach to yeast species identification based on RAPD genotyping and termed McRAPD (Melting curve of RAPD). Here we have evaluated its performance on a broader spectrum of clinically relevant yeast species and also examined the potential of automated and semi-automated interpretation of McRAPD data for yeast species identification.

RESULTS

A simple fully automated algorithm based on normalized melting data identified 80% of the isolates correctly. When this algorithm was supplemented by semi-automated matching of decisive peaks in first derivative plots, 87% of the isolates were identified correctly. However, a computer-aided visual matching of derivative plots showed the best performance with average 98.3% of the accurately identified isolates, almost matching the 99.4% performance of traditional RAPD fingerprinting.

CONCLUSION

Since McRAPD technique omits gel electrophoresis and can be performed in a rapid, economical and convenient way, we believe that it can find its place in routine identification of medically important yeasts in advanced diagnostic laboratories that are able to adopt this technique. It can also serve as a broad-range high-throughput technique for epidemiological surveillance.

摘要

背景

从临床样本中快速、简便、经济且准确地鉴定酵母菌的种类,对于常规微生物实验室而言仍是一项重大挑战,因为不同种类的酵母菌对抗真菌药物的敏感性、产生耐药性的可能性以及致病能力各不相同。为克服现有技术的缺点,我们最近提出了一种基于随机扩增多态性DNA(RAPD)基因分型的创新方法来鉴定酵母菌种类,并将其命名为McRAPD(RAPD熔解曲线)。在此,我们评估了该方法在更广泛的临床相关酵母菌种类中的性能,并研究了对McRAPD数据进行自动化和半自动化解读以鉴定酵母菌种类的潜力。

结果

一种基于标准化熔解数据的简单全自动算法能正确鉴定80%的分离株。当该算法辅以对一阶导数图中决定性峰的半自动匹配时,87%的分离株能被正确鉴定。然而,对导数图进行计算机辅助视觉匹配表现最佳,平均98.3%的分离株能被准确鉴定,几乎与传统RAPD指纹图谱99.4%的性能相当。

结论

由于McRAPD技术无需凝胶电泳,且能以快速、经济和便捷的方式进行,我们认为它能够在有能力采用该技术的先进诊断实验室的医学重要酵母菌常规鉴定中占有一席之地。它还可作为一种广泛的高通量技术用于流行病学监测。

https://cdn.ncbi.nlm.nih.gov/pmc/blobs/5c1a/2779194/9875eb20adb4/1471-2180-9-234-16.jpg
https://cdn.ncbi.nlm.nih.gov/pmc/blobs/5c1a/2779194/61a76a80d2ee/1471-2180-9-234-1.jpg
https://cdn.ncbi.nlm.nih.gov/pmc/blobs/5c1a/2779194/1912e589534e/1471-2180-9-234-2.jpg
https://cdn.ncbi.nlm.nih.gov/pmc/blobs/5c1a/2779194/f3467b429f8f/1471-2180-9-234-3.jpg
https://cdn.ncbi.nlm.nih.gov/pmc/blobs/5c1a/2779194/4e9991b7b443/1471-2180-9-234-4.jpg
https://cdn.ncbi.nlm.nih.gov/pmc/blobs/5c1a/2779194/a337282e8166/1471-2180-9-234-5.jpg
https://cdn.ncbi.nlm.nih.gov/pmc/blobs/5c1a/2779194/48e61aad8793/1471-2180-9-234-6.jpg
https://cdn.ncbi.nlm.nih.gov/pmc/blobs/5c1a/2779194/d8c108d4776f/1471-2180-9-234-7.jpg
https://cdn.ncbi.nlm.nih.gov/pmc/blobs/5c1a/2779194/641322ad658b/1471-2180-9-234-8.jpg
https://cdn.ncbi.nlm.nih.gov/pmc/blobs/5c1a/2779194/f5d831960d00/1471-2180-9-234-9.jpg
https://cdn.ncbi.nlm.nih.gov/pmc/blobs/5c1a/2779194/5cbd1a946fef/1471-2180-9-234-10.jpg
https://cdn.ncbi.nlm.nih.gov/pmc/blobs/5c1a/2779194/0ab22c2b8b35/1471-2180-9-234-11.jpg
https://cdn.ncbi.nlm.nih.gov/pmc/blobs/5c1a/2779194/c44c52d7e9d8/1471-2180-9-234-12.jpg
https://cdn.ncbi.nlm.nih.gov/pmc/blobs/5c1a/2779194/89eef79319aa/1471-2180-9-234-13.jpg
https://cdn.ncbi.nlm.nih.gov/pmc/blobs/5c1a/2779194/ed6a030cbbbd/1471-2180-9-234-14.jpg
https://cdn.ncbi.nlm.nih.gov/pmc/blobs/5c1a/2779194/cbfbad7937d6/1471-2180-9-234-15.jpg
https://cdn.ncbi.nlm.nih.gov/pmc/blobs/5c1a/2779194/9875eb20adb4/1471-2180-9-234-16.jpg
https://cdn.ncbi.nlm.nih.gov/pmc/blobs/5c1a/2779194/61a76a80d2ee/1471-2180-9-234-1.jpg
https://cdn.ncbi.nlm.nih.gov/pmc/blobs/5c1a/2779194/1912e589534e/1471-2180-9-234-2.jpg
https://cdn.ncbi.nlm.nih.gov/pmc/blobs/5c1a/2779194/f3467b429f8f/1471-2180-9-234-3.jpg
https://cdn.ncbi.nlm.nih.gov/pmc/blobs/5c1a/2779194/4e9991b7b443/1471-2180-9-234-4.jpg
https://cdn.ncbi.nlm.nih.gov/pmc/blobs/5c1a/2779194/a337282e8166/1471-2180-9-234-5.jpg
https://cdn.ncbi.nlm.nih.gov/pmc/blobs/5c1a/2779194/48e61aad8793/1471-2180-9-234-6.jpg
https://cdn.ncbi.nlm.nih.gov/pmc/blobs/5c1a/2779194/d8c108d4776f/1471-2180-9-234-7.jpg
https://cdn.ncbi.nlm.nih.gov/pmc/blobs/5c1a/2779194/641322ad658b/1471-2180-9-234-8.jpg
https://cdn.ncbi.nlm.nih.gov/pmc/blobs/5c1a/2779194/f5d831960d00/1471-2180-9-234-9.jpg
https://cdn.ncbi.nlm.nih.gov/pmc/blobs/5c1a/2779194/5cbd1a946fef/1471-2180-9-234-10.jpg
https://cdn.ncbi.nlm.nih.gov/pmc/blobs/5c1a/2779194/0ab22c2b8b35/1471-2180-9-234-11.jpg
https://cdn.ncbi.nlm.nih.gov/pmc/blobs/5c1a/2779194/c44c52d7e9d8/1471-2180-9-234-12.jpg
https://cdn.ncbi.nlm.nih.gov/pmc/blobs/5c1a/2779194/89eef79319aa/1471-2180-9-234-13.jpg
https://cdn.ncbi.nlm.nih.gov/pmc/blobs/5c1a/2779194/ed6a030cbbbd/1471-2180-9-234-14.jpg
https://cdn.ncbi.nlm.nih.gov/pmc/blobs/5c1a/2779194/cbfbad7937d6/1471-2180-9-234-15.jpg
https://cdn.ncbi.nlm.nih.gov/pmc/blobs/5c1a/2779194/9875eb20adb4/1471-2180-9-234-16.jpg

相似文献

1
Performance of optimized McRAPD in identification of 9 yeast species frequently isolated from patient samples: potential for automation.优化的McRAPD在鉴定9种常见于患者样本中的酵母菌种中的性能:自动化潜力
BMC Microbiol. 2009 Nov 10;9:234. doi: 10.1186/1471-2180-9-234.
2
McRAPD as a new approach to rapid and accurate identification of pathogenic yeasts.McRAPD作为一种快速准确鉴定致病性酵母的新方法。
J Microbiol Methods. 2005 Jan;60(1):107-13. doi: 10.1016/j.mimet.2004.09.003.
3
Usefulness of McRAPD for typing and importance of biofilm production in a case of nosocomial ventriculoperitoneal shunt infection caused by Candida lusitaniae.麦氏扩增片段长度多态性分析在医院获得性脑室-腹腔分流感染葡聚糖念珠菌致感染中的应用及其生物膜形成的重要性
Folia Microbiol (Praha). 2011 Sep;56(5):407-14. doi: 10.1007/s12223-011-0063-8. Epub 2011 Sep 6.
4
Diversity of Candida zemplinina isolates inferred from RAPD, micro/minisatellite and physiological analysis.基于 RAPD、微卫星/小卫星和生理分析推断的近平滑念珠菌分离株的多样性。
Microbiol Res. 2014 May-Jun;169(5-6):402-10. doi: 10.1016/j.micres.2013.09.006. Epub 2013 Oct 28.
5
Species identification and strain differentiation of clinical Candida isolates using the DiversiLab system of automated repetitive sequence-based PCR.使用基于重复序列的自动化PCR的DiversiLab系统对临床念珠菌分离株进行菌种鉴定和菌株区分。
J Med Microbiol. 2007 Jun;56(Pt 6):778-787. doi: 10.1099/jmm.0.47106-0.
6
Identification of Candida species by randomly amplified polymorphic DNA fingerprinting of colony lysates.通过菌落裂解物的随机扩增多态性DNA指纹图谱鉴定念珠菌属菌种。
J Clin Microbiol. 1997 Aug;35(8):2031-9. doi: 10.1128/jcm.35.8.2031-2039.1997.
7
Species and genotypic diversities and similarities of pathogenic yeasts colonizing women.定植于女性体内的致病性酵母菌的物种及基因型多样性与相似性
J Clin Microbiol. 1999 Dec;37(12):3835-43. doi: 10.1128/JCM.37.12.3835-3843.1999.
8
Molecular characterization of Candida spp. isolates from patients with bloodstream infections.从血流感染患者中分离的念珠菌属分离株的分子特征。
Rev Soc Bras Med Trop. 2013 Nov-Dec;46(6):786-7. doi: 10.1590/0037-8682-1718-2013.
9
Microarray technology for yeast identification directly from positive blood cultures. A multicenter Italian experience.微阵列技术可直接从阳性血培养物中鉴定酵母菌。意大利多中心经验。
Med Mycol. 2012 Jul;50(5):549-55. doi: 10.3109/13693786.2011.648216. Epub 2012 Jan 4.
10
Molecular differentiation and antifungal susceptibilities of Candida parapsilosis isolated from patients with bloodstream infections.从血流感染患者中分离出的近平滑念珠菌的分子分化及抗真菌药敏性
J Med Microbiol. 2009 Feb;58(Pt 2):185-191. doi: 10.1099/jmm.0.004242-0.

引用本文的文献

1
Dynamic time warping assessment of high-resolution melt curves provides a robust metric for fungal identification.高分辨率熔解曲线的动态时间规整评估为真菌鉴定提供了一种可靠的指标。
PLoS One. 2017 Mar 6;12(3):e0173320. doi: 10.1371/journal.pone.0173320. eCollection 2017.
2
Epidemic Achromobacter xylosoxidans strain among Belgian cystic fibrosis patients and review of literature.比利时囊性纤维化患者中流行的木糖氧化无色杆菌菌株及文献综述
BMC Microbiol. 2016 Jun 24;16(1):122. doi: 10.1186/s12866-016-0736-1.
3
Rapid identification of medically important Candida isolates using high resolution melting analysis.

本文引用的文献

1
Molecular phylogenetic analysis of Candida tropicalis isolates by multi-locus sequence typing.
Fungal Genet Biol. 2008 Jun;45(6):1040-2. doi: 10.1016/j.fgb.2008.03.011. Epub 2008 Mar 25.
2
Multilocus sequence typing reveals that the population structure of Candida dubliniensis is significantly less divergent than that of Candida albicans.多位点序列分型显示,都柏林念珠菌的种群结构差异明显小于白色念珠菌。
J Clin Microbiol. 2008 Feb;46(2):652-64. doi: 10.1128/JCM.01574-07. Epub 2007 Dec 5.
3
Trends in the epidemiology of invasive fungal infections.侵袭性真菌感染的流行病学趋势。
使用高分辨率熔解分析快速鉴定具有医学重要性的念珠菌分离株。
PLoS One. 2015 Feb 17;10(2):e0116940. doi: 10.1371/journal.pone.0116940. eCollection 2015.
4
Usefulness of PCR-HRMA in identification of non-fermentative Gram-negative rods recovered from patients suffering from cystic fibrosis or chronic obstructive pulmonary disease.聚合酶链反应-高分辨率熔解曲线分析在鉴定从囊性纤维化或慢性阻塞性肺疾病患者中分离出的非发酵革兰氏阴性杆菌中的应用。
Folia Microbiol (Praha). 2014 Jan;59(1):17-21. doi: 10.1007/s12223-013-0263-5. Epub 2013 Jun 13.
5
Usefulness of McRAPD for typing and importance of biofilm production in a case of nosocomial ventriculoperitoneal shunt infection caused by Candida lusitaniae.麦氏扩增片段长度多态性分析在医院获得性脑室-腹腔分流感染葡聚糖念珠菌致感染中的应用及其生物膜形成的重要性
Folia Microbiol (Praha). 2011 Sep;56(5):407-14. doi: 10.1007/s12223-011-0063-8. Epub 2011 Sep 6.
Nihon Ishinkin Gakkai Zasshi. 2007;48(1):1-12. doi: 10.3314/jjmm.48.1.
4
Molecular-genetic approaches to identification and typing of pathogenic Candida yeasts.用于致病性念珠菌酵母鉴定和分型的分子遗传学方法。
Biomed Pap Med Fac Univ Palacky Olomouc Czech Repub. 2006 Jul;150(1):51-61. doi: 10.5507/bp.2006.005.
5
Complete DNA sequences of the mitochondrial genomes of the pathogenic yeasts Candida orthopsilosis and Candida metapsilosis: insight into the evolution of linear DNA genomes from mitochondrial telomere mutants.致病性酵母正拟平滑念珠菌和副拟平滑念珠菌线粒体基因组的完整DNA序列:对线粒体端粒突变体线性DNA基因组进化的洞察
Nucleic Acids Res. 2006 May 9;34(8):2472-81. doi: 10.1093/nar/gkl327. Print 2006.
6
Population structure and properties of Candida albicans, as determined by multilocus sequence typing.通过多位点序列分型确定的白色念珠菌的群体结构和特性。
J Clin Microbiol. 2005 Nov;43(11):5601-13. doi: 10.1128/JCM.43.11.5601-5613.2005.
7
Candida orthopsilosis and Candida metapsilosis spp. nov. to replace Candida parapsilosis groups II and III.近平滑念珠菌和间平滑念珠菌新种,取代近平滑念珠菌第二和第三组。
J Clin Microbiol. 2005 Jan;43(1):284-92. doi: 10.1128/JCM.43.1.284-292.2005.
8
McRAPD as a new approach to rapid and accurate identification of pathogenic yeasts.McRAPD作为一种快速准确鉴定致病性酵母的新方法。
J Microbiol Methods. 2005 Jan;60(1):107-13. doi: 10.1016/j.mimet.2004.09.003.
9
Genetic variability analysis among clinical Candida spp. isolates using random amplified polymorphic DNA.
Mem Inst Oswaldo Cruz. 2004 Mar;99(2):147-52. doi: 10.1590/s0074-02762004000200006. Epub 2004 Jun 24.
10
The global epidemiology of invasive Candida infections--is the tide turning?侵袭性念珠菌感染的全球流行病学——形势正在转变吗?
J Hosp Infect. 2003 Nov;55(3):159-68; quiz 233. doi: 10.1016/j.jhin.2003.08.012.