Institut de Génétique et de Biologie Moléculaire et Cellulaire, BP 10142, 67404 Illkirch Cedex, C.U. Strasbourg, France.
J Exp Med. 2009 Dec 21;206(13):3031-46. doi: 10.1084/jem.20091892. Epub 2009 Nov 23.
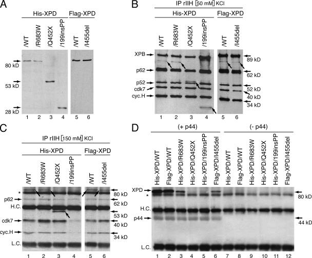
Mutations in the XPD subunit of the DNA repair/transcription factor TFIIH result in the rare recessive genetic disorder xeroderma pigmentosum (XP). Many XP patients are compound heterozygotes with a "causative" XPD point mutation R683W and different second mutant alleles, considered "null alleles." However, there is marked clinical heterogeneity (including presence or absence of skin cancers or neurological degeneration) in these XPD/R683W patients, thus suggesting a contribution of the second allele. Here, we report XP patients carrying XPD/R683W and a second XPD allele either XPD/Q452X, /I455del, or /199insPP. We performed a systematic study of the effect of these XPD mutations on several enzymatic functions of TFIIH and found that each mutation exhibited unique biochemical properties. Although all the mutations inhibited the nucleotide excision repair (NER) by disturbing the XPD helicase function, each of them disrupted specific molecular steps during transcription: XPD/Q452X hindered the transactivation process, XPD/I455del disturbed RNA polymerase II phosphorylation, and XPD/199insPP inhibited kinase activity of the cdk7 subunit of TFIIH. The broad range and severity of clinical features in XP patients arise from a broad set of deficiencies in NER and transcription that result from the combination of mutations found on both XPD alleles.
XPD 亚基的突变导致罕见的隐性遗传疾病着色性干皮病 (XP)。许多 XP 患者是“致病”XPD 点突变 R683W 和不同的第二个突变等位基因的复合杂合子,被认为是“无效等位基因”。然而,这些 XPD/R683W 患者存在明显的临床异质性(包括皮肤癌或神经退行性变的存在或缺失),因此提示第二个等位基因的贡献。在这里,我们报告了携带 XPD/R683W 和第二个 XPD 等位基因 XPD/Q452X、/I455del 或 /199insPP 的 XP 患者。我们对这些 XPD 突变对 TFIIH 的几种酶促功能的影响进行了系统研究,发现每个突变都表现出独特的生化特性。虽然所有的突变都通过干扰 XPD 解旋酶功能来抑制核苷酸切除修复(NER),但它们中的每一个都破坏了转录过程中的特定分子步骤:XPD/Q452X 阻碍了转录激活过程,XPD/I455del 干扰了 RNA 聚合酶 II 的磷酸化,XPD/199insPP 抑制了 TFIIH 的 cdk7 亚基的激酶活性。XP 患者广泛而严重的临床特征源于 NER 和转录的广泛缺陷,这是由两个 XPD 等位基因上发现的突变组合造成的。