Department of Pathology and Laboratory Medicine, Medical School, University of Texas Health Science Center at Houston, Texas, United States of America.
PLoS Pathog. 2009 Dec;5(12):e1000679. doi: 10.1371/journal.ppat.1000679. Epub 2009 Dec 4.
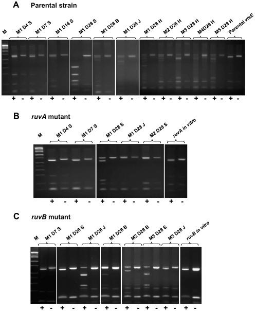
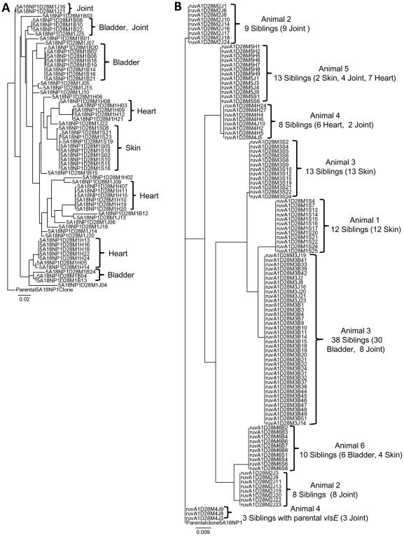
Antigenic variation plays a vital role in the pathogenesis of many infectious bacteria and protozoa including Borrelia burgdorferi, the causative agent of Lyme disease. VlsE, a 35 kDa surface-exposed lipoprotein, undergoes antigenic variation during B. burgdorferi infection of mammalian hosts, and is believed to be a critical mechanism by which the spirochetes evade immune clearance. Random, segmental recombination between the expressed vlsE gene and adjacent vls silent cassettes generates a large number of different VlsE variants within the infected host. Although the occurrence and importance of vlsE sequence variation is well established, little is known about the biological mechanism of vlsE recombination. To identify factors important in antigenic variation and vlsE recombination, we screened transposon mutants of genes known to be involved in DNA recombination and repair for their effects on infectivity and vlsE recombination. Several mutants, including those in BB0023 (ruvA), BB0022 (ruvB), BB0797 (mutS), and BB0098 (mutS-II), showed reduced infectivity in immunocompetent C3H/HeN mice. Mutants in ruvA and ruvB exhibited greatly reduced rates of vlsE recombination in C3H/HeN mice, as determined by restriction fragment polymorphism (RFLP) screening and DNA sequence analysis. In severe combined immunodeficiency (C3H/scid) mice, the ruvA mutant retained full infectivity; however, all recovered clones retained the 'parental' vlsE sequence, consistent with low rates of vlsE recombination. These results suggest that the reduced infectivity of ruvA and ruvB mutants is the result of ineffective vlsE recombination and underscores the important role that vlsE recombination plays in immune evasion. Based on functional studies in other organisms, the RuvAB complex of B. burgdorferi may promote branch migration of Holliday junctions during vlsE recombination. Our findings are consistent with those in the accompanying article by Dresser et al., and together these studies provide the first examples of trans-acting factors involved in vlsE recombination.
抗原变异在许多传染病细菌和原生动物的发病机制中起着至关重要的作用,包括伯氏疏螺旋体,即莱姆病的病原体。VlsE 是一种 35kDa 的表面暴露脂蛋白,在伯氏疏螺旋体感染哺乳动物宿主期间经历抗原变异,并且被认为是螺旋体逃避免疫清除的关键机制。在感染宿主中,表达的 vlsE 基因与相邻的 vls 沉默盒之间的随机、片段性重组产生了大量不同的 VlsE 变体。尽管 vlsE 序列变异的发生和重要性已经得到很好的证实,但关于 vlsE 重组的生物学机制知之甚少。为了确定在抗原变异和 vlsE 重组中重要的因素,我们筛选了已知参与 DNA 重组和修复的基因的转座子突变体,以研究它们对感染性和 vlsE 重组的影响。几个突变体,包括 BB0023(ruvA)、BB0022(ruvB)、BB0797(mutS)和 BB0098(mutS-II)中的突变体,在免疫功能正常的 C3H/HeN 小鼠中表现出较低的感染性。ruvA 和 ruvB 突变体在 C3H/HeN 小鼠中的 vlsE 重组率大大降低,通过限制片段多态性(RFLP)筛选和 DNA 序列分析确定。在严重联合免疫缺陷(C3H/scid)小鼠中,ruvA 突变体保留了完全的感染性;然而,所有恢复的克隆都保留了“亲本”vlsE 序列,这与 vlsE 重组的低速率一致。这些结果表明,ruvA 和 ruvB 突变体的低感染性是由于无效的 vlsE 重组所致,并强调了 vlsE 重组在免疫逃避中的重要作用。基于其他生物体的功能研究,伯氏疏螺旋体的 RuvAB 复合物可能在 vlsE 重组期间促进 Holliday 结的分支迁移。我们的发现与 Dresser 等人的伴随文章中的结果一致,这些研究共同提供了参与 vlsE 重组的第一个反式作用因子的例子。